Suppr超能文献

巨噬细胞M1/M2失衡的动态特征促进非创伤性股骨头坏死的进展。

The Dynamic Feature of Macrophage M1/M2 Imbalance Facilitates the Progression of Non-Traumatic Osteonecrosis of the Femoral Head.

作者信息

Tan Zhen, Wang Yan, Chen Yingqi, Liu Youwen, Ma Maoxiao, Ma Zetao, Wang Chao, Zeng Hui, Xue Lixiang, Yue Chen, Wang Deli

机构信息

Department of Bone and Joint Surgery, Peking University Shenzhen Hospital, Shenzhen Peking University-The Hong Kong University of Science and Technology Medical Center, Shenzhen, China.

Center of Basic Medical Research, Institute of Medical Innovation and Research, Peking University Third Hospital, Beijing, China.

出版信息

Front Bioeng Biotechnol. 2022 Apr 27;10:912133. doi: 10.3389/fbioe.2022.912133. eCollection 2022.

Abstract

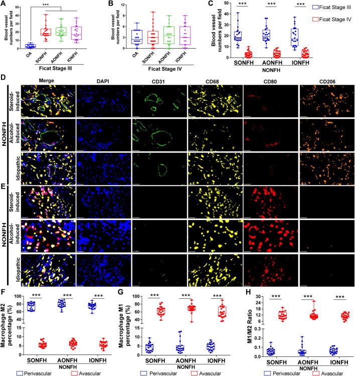
Non-traumatic osteonecrosis of the femoral head (NONFH) remains a common refractory disease with poorly understood pathogenesis. Macrophage M1/M2 imbalance and chronic inflammatory microenvironment have been suggested to be closely related to osteonecrosis. Here we describe direct visual evidence for the involvement of dynamic changes in macrophages and the chronic inflammatory microenvironment in human NONFH. Osteonecrosis induces inflammatory responses and macrophage enrichment in the reparative area, and the number of inflammatory cells and macrophages falls during progressive-to end-stage NONFH. Multiplex immunohistochemistry demonstrated that macrophage M1/M2 ratio increased from 3 to 10 during progressive-to end-stage. During the progressive-stage, new blood vessels formed in the reparative area, M2 macrophages accumulated in perivascular (M1/M2 ratio ∼0.05), while M1 macrophages were enriched in avascular areas (M1/M2 ratio ∼12). Furthermore, inflammatory cytokines were detected in synovial fluid and plasma using cytometric bead arrays. Interleukin (IL)-6 and IL-1β were persistently enriched in synovial fluid compared to plasma in patients with NONFH, and this difference was confirmed by immunohistochemistry staining. However, only IL-6 levels in plasma were higher in patients with progressive-stage NONFH than in osteoarthritis. Moreover, fibrosis tissues were observed in the necrotic area in progressive-stage and end-stage NONFH based on Sirius Red staining. Together, these findings indicate that macrophage M1/M2 imbalance facilitates the progression of NONFH, a chronic inflammatory disease characterized by chronic inflammation, osteonecrosis and tissue fibrosis in the local lesion. Inhibiting inflammation, promoting the resolution of inflammation, switching macrophages to an M2 phenotype, or inhibiting their adoption of an M1 phenotype may be useful therapeutic strategies against NONFH.

摘要

非创伤性股骨头坏死(NONFH)仍然是一种常见的难治性疾病,其发病机制尚不清楚。巨噬细胞M1/M2失衡和慢性炎症微环境被认为与骨坏死密切相关。在此,我们描述了巨噬细胞动态变化和慢性炎症微环境参与人类NONFH的直接视觉证据。骨坏死在修复区域诱导炎症反应和巨噬细胞富集,在进展期至终末期NONFH过程中,炎症细胞和巨噬细胞数量减少。多重免疫组化显示,在进展期至终末期,巨噬细胞M1/M2比值从3增加到10。在进展期,修复区域形成新血管,M2巨噬细胞在血管周围积聚(M1/M2比值约为0.05),而M1巨噬细胞在无血管区域富集(M1/M2比值约为12)。此外,使用细胞计数珠阵列检测滑液和血浆中的炎性细胞因子。与血浆相比,NONFH患者滑液中白细胞介素(IL)-6和IL-1β持续富集,免疫组化染色证实了这种差异。然而,进展期NONFH患者血浆中仅IL-6水平高于骨关节炎患者。此外,基于天狼星红染色,在进展期和终末期NONFH的坏死区域观察到纤维化组织。总之,这些发现表明巨噬细胞M1/M2失衡促进了NONFH的进展,NONFH是一种以局部病变慢性炎症、骨坏死和组织纤维化为特征的慢性炎症性疾病。抑制炎症、促进炎症消退、将巨噬细胞转变为M2表型或抑制其转变为M1表型可能是治疗NONFH的有效策略。

https://cdn.ncbi.nlm.nih.gov/pmc/blobs/bcd2/9094367/06e3fe0b7144/fbioe-10-912133-g001.jpg

文献AI研究员

20分钟写一篇综述,助力文献阅读效率提升50倍。

立即体验

用中文搜PubMed

大模型驱动的PubMed中文搜索引擎

马上搜索

文档翻译

学术文献翻译模型,支持多种主流文档格式。

立即体验