Suppr超能文献

类胡萝卜素酯化基因控制结球白菜(亚种)的浅黄色花瓣颜色。

The Carotenoid Esterification Gene Controls Pale-Yellow Petal Color in Flowering Chinese Cabbage ( L. subsp. ).

作者信息

Li Peirong, Lv Sirui, Zhang Deshuang, Su Tongbing, Xin Xiaoyun, Wang Weihong, Zhao Xiuyun, Yu Yangjun, Zhang Yaowei, Yu Shuancang, Zhang Fenglan

机构信息

Beijing Vegetable Research Center, Beijing Academy of Agriculture and Forestry Sciences, Beijing, China.

Key Laboratory of Biology and Genetic Improvement of Horticultural Crops (North China), Ministry of Agriculture, Beijing, China.

出版信息

Front Plant Sci. 2022 May 3;13:844140. doi: 10.3389/fpls.2022.844140. eCollection 2022.

Abstract

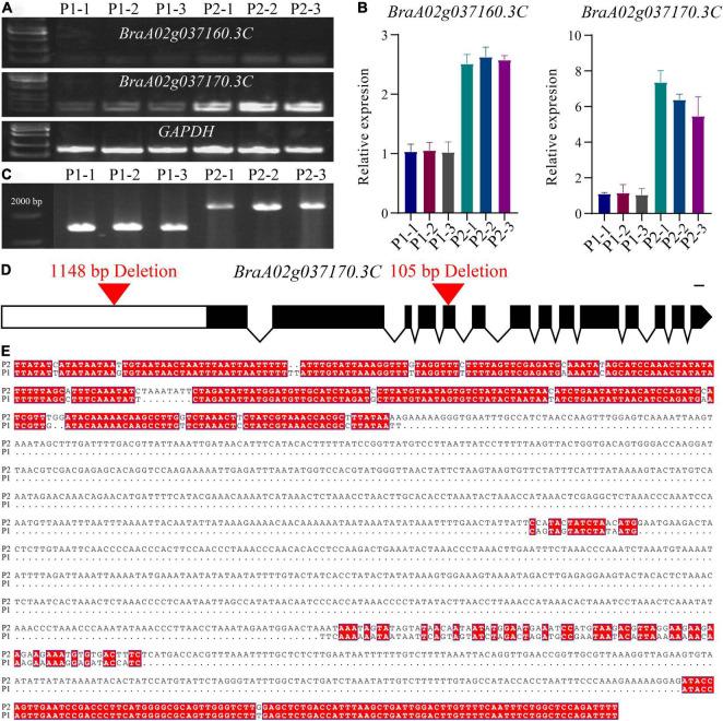
Carotenoid esterification plays indispensable roles in preventing degradation and maintaining the stability of carotenoids. Although the carotenoid biosynthetic pathway has been well characterized, the molecular mechanisms underlying carotenoid esterification, especially in floral organs, remain poorly understood. In this study, we identified a natural mutant flowering Chinese cabbage (Caixin, L. subsp. ) with visually distinguishable pale-yellow petals controlled by a single recessive gene. Transmission electron microscopy (TEM) demonstrated that the chromoplasts in the yellow petals were surrounded by more fully developed plastoglobules compared to the pale-yellow mutant. Carotenoid analyses further revealed that, compared to the pale-yellow petals, the yellow petals contained high levels of esterified carotenoids, including lutein caprate, violaxanthin dilaurate, violaxanthin-myristate-laurate, 5,6epoxy-luttein dilaurate, lutein dilaurate, and lutein laurate. Based on bulked segregation analysis and fine mapping, we subsequently identified the critical role of a phytyl ester synthase 2 protein (, ) in regulating carotenoid pigmentation in flowering Chinese cabbage petals. Compared to the yellow wild-type, a 1,148 bp deletion was identified in the promoter region of in the pale-yellow mutant, resulting in down-regulated expression. Transgenic Arabidopsis plants harboring beta-glucuronidase (GUS) driven by yellow () and pale-yellow type () promoters were subsequently constructed, revealing stronger expression of both in the leaves and petals. Furthermore, virus-induced gene silencing of significantly altered petal color from yellow to pale yellow. These findings demonstrate the molecular mechanism of carotenoid esterification, suggesting a role of phytyl ester synthase in carotenoid biosynthesis of flowering Chinese cabbage.

摘要

类胡萝卜素酯化在防止类胡萝卜素降解和维持其稳定性方面发挥着不可或缺的作用。尽管类胡萝卜素生物合成途径已得到充分表征,但类胡萝卜素酯化的分子机制,尤其是在花器官中的机制,仍知之甚少。在本研究中,我们鉴定出一种天然突变的开花大白菜(菜心,亚种),其浅黄色花瓣在视觉上易于区分,由单个隐性基因控制。透射电子显微镜(TEM)显示,与浅黄色突变体相比,黄色花瓣中的有色体被更发达的质体小球所包围。类胡萝卜素分析进一步表明,与浅黄色花瓣相比,黄色花瓣含有高水平的酯化类胡萝卜素,包括癸酸叶黄素、二月桂酸紫黄质、肉豆蔻酸 - 月桂酸紫黄质酯、5,6 - 环氧 - 二月桂酸叶黄素、二月桂酸叶黄素和月桂酸叶黄素。基于混合分组分析法和精细定位,我们随后确定了植基酯合酶2蛋白()在调节开花大白菜花瓣类胡萝卜素色素沉着中的关键作用。与黄色野生型相比,在浅黄色突变体的启动子区域鉴定出一个1148 bp的缺失,导致表达下调。随后构建了携带由黄色()和浅黄色类型()启动子驱动的β - 葡萄糖醛酸酶(GUS)的转基因拟南芥植株,结果显示在叶片和花瓣中均有更强的表达。此外,对进行病毒诱导的基因沉默显著改变了花瓣颜色,从黄色变为浅黄色。这些发现揭示了类胡萝卜素酯化的分子机制,表明植基酯合酶在开花大白菜类胡萝卜素生物合成中发挥作用。

https://cdn.ncbi.nlm.nih.gov/pmc/blobs/22a5/9111173/7dcbbcfed902/fpls-13-844140-g001.jpg

文献AI研究员

20分钟写一篇综述,助力文献阅读效率提升50倍。

立即体验

用中文搜PubMed

大模型驱动的PubMed中文搜索引擎

马上搜索

文档翻译

学术文献翻译模型,支持多种主流文档格式。

立即体验