Department of Biology, School of Life Sciences, Guangdong Provincial Key Laboratory of Cell Microenvironment and Disease Research, Shenzhen Key Laboratory of Cell Microenvironment, Southern University of Science and Technology, Shenzhen, 518055, China.
Department of Chemistry, Southern University of Science and Technology, Shenzhen, 518055, China.
Cell Death Dis. 2022 May 20;13(5):482. doi: 10.1038/s41419-022-04945-z.
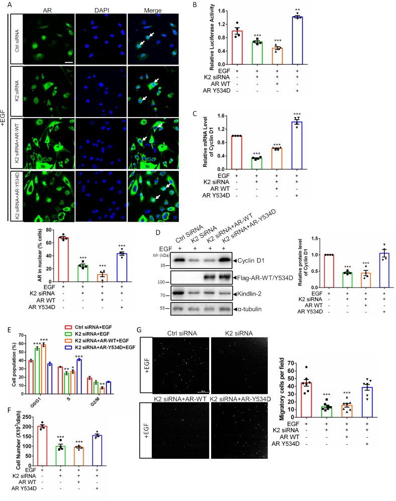
Androgen receptor (AR) signaling plays important roles in breast cancer progression. We show here that Kindlin-2, a focal adhesion protein, is critically involved in the promotion of AR signaling and breast cancer progression. Kindlin-2 physically associates with AR and Src through its two neighboring domains, namely F1 and F0 domains, resulting in formation of a Kindlin-2-AR-Src supramolecular complex and consequently facilitating Src-mediated AR Tyr-534 phosphorylation and signaling. Depletion of Kindlin-2 was sufficient to suppress Src-mediated AR Tyr-534 phosphorylation and signaling, resulting in diminished breast cancer cell proliferation and migration. Re-expression of wild-type Kindlin-2, but not AR-binding-defective or Src-binding-defective mutant forms of Kindlin-2, in Kindlin-2-deficient cells restored AR Tyr-534 phosphorylation, signaling, breast cancer cell proliferation and migration. Furthermore, re-introduction of phosphor-mimic mutant AR-Y534D, but not wild-type AR reversed Kindlin-2 deficiency-induced inhibition of AR signaling and breast cancer progression. Finally, using a genetic knockout strategy, we show that ablation of Kindlin-2 from mammary tumors in mouse significantly reduced AR Tyr-534 phosphorylation, breast tumor progression and metastasis in vivo. Our results suggest a critical role of Kindlin-2 in promoting breast cancer progression and shed light on the molecular mechanism through which it functions in this process.
雄激素受体(AR)信号在乳腺癌的进展中起着重要作用。我们在这里表明,黏着斑蛋白Kindlin-2 对于促进 AR 信号和乳腺癌的进展至关重要。Kindlin-2 通过其两个相邻的结构域 F1 和 F0 与 AR 和 Src 物理结合,形成 Kindlin-2-AR-Src 超分子复合物,从而促进 Src 介导的 AR Tyr-534 磷酸化和信号转导。Kindlin-2 的耗竭足以抑制 Src 介导的 AR Tyr-534 磷酸化和信号转导,导致乳腺癌细胞增殖和迁移减少。在 Kindlin-2 缺陷细胞中重新表达野生型 Kindlin-2,但不是 AR 结合缺陷或 Src 结合缺陷的 Kindlin-2 突变形式,恢复了 AR Tyr-534 磷酸化、信号转导、乳腺癌细胞增殖和迁移。此外,重新引入磷酸化模拟突变体 AR-Y534D,但不是野生型 AR,逆转了 Kindlin-2 缺陷诱导的 AR 信号抑制和乳腺癌进展。最后,使用基因敲除策略,我们表明在小鼠的乳腺肿瘤中敲除 Kindlin-2 显著减少了 AR Tyr-534 磷酸化、体内乳腺肿瘤进展和转移。我们的研究结果表明 Kindlin-2 在促进乳腺癌进展中起着关键作用,并揭示了其在这一过程中发挥作用的分子机制。