Department of Medical Ultrasound and Center of Minimally Invasive Treatment for Tumor, Shanghai Tenth People's Hospital, School of Medicine, Tongji University, Shanghai, 200072, P.R. China.
Ultrasound Research and Education Institute, Clinical Research Center for Interventional Medicine, School of Medicine, Tongji University, Shanghai, 200072, P.R. China.
Nat Commun. 2022 May 20;13(1):2834. doi: 10.1038/s41467-022-30543-w.
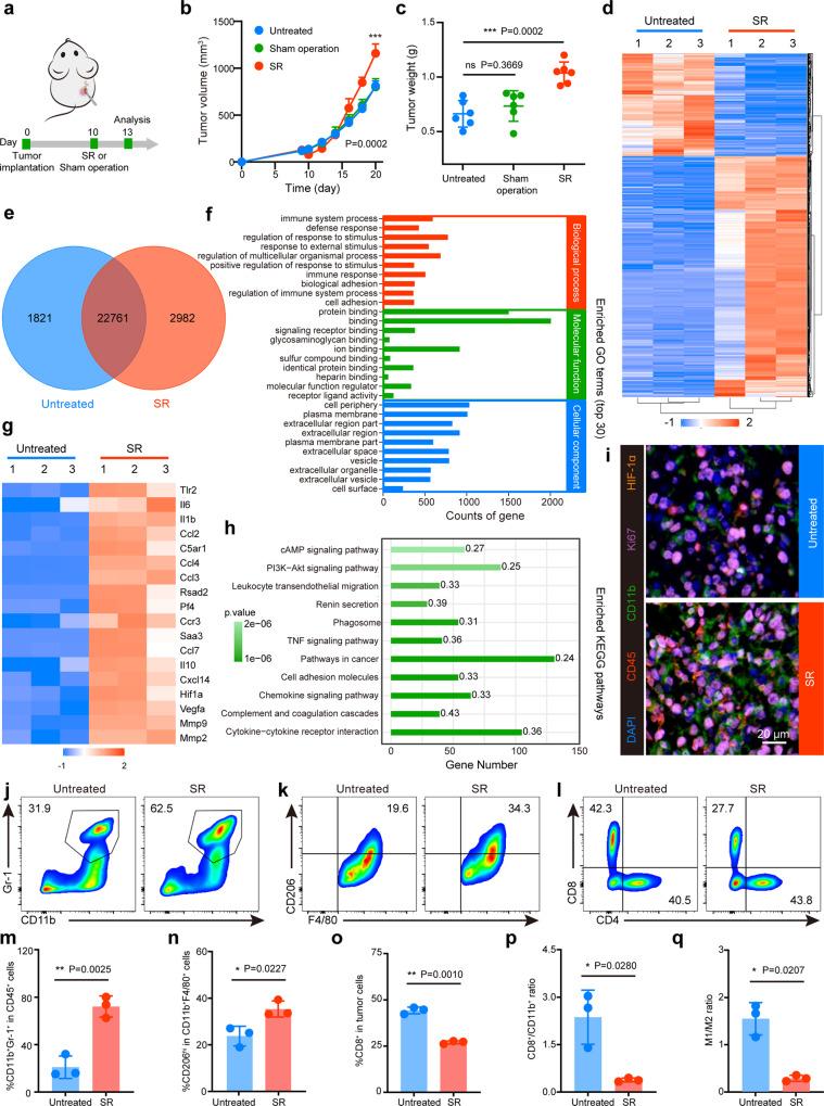
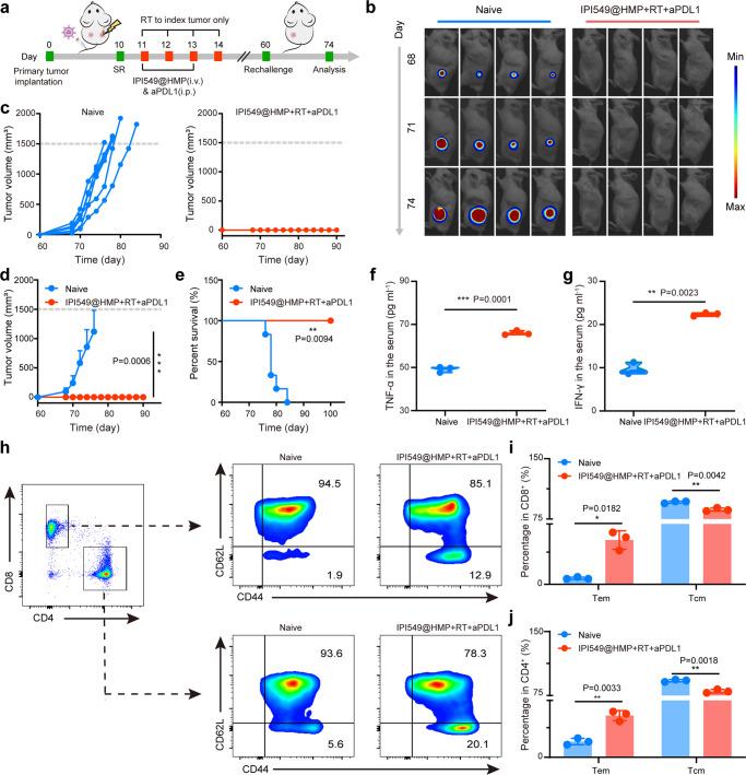
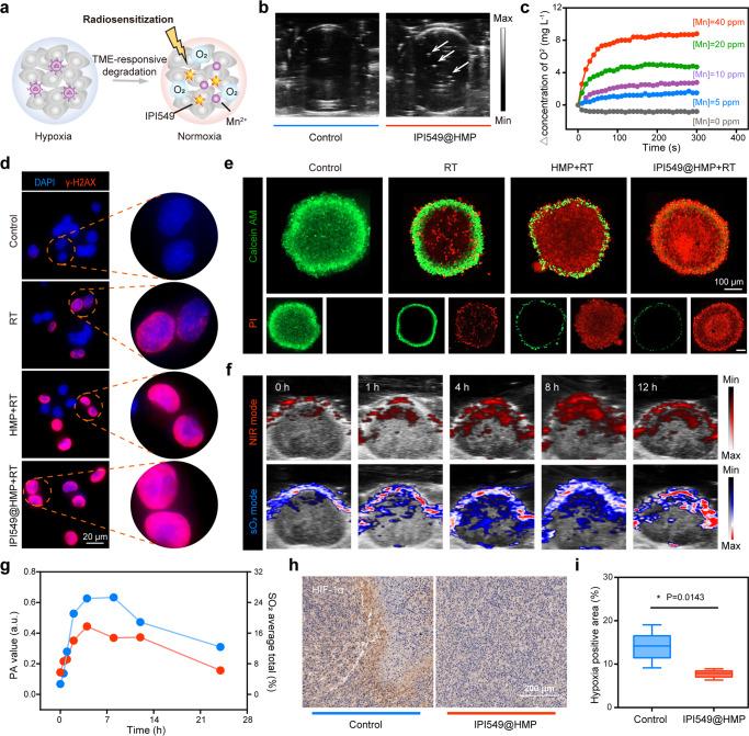
Cancer recurrence after surgical resection (SR) is a considerable challenge, and the biological effect of SR on the tumor microenvironment (TME) that is pivotal in determining postsurgical treatment efficacy remains poorly understood. Here, with an experimental model, we demonstrate that the genomic landscape shaped by SR creates an immunosuppressive milieu characterized by hypoxia and high-influx of myeloid cells, fostering cancer progression and hindering PD-L1 blockade therapy. To address this issue, we engineer a radio-immunostimulant nanomedicine (IPI549@HMP) capable of targeting myeloid cells, and catalyzing endogenous HO into O to achieve hypoxia-relieved radiotherapy (RT). The enhanced RT-mediated immunogenic effect results in postsurgical TME reprogramming and increased susceptibility to anti-PD-L1 therapy, which can suppress/eradicate locally residual and distant tumors, and elicits strong immune memory effects to resist tumor rechallenge. Our radioimmunotherapy points to a simple and effective therapeutic intervention against postsurgical cancer recurrence and metastasis.
手术后复发(SR)是一个相当大的挑战,而 SR 对肿瘤微环境(TME)的生物学影响在决定术后治疗效果方面至关重要,但目前仍了解甚少。在这里,我们通过一个实验模型证明,SR 所塑造的基因组景观创造了一种免疫抑制环境,其特征是缺氧和大量髓样细胞涌入,促进癌症进展并阻碍 PD-L1 阻断治疗。为了解决这个问题,我们设计了一种能够靶向髓样细胞的放射免疫刺激纳米药物(IPI549@HMP),并催化内源性 HO 转化为 O 以实现缓解缺氧的放疗(RT)。增强的 RT 介导的免疫原性效应导致手术后 TME 重新编程,并增加对抗 PD-L1 治疗的敏感性,从而抑制/消除局部残留和远处肿瘤,并引发强烈的免疫记忆效应以抵抗肿瘤再挑战。我们的放射免疫疗法为对抗手术后癌症复发和转移提供了一种简单有效的治疗干预措施。