Suppr超能文献

中的超氧化物歧化酶基因家族:全基因组鉴定、特征分析、表达谱及对重金属胁迫响应的功能分析

The Superoxide Dismutase Gene Family in : Genome-Wide Identification, Characterization, Expression Profiling and Functional Analysis in Response to Heavy Metal Stress.

作者信息

Huo Chunsong, He Linshen, Yu Ting, Ji Xue, Li Rui, Zhu Shunqin, Zhang Fangyuan, Xie He, Liu Wanhong

机构信息

Chongqing Key Laboratory of Industrial Fermentation Microorganism, School of Chemistry and Chemical Engineering, Chongqing University of Science and Technology, Chongqing, China.

School of Life Sciences, Southwest University, Chongqing, China.

出版信息

Front Plant Sci. 2022 May 6;13:904105. doi: 10.3389/fpls.2022.904105. eCollection 2022.

Abstract

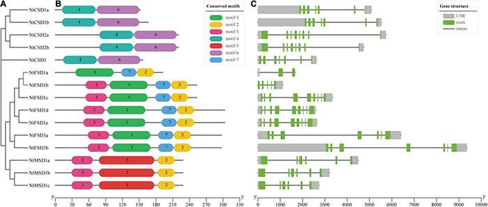
Superoxide dismutases (SODs) play an important role in protecting plants against ROS toxicity induced by biotic and abiotic stress. Recent studies have shown that the SOD gene family is involved in plant growth and development; however, knowledge of the SOD gene family in tobacco is still limited. In the present study, the SOD gene family was systematically characterized in the tobacco genome. Based on the conserved motif and phylogenetic tree, 15 genes were identified and classified into three subgroups, including 5 , 7 and 3 . The predicted results of the transport peptide or signal peptide were consistent with their subcellular localization. Most genes showed relatively well-maintained exon-intron and motif structures in the same subgroup. An analysis of -acting elements in gene promoters showed that expression was regulated by plant hormones, defense and stress responses, and light. In addition, multiple transcription factors and miRNAs are predicted to be involved in the regulation of gene expression. The qPCR results indicated specific spatial and temporal expression patterns of the NtSOD gene family in different tissues and developmental stages, and this gene family played an important role in protecting against heavy metal stress. The results of functional complementation tests in the yeast mutant suggested that , and scavenge ROS produced by heavy metal stress. This study represents the first genome-wide analysis of the NtSOD gene family, which lays a foundation for a better understanding of the function of the NtSOD gene family and improving the tolerance of plants to heavy metal toxicity.

摘要

超氧化物歧化酶(SODs)在保护植物免受生物和非生物胁迫诱导的活性氧毒性方面发挥着重要作用。最近的研究表明,SOD基因家族参与植物的生长和发育;然而,烟草中SOD基因家族的相关知识仍然有限。在本研究中,对烟草基因组中的SOD基因家族进行了系统的特征分析。基于保守基序和系统发育树,鉴定出15个基因并分为三个亚组,分别包括5个、7个和3个。转运肽或信号肽的预测结果与其亚细胞定位一致。同一亚组中的大多数基因显示出相对保守的外显子 - 内含子和基序结构。对基因启动子中的顺式作用元件分析表明,其表达受植物激素、防御和应激反应以及光的调控。此外,预测多个转录因子和miRNA参与基因表达的调控。qPCR结果表明NtSOD基因家族在不同组织和发育阶段具有特定的时空表达模式,并且该基因家族在抵御重金属胁迫中发挥重要作用。酵母突变体中的功能互补试验结果表明,、和清除重金属胁迫产生的活性氧。本研究是对NtSOD基因家族的首次全基因组分析,为更好地理解NtSOD基因家族的功能以及提高植物对重金属毒性的耐受性奠定了基础。

https://cdn.ncbi.nlm.nih.gov/pmc/blobs/8b85/9121019/6f66fb90ba8b/fpls-13-904105-g001.jpg

文献检索

告别复杂PubMed语法,用中文像聊天一样搜索,搜遍4000万医学文献。AI智能推荐,让科研检索更轻松。

立即免费搜索

文件翻译

保留排版,准确专业,支持PDF/Word/PPT等文件格式,支持 12+语言互译。

免费翻译文档

深度研究

AI帮你快速写综述,25分钟生成高质量综述,智能提取关键信息,辅助科研写作。

立即免费体验