Suppr超能文献

CRISPR/Cas9 筛选揭示己糖激酶 2 通过激活 ACSL4-脂肪酸 β-氧化途径增强癌症干性和致瘤性。

CRISPR/Cas9 Screens Reveal that Hexokinase 2 Enhances Cancer Stemness and Tumorigenicity by Activating the ACSL4-Fatty Acid β-Oxidation Pathway.

机构信息

Fudan University Shanghai Cancer Center and Institutes of Biomedical Sciences, Department of Oncology, Shanghai Medical College, Fudan University, Shanghai, 200032, China.

Key Laboratory of Breast Cancer in Shanghai, Fudan University Shanghai Cancer Center, Fudan University, Shanghai, 200032, China.

出版信息

Adv Sci (Weinh). 2022 Jul;9(21):e2105126. doi: 10.1002/advs.202105126. Epub 2022 May 23.

Abstract

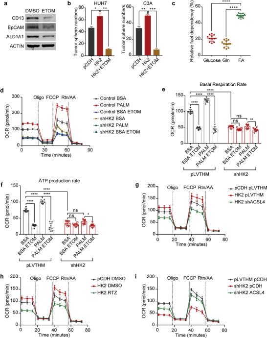
Metabolic reprogramming is often observed in carcinogenesis, but little is known about the aberrant metabolic genes involved in the tumorigenicity and maintenance of stemness in cancer cells. Sixty-seven oncogenic metabolism-related genes in liver cancer by in vivo CRISPR/Cas9 screening are identified. Among them, acetyl-CoA carboxylase 1 (ACC1), aldolase fructose-bisphosphate A (ALDOA), fatty acid binding protein 5 (FABP5), and hexokinase 2 (HK2) are strongly associated with stem cell properties. HK2 further facilitates the maintenance and self-renewal of liver cancer stem cells. Moreover, HK2 enhances the accumulation of acetyl-CoA and epigenetically activates the transcription of acyl-CoA synthetase long-chain family member 4 (ACSL4), leading to an increase in fatty acid β-oxidation activity. Blocking HK2 or ACSL4 effectively inhibits liver cancer growth, and GalNac-siHK2 administration specifically targets the growth of orthotopic tumor xenografts. These results suggest a promising therapeutic strategy for the treatment of liver cancer.

摘要

代谢重编程在癌症发生中经常被观察到,但对于涉及癌细胞的肿瘤发生和干性维持的异常代谢基因知之甚少。通过体内 CRISPR/Cas9 筛选鉴定出 67 个与肝癌相关的致癌代谢基因。其中,乙酰辅酶 A 羧化酶 1(ACC1)、醛缩酶果糖-二磷酸 A(ALDOA)、脂肪酸结合蛋白 5(FABP5)和己糖激酶 2(HK2)与干细胞特性密切相关。HK2 进一步促进肝癌干细胞的维持和自我更新。此外,HK2 增加乙酰辅酶 A 的积累,并通过表观遗传激活酰基辅酶 A 合成酶长链家族成员 4(ACSL4)的转录,导致脂肪酸β-氧化活性增加。阻断 HK2 或 ACSL4 可有效抑制肝癌生长,GalNac-siHK2 给药特异性靶向原位肿瘤异种移植物的生长。这些结果为肝癌的治疗提供了一种有前景的治疗策略。

https://cdn.ncbi.nlm.nih.gov/pmc/blobs/bfa2/9313492/978694727c30/ADVS-9-2105126-g007.jpg

文献AI研究员

20分钟写一篇综述,助力文献阅读效率提升50倍。

立即体验

用中文搜PubMed

大模型驱动的PubMed中文搜索引擎

马上搜索

文档翻译

学术文献翻译模型,支持多种主流文档格式。

立即体验