• 文献检索
  • 文档翻译
  • 深度研究
  • 学术资讯
  • Suppr Zotero 插件Zotero 插件
  • 邀请有礼
  • 套餐&价格
  • 历史记录
应用&插件
Suppr Zotero 插件Zotero 插件浏览器插件Mac 客户端Windows 客户端微信小程序
定价
高级版会员购买积分包购买API积分包
服务
文献检索文档翻译深度研究API 文档MCP 服务
关于我们
关于 Suppr公司介绍联系我们用户协议隐私条款
关注我们

Suppr 超能文献

核心技术专利:CN118964589B侵权必究
粤ICP备2023148730 号-1Suppr @ 2026

文献检索

告别复杂PubMed语法,用中文像聊天一样搜索,搜遍4000万医学文献。AI智能推荐,让科研检索更轻松。

立即免费搜索

文件翻译

保留排版,准确专业,支持PDF/Word/PPT等文件格式,支持 12+语言互译。

免费翻译文档

深度研究

AI帮你快速写综述,25分钟生成高质量综述,智能提取关键信息,辅助科研写作。

立即免费体验

MXenes 整合微针与积雪草苷联合穿透角质层治疗糖尿病足溃疡。

MXenes-integrated microneedle combined with asiaticoside to penetrate the cuticle for treatment of diabetic foot ulcer.

机构信息

Department of Thoracic Surgery, Shanghai Key Laboratory of Tissue Engineering, Shanghai Ninth People's Hospital, Shanghai Jiao Tong University School of Medicine, Shanghai, 200011, China.

School of Materials and Chemistry, University of Shanghai for Science and Technology, Shanghai, 200093, People's Republic of China.

出版信息

J Nanobiotechnology. 2022 Jun 7;20(1):259. doi: 10.1186/s12951-022-01468-9.

DOI:10.1186/s12951-022-01468-9
PMID:35672708
原文链接:https://pmc.ncbi.nlm.nih.gov/articles/PMC9172054/
Abstract

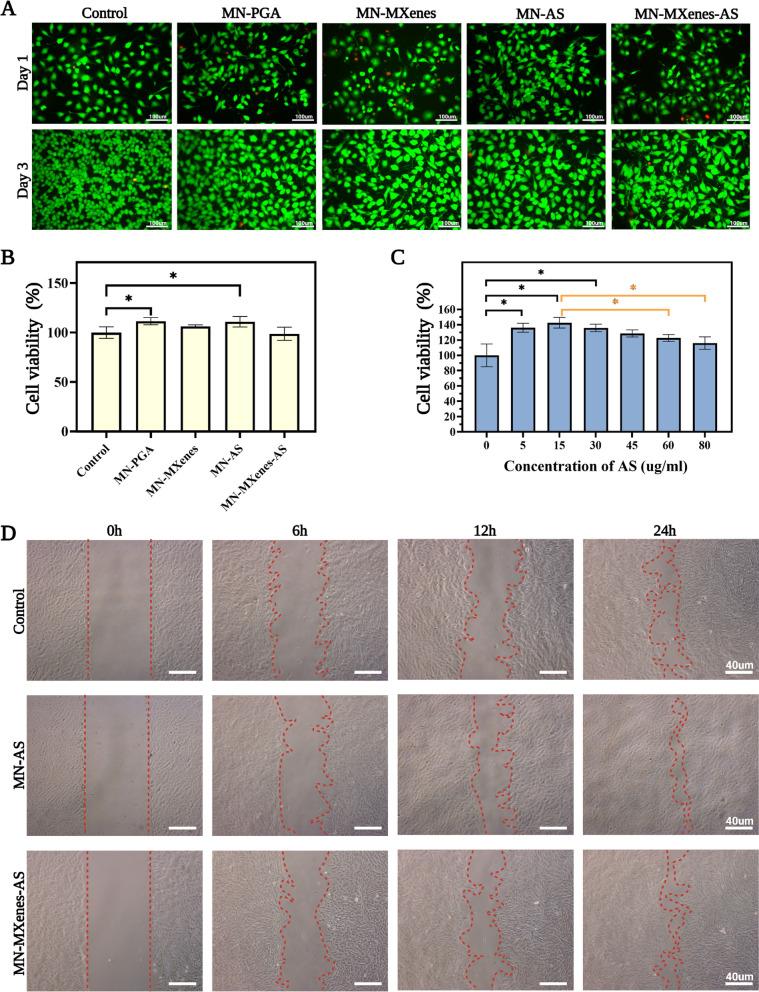
Patients with diabetic foot ulcers usually suffer from inefficient epithelisation and angiogenesis accompanied by chronic wound healing. Diabetic foot ulcers remain a major challenge in clinical medicine; however, traditional treatments are incapable of transdermal drug delivery, resulting in a low drug delivery rate. We report the development of TiC MXenes-integrated poly-γ-glutamic acid (γ-PGA) hydrogel microneedles to release asiaticoside (MN-MXenes-AS). Asiaticoside was loaded into PGA-MXenes hydrogel to facilitate cell proliferation while regulating angiogenesis. The characterisation and mechanical strength of the microneedles were investigated in vitro, and the wound-healing efficacy of the microneedles was confirmed in diabetic mice. MXenes significantly improved the mechanical strength of microneedles, while γ-PGA hydrogels provided a moist microenvironment for wound healing. Mice treated with MN-MXenes-AS demonstrated obvious improvements in wound healing process. We successfully fabricated an MXenes-integrated microneedle that possesses sufficient rigidity to penetrate the cuticle for subcutaneous drug delivery, thereby accelerating diabetic wound healing. We demonstrated that MN-MXenes-AS is effective in promoting growth both in vivo and in vitro. Collectively, our data show that MN-MXenes-AS accelerated the healing of diabetic foot ulcers, supporting the use of these microneedles in the treatment of chronic wounds.

摘要

糖尿病足溃疡患者通常表现出低效的上皮化和血管生成,并伴有慢性伤口愈合。糖尿病足溃疡仍然是临床医学的一大挑战;然而,传统的治疗方法无法进行透皮药物输送,导致药物输送率低。我们报告了一种 TiC MXenes 整合聚-γ-谷氨酸(γ-PGA)水凝胶微针来释放积雪草苷(MN-MXenes-AS)。将积雪草苷载入 PGA-MXenes 水凝胶中,以促进细胞增殖并调节血管生成。我们对微针的特性和机械强度进行了体外研究,并在糖尿病小鼠中证实了微针的伤口愈合功效。MXenes 显著提高了微针的机械强度,而 γ-PGA 水凝胶为伤口愈合提供了湿润的微环境。经 MN-MXenes-AS 处理的小鼠的伤口愈合过程明显得到改善。我们成功制备了一种 MXenes 整合的微针,它具有足够的刚性穿透角质层进行皮下药物输送,从而加速糖尿病伤口愈合。我们证明了 MN-MXenes-AS 能够有效促进体内和体外的生长。总之,我们的数据表明 MN-MXenes-AS 加速了糖尿病足溃疡的愈合,支持将这些微针用于治疗慢性伤口。

https://cdn.ncbi.nlm.nih.gov/pmc/blobs/42e9/9172054/84f78b984fa7/12951_2022_1468_Fig6_HTML.jpg
https://cdn.ncbi.nlm.nih.gov/pmc/blobs/42e9/9172054/afa6eb43a822/12951_2022_1468_Sch1_HTML.jpg
https://cdn.ncbi.nlm.nih.gov/pmc/blobs/42e9/9172054/b406e57f1169/12951_2022_1468_Fig1_HTML.jpg
https://cdn.ncbi.nlm.nih.gov/pmc/blobs/42e9/9172054/e4254fcdfbed/12951_2022_1468_Fig2_HTML.jpg
https://cdn.ncbi.nlm.nih.gov/pmc/blobs/42e9/9172054/ae0e845e69b8/12951_2022_1468_Fig3_HTML.jpg
https://cdn.ncbi.nlm.nih.gov/pmc/blobs/42e9/9172054/a27591d6935e/12951_2022_1468_Fig4_HTML.jpg
https://cdn.ncbi.nlm.nih.gov/pmc/blobs/42e9/9172054/efca77453ddc/12951_2022_1468_Fig5_HTML.jpg
https://cdn.ncbi.nlm.nih.gov/pmc/blobs/42e9/9172054/84f78b984fa7/12951_2022_1468_Fig6_HTML.jpg
https://cdn.ncbi.nlm.nih.gov/pmc/blobs/42e9/9172054/afa6eb43a822/12951_2022_1468_Sch1_HTML.jpg
https://cdn.ncbi.nlm.nih.gov/pmc/blobs/42e9/9172054/b406e57f1169/12951_2022_1468_Fig1_HTML.jpg
https://cdn.ncbi.nlm.nih.gov/pmc/blobs/42e9/9172054/e4254fcdfbed/12951_2022_1468_Fig2_HTML.jpg
https://cdn.ncbi.nlm.nih.gov/pmc/blobs/42e9/9172054/ae0e845e69b8/12951_2022_1468_Fig3_HTML.jpg
https://cdn.ncbi.nlm.nih.gov/pmc/blobs/42e9/9172054/a27591d6935e/12951_2022_1468_Fig4_HTML.jpg
https://cdn.ncbi.nlm.nih.gov/pmc/blobs/42e9/9172054/efca77453ddc/12951_2022_1468_Fig5_HTML.jpg
https://cdn.ncbi.nlm.nih.gov/pmc/blobs/42e9/9172054/84f78b984fa7/12951_2022_1468_Fig6_HTML.jpg

相似文献

1
MXenes-integrated microneedle combined with asiaticoside to penetrate the cuticle for treatment of diabetic foot ulcer.MXenes 整合微针与积雪草苷联合穿透角质层治疗糖尿病足溃疡。
J Nanobiotechnology. 2022 Jun 7;20(1):259. doi: 10.1186/s12951-022-01468-9.
2
Multifunctional Magnesium Organic Framework-Based Microneedle Patch for Accelerating Diabetic Wound Healing.基于多功能镁有机骨架的微针贴片加速糖尿病伤口愈合。
ACS Nano. 2021 Nov 23;15(11):17842-17853. doi: 10.1021/acsnano.1c06036. Epub 2021 Nov 11.
3
Sesamol-Loaded PLGA Nanosuspension for Accelerating Wound Healing in Diabetic Foot Ulcer in Rats.载姜黄素 PLGA 纳米混悬剂促进糖尿病大鼠足部溃疡愈合。
Int J Nanomedicine. 2020 Nov 23;15:9265-9282. doi: 10.2147/IJN.S268941. eCollection 2020.
4
Glucose-responsive multifunctional metal-organic drug-loaded hydrogel for diabetic wound healing.葡萄糖响应型多功能载药金属有机水凝胶用于糖尿病创面愈合。
Acta Biomater. 2022 Mar 1;140:206-218. doi: 10.1016/j.actbio.2021.11.043. Epub 2021 Dec 5.
5
Engineered keratin/bFGF hydrogel to promote diabetic wound healing in rats.工程化角蛋白/碱性成纤维细胞生长因子水凝胶促进大鼠糖尿病伤口愈合
Int J Biol Macromol. 2024 Mar;261(Pt 1):129725. doi: 10.1016/j.ijbiomac.2024.129725. Epub 2024 Jan 23.
6
A one-stop integrated natural antimicrobial microneedles with anti-inflammatory, pro-angiogenic and long-term moisturizing properties to accelerate diabetic wound healing.一种集抗炎、促血管生成和长效保湿功能于一体的天然抗菌微针,可加速糖尿病伤口愈合。
Eur J Pharm Biopharm. 2024 Oct;203:114448. doi: 10.1016/j.ejpb.2024.114448. Epub 2024 Aug 10.
7
γ-PGA hydrogel loaded with cell-free fat extract promotes the healing of diabetic wounds.负载无细胞脂肪提取物的γ-聚谷氨酸水凝胶促进糖尿病伤口愈合。
J Mater Chem B. 2020 Sep 23;8(36):8395-8404. doi: 10.1039/d0tb01190h.
8
A composite hydrogel of chitosan/heparin/poly (γ-glutamic acid) loaded with superoxide dismutase for wound healing.载超氧化物歧化酶的壳聚糖/肝素/聚(γ-谷氨酸)复合水凝胶用于伤口愈合。
Carbohydr Polym. 2018 Jan 15;180:168-174. doi: 10.1016/j.carbpol.2017.10.036. Epub 2017 Oct 9.
9
A biphasic drug-releasing microneedle with ROS scavenging and angiogenesis for the treatment of diabetic ulcers.一种具有 ROS 清除和血管生成作用的双相释药微针,用于治疗糖尿病溃疡。
Acta Biomater. 2024 Nov;189:270-285. doi: 10.1016/j.actbio.2024.09.045. Epub 2024 Oct 1.
10
Bioinspired Adaptable Indwelling Microneedles for Treatment of Diabetic Ulcers.仿生自适应留置微针治疗糖尿病溃疡。
Adv Mater. 2023 Jun;35(23):e2210903. doi: 10.1002/adma.202210903. Epub 2023 Apr 21.

引用本文的文献

1
Bioinspired wearable polymer microneedle patches: pioneering diabetic wound therapy for the horizon.受生物启发的可穿戴聚合物微针贴片:开创糖尿病伤口治疗的新纪元。
RSC Adv. 2025 Sep 8;15(39):32509-32535. doi: 10.1039/d5ra02557e. eCollection 2025 Sep 5.
2
Exo-hydrogel therapy: a revolutionary approach to managing diabetic complications.外泌体水凝胶疗法:一种治疗糖尿病并发症的革命性方法。
J Nanobiotechnology. 2025 Aug 11;23(1):558. doi: 10.1186/s12951-025-03621-6.
3
Nanoparticles-incorporated hydrogel microneedle for biomedical applications: Fabrication strategies, emerging trends and future prospects.

本文引用的文献

1
Porous MOF Microneedle Array Patch with Photothermal Responsive Nitric Oxide Delivery for Wound Healing.多孔 MOF 微针阵列贴片,具有光热响应一氧化氮递释功能,可用于伤口愈合。
Adv Sci (Weinh). 2022 Jan;9(3):e2103449. doi: 10.1002/advs.202103449. Epub 2021 Nov 16.
2
Multifunctional Magnesium Organic Framework-Based Microneedle Patch for Accelerating Diabetic Wound Healing.基于多功能镁有机骨架的微针贴片加速糖尿病伤口愈合。
ACS Nano. 2021 Nov 23;15(11):17842-17853. doi: 10.1021/acsnano.1c06036. Epub 2021 Nov 11.
3
Acellular Dermal Matrix Used in Diabetic Foot Ulcers: Clinical Outcomes Supported by Biochemical and Histological Analyses.
用于生物医学应用的纳米颗粒复合水凝胶微针:制备策略、新趋势及未来前景
Asian J Pharm Sci. 2025 Aug;20(4):101069. doi: 10.1016/j.ajps.2025.101069. Epub 2025 May 24.
4
Multifunctional microneedle-mediated photothermo-gas-ion synergic therapy accelerates MRSA infacted diabetic wound healing.多功能微针介导的光热-气体离子协同疗法加速耐甲氧西林金黄色葡萄球菌感染的糖尿病伤口愈合。
Mater Today Bio. 2025 May 24;32:101903. doi: 10.1016/j.mtbio.2025.101903. eCollection 2025 Jun.
5
Progressive microneedles for targeting and intelligent drug delivery.用于靶向和智能药物递送的递进式微针。
Asian J Pharm Sci. 2025 Jun;20(3):101051. doi: 10.1016/j.ajps.2025.101051. Epub 2025 Mar 28.
6
Supramolecular nanofibers of natural asiaticoside for self-supporting gelation and enhanced transdermal delivery.用于自支撑凝胶化和增强透皮递送的天然积雪草苷超分子纳米纤维。
Front Bioeng Biotechnol. 2025 May 2;13:1589865. doi: 10.3389/fbioe.2025.1589865. eCollection 2025.
7
MXenes in the application of diabetic foot: mechanisms, therapeutic implications and future perspectives.MXenes在糖尿病足治疗中的应用:作用机制、治疗意义及未来展望
J Mater Sci Mater Med. 2025 May 15;36(1):42. doi: 10.1007/s10856-025-06895-2.
8
Asiaticoside-Loaded Multifunctional Bioscaffolds for Enhanced Hyperglycemic Wound Healing.负载积雪草苷的多功能生物支架促进高血糖伤口愈合
Biomedicines. 2025 Jan 23;13(2):277. doi: 10.3390/biomedicines13020277.
9
Recent advances in microneedles for enhanced functional angiogenesis and vascular drug delivery.用于增强功能性血管生成和血管药物递送的微针的最新进展。
Ther Deliv. 2025 Apr;16(4):393-406. doi: 10.1080/20415990.2025.2468148. Epub 2025 Feb 25.
10
Microneedles in diabetic wound care: multifunctional solutions for enhanced healing.用于糖尿病伤口护理的微针:促进愈合的多功能解决方案。
Burns Trauma. 2025 Feb 14;13:tkae076. doi: 10.1093/burnst/tkae076. eCollection 2025.
脱细胞真皮基质在糖尿病足溃疡中的应用:生物化学和组织学分析支持的临床结果。
Int J Mol Sci. 2021 Jun 30;22(13):7085. doi: 10.3390/ijms22137085.
4
Asiaticoside-laden silk nanofiber hydrogels to regulate inflammation and angiogenesis for scarless skin regeneration.负载积雪草苷的丝纳米纤维水凝胶用于调节炎症和血管生成以实现无瘢痕皮肤再生。
Biomater Sci. 2021 Jul 27;9(15):5227-5236. doi: 10.1039/d1bm00904d.
5
Zn-MOF Encapsulated Antibacterial and Degradable Microneedles Array for Promoting Wound Healing.Zn-MOF 封装的抗菌和可降解微针阵列促进伤口愈合。
Adv Healthc Mater. 2021 Jun;10(12):e2100056. doi: 10.1002/adhm.202100056. Epub 2021 May 3.
6
Inhibition of hypertrophic scar formation with oral asiaticoside treatment in a rabbit ear scar model.口服积雪草苷抑制兔耳瘢痕模型的瘢痕增生。
Int Wound J. 2021 Oct;18(5):598-607. doi: 10.1111/iwj.13561. Epub 2021 Mar 5.
7
Scar free healing of full thickness diabetic wounds: A unique combination of silver nanoparticles as antimicrobial agent, calcium alginate nanoparticles as hemostatic agent, fresh blood as nutrient/growth factor supplier and chitosan as base matrix.无疤痕治愈全层糖尿病创面:银纳米粒子作为抗菌剂、海藻酸钠纳米粒子作为止血剂、新鲜血液作为营养/生长因子供应源以及壳聚糖作为基质的独特组合。
Int J Biol Macromol. 2021 May 1;178:41-52. doi: 10.1016/j.ijbiomac.2021.02.133. Epub 2021 Feb 20.
8
Hyaluronic acid electrospinning: Challenges, applications in wound dressings and new perspectives.透明质酸电纺:挑战、在创伤敷料中的应用和新视角。
Int J Biol Macromol. 2021 Mar 15;173:251-266. doi: 10.1016/j.ijbiomac.2021.01.100. Epub 2021 Jan 18.
9
The dynamic wound microbiome.动态伤口微生物组。
BMC Med. 2020 Nov 24;18(1):358. doi: 10.1186/s12916-020-01820-6.
10
A Patch of Detachable Hybrid Microneedle Depot for Localized Delivery of Mesenchymal Stem Cells in Regeneration Therapy.用于再生治疗中局部递送间充质干细胞的可分离混合微针储库贴片。
Adv Funct Mater. 2020 Jun 4;30(23). doi: 10.1002/adfm.202000086. Epub 2020 Apr 27.