Suppr超能文献

稀疏的遗传定义神经元完善了导水管周围灰质柱状组织的经典作用。

Sparse genetically defined neurons refine the canonical role of periaqueductal gray columnar organization.

机构信息

Neuroscience Interdepartmental Program, University of California, Los Angeles, Los Angeles, United States.

Department of Psychology, University of California, Los Angeles, Los Angeles, United States.

出版信息

Elife. 2022 Jun 8;11:e77115. doi: 10.7554/eLife.77115.

Abstract

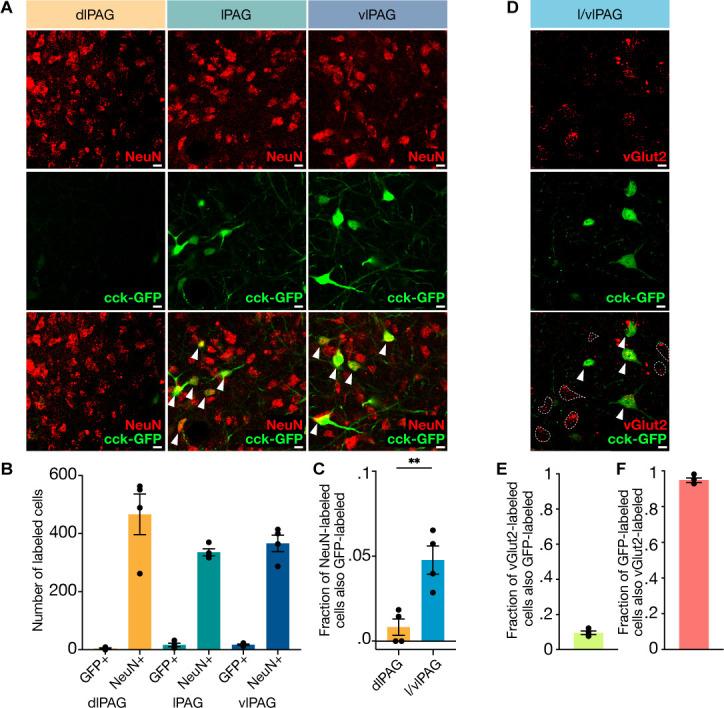
During threat exposure, survival depends on defensive reactions. Prior works linked large glutamatergic populations in the midbrain periaqueductal gray (PAG) to defensive freezing and flight, and established that the overarching functional organization axis of the PAG is along anatomically-defined columns. Accordingly, broad activation of the dorsolateral column induces flight, while activation of the lateral or ventrolateral (l and vl) columns induces freezing. However, the PAG contains diverse cell types that vary in neurochemistry. How these cell types contribute to defense remains unknown, indicating that targeting sparse, genetically-defined populations may reveal how the PAG generates diverse behaviors. Though prior works showed that broad excitation of the lPAG or vlPAG causes freezing, we found in mice that activation of lateral and ventrolateral PAG (l/vlPAG) cholecystokinin-expressing (CCK) cells selectively caused flight to safer regions within an environment. Furthermore, inhibition of l/vlPAG-CCK cells reduced predator avoidance without altering other defensive behaviors like freezing. Lastly, l/vlPAG-CCK activity decreased when approaching threat and increased during movement to safer locations. These results suggest CCK cells drive threat avoidance states, which are epochs during which mice increase distance from threat and perform evasive escape. Conversely, l/vlPAG pan-neuronal activation promoted freezing, and these cells were activated near threat. Thus, CCK l/vlPAG cells have opposing function and neural activation motifs compared to the broader local ensemble defined solely by columnar boundaries. In addition to the anatomical columnar architecture of the PAG, the molecular identity of PAG cells may confer an additional axis of functional organization, revealing unexplored functional heterogeneity.

摘要

在面临威胁时,生存取决于防御反应。先前的研究将中脑导水管周围灰质(periaqueductal gray,PAG)中的大量谷氨酸能群体与防御性冻结和逃避联系起来,并确定了 PAG 的总体功能组织轴沿着解剖定义的柱。因此,背外侧柱的广泛激活诱导逃避,而外侧或腹外侧(l 和 vl)柱的激活诱导冻结。然而,PAG 包含多种在神经化学上不同的细胞类型。这些细胞类型如何有助于防御仍然未知,这表明靶向稀疏的、基因定义的群体可能揭示 PAG 如何产生多样化的行为。尽管先前的研究表明广泛兴奋 lPAG 或 vlPAG 会导致冻结,但我们在小鼠中发现,激活外侧和腹外侧 PAG(l/vlPAG)胆囊收缩素表达(CCK)细胞选择性地导致向环境中更安全的区域飞行。此外,抑制 l/vlPAG-CCK 细胞减少了对捕食者的回避,而不改变其他防御行为,如冻结。最后,当接近威胁时,l/vlPAG-CCK 活性降低,而在向更安全位置移动时增加。这些结果表明 CCK 细胞驱动威胁回避状态,这是小鼠增加与威胁的距离并进行逃避性逃避的时期。相反,l/vlPAG 泛神经元激活促进冻结,并且这些细胞在接近威胁时被激活。因此,与仅由柱状边界定义的更广泛的局部集合相比,CCK l/vlPAG 细胞具有相反的功能和神经激活模式。除了 PAG 的解剖柱状结构外,PAG 细胞的分子特征可能赋予了功能组织的附加轴,揭示了未探索的功能异质性。

https://cdn.ncbi.nlm.nih.gov/pmc/blobs/fcdf/9224993/e9cbe160b92c/elife-77115-fig1.jpg

文献检索

告别复杂PubMed语法,用中文像聊天一样搜索,搜遍4000万医学文献。AI智能推荐,让科研检索更轻松。

立即免费搜索

文件翻译

保留排版,准确专业,支持PDF/Word/PPT等文件格式,支持 12+语言互译。

免费翻译文档

深度研究

AI帮你快速写综述,25分钟生成高质量综述,智能提取关键信息,辅助科研写作。

立即免费体验