• 文献检索
  • 文档翻译
  • 深度研究
  • 学术资讯
  • Suppr Zotero 插件Zotero 插件
  • 邀请有礼
  • 套餐&价格
  • 历史记录
应用&插件
Suppr Zotero 插件Zotero 插件浏览器插件Mac 客户端Windows 客户端微信小程序
定价
高级版会员购买积分包购买API积分包
服务
文献检索文档翻译深度研究API 文档MCP 服务
关于我们
关于 Suppr公司介绍联系我们用户协议隐私条款
关注我们

Suppr 超能文献

核心技术专利:CN118964589B侵权必究
粤ICP备2023148730 号-1Suppr @ 2026

文献检索

告别复杂PubMed语法,用中文像聊天一样搜索,搜遍4000万医学文献。AI智能推荐,让科研检索更轻松。

立即免费搜索

文件翻译

保留排版,准确专业,支持PDF/Word/PPT等文件格式,支持 12+语言互译。

免费翻译文档

深度研究

AI帮你快速写综述,25分钟生成高质量综述,智能提取关键信息,辅助科研写作。

立即免费体验

熊果酸通过抑制炎症和氧化作用保护颞叶癫痫和认知障碍中的神经元。

Ursolic Acid Protects Neurons in Temporal Lobe Epilepsy and Cognitive Impairment by Repressing Inflammation and Oxidation.

作者信息

Liu Kun-Mei, Huang Yue, Wan Pan-Pan, Lu Yun-Hua, Zhou Ning, Li Juan-Juan, Yu Chun-Yang, Chou Jin-Jiang, Zhang Lianxiang, Zhang Chun, Qiang Yuan-Yuan, Zhang Rui, Guo Le

机构信息

Department of Microbiology and Biochemical Pharmacy, School of Pharmacy, Ningxia Medical University, Yinchuan, China.

Ningxia Key Laboratory of Cerebrocranial Disease, Ningxia Medical University, Yinchuan, China.

出版信息

Front Pharmacol. 2022 May 16;13:877898. doi: 10.3389/fphar.2022.877898. eCollection 2022.

DOI:10.3389/fphar.2022.877898
PMID:35677445
原文链接:https://pmc.ncbi.nlm.nih.gov/articles/PMC9169096/
Abstract

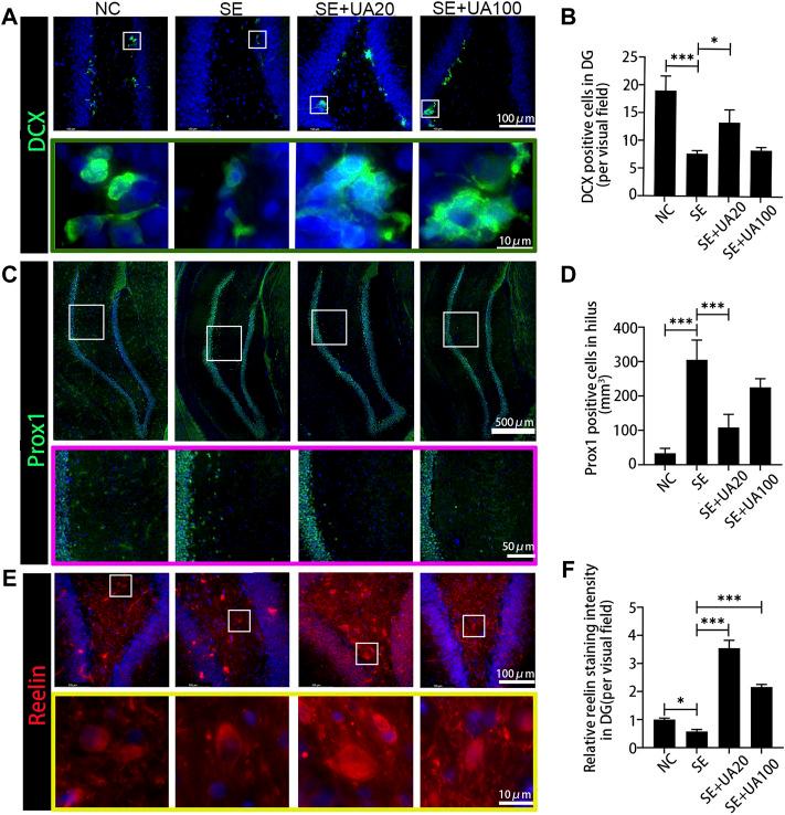
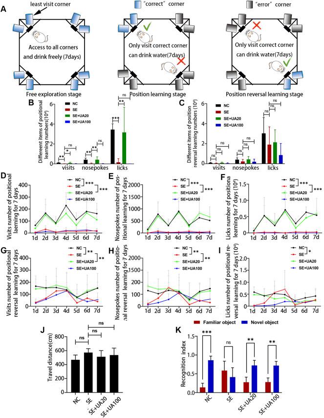
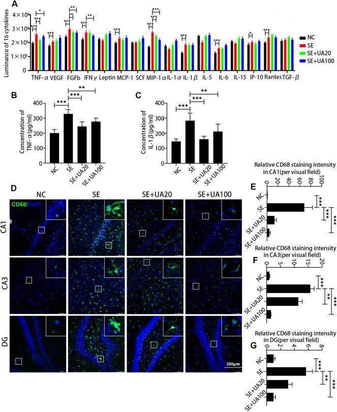
Temporal lobe epilepsy (TLE) is characterized as an impaired ability of learning and memory with periodic and unpredictable seizures. Status epilepticus (SE) is one of the main causes of TLE. Neuroinflammation and oxidative stress are directly involved in epileptogenesis and neurodegeneration, promoting chronic epilepsy and cognitive deficit. Previous studies have shown that ursolic acid (UA) represses inflammation and oxidative stress, contributing to neuroprotection. Herein, we demonstrated that UA treatment alleviated seizure behavior and cognitive impairment induced by epilepsy. Moreover, UA treatment rescued hippocampal neuronal damage, aberrant neurogenesis, and ectopic migration, which are commonly accompanied by epilepsy occurrence. Our study also demonstrated that UA treatment remarkably suppressed the SE-induced neuroinflammation, evidenced by activated microglial cells and decreased inflammation factors, including TNF-α and IL-1β. Likewise, the expression levels of oxidative stress damage markers and oxidative phosphorylation (OXPHOS) enzyme complexes of mitochondria were also remarkably downregulated following the UA treatment, suggesting that UA suppressed the damage caused by the high oxidative stress and the defect mitochondrial function induced by SE. Furthermore, UA treatment attenuated GABAergic interneuron loss. In summary, our study clarified the notable anti-seizure and neuroprotective properties of UA in pilocarpine-induced epileptic rats, which is mainly achieved by abilities of anti-inflammation and anti-oxidation. Our study indicates the potential advantage of UA application in ameliorating epileptic sequelae.

摘要

颞叶癫痫(TLE)的特征是学习和记忆能力受损,伴有周期性且不可预测的癫痫发作。癫痫持续状态(SE)是TLE的主要病因之一。神经炎症和氧化应激直接参与癫痫发生和神经退行性变,促进慢性癫痫和认知缺陷。先前的研究表明,熊果酸(UA)可抑制炎症和氧化应激,具有神经保护作用。在此,我们证明UA治疗可减轻癫痫引起的癫痫发作行为和认知障碍。此外,UA治疗挽救了海马神经元损伤、异常神经发生和异位迁移,这些情况通常伴随癫痫发作。我们的研究还表明,UA治疗显著抑制了SE诱导的神经炎症,表现为小胶质细胞活化以及包括TNF-α和IL-1β在内的炎症因子减少。同样,UA治疗后线粒体氧化应激损伤标志物和氧化磷酸化(OXPHOS)酶复合物的表达水平也显著下调,这表明UA抑制了高氧化应激和SE诱导的线粒体功能缺陷所造成的损伤。此外,UA治疗减轻了GABA能中间神经元的损失。总之,我们的研究阐明了UA在毛果芸香碱诱导的癫痫大鼠中具有显著的抗癫痫和神经保护特性,这主要是通过抗炎和抗氧化能力实现的。我们的研究表明了UA在改善癫痫后遗症方面的潜在优势。

https://cdn.ncbi.nlm.nih.gov/pmc/blobs/64a3/9169096/a0a28c7d29c8/fphar-13-877898-g010.jpg
https://cdn.ncbi.nlm.nih.gov/pmc/blobs/64a3/9169096/a5f6a364382b/fphar-13-877898-g001.jpg
https://cdn.ncbi.nlm.nih.gov/pmc/blobs/64a3/9169096/57dd20b1a740/fphar-13-877898-g002.jpg
https://cdn.ncbi.nlm.nih.gov/pmc/blobs/64a3/9169096/a00839688aba/fphar-13-877898-g003.jpg
https://cdn.ncbi.nlm.nih.gov/pmc/blobs/64a3/9169096/dede99ba6778/fphar-13-877898-g004.jpg
https://cdn.ncbi.nlm.nih.gov/pmc/blobs/64a3/9169096/aa9e30677371/fphar-13-877898-g005.jpg
https://cdn.ncbi.nlm.nih.gov/pmc/blobs/64a3/9169096/05493e50b90e/fphar-13-877898-g006.jpg
https://cdn.ncbi.nlm.nih.gov/pmc/blobs/64a3/9169096/c3f157370401/fphar-13-877898-g007.jpg
https://cdn.ncbi.nlm.nih.gov/pmc/blobs/64a3/9169096/a2955a0ea637/fphar-13-877898-g008.jpg
https://cdn.ncbi.nlm.nih.gov/pmc/blobs/64a3/9169096/c77f74041d63/fphar-13-877898-g009.jpg
https://cdn.ncbi.nlm.nih.gov/pmc/blobs/64a3/9169096/a0a28c7d29c8/fphar-13-877898-g010.jpg
https://cdn.ncbi.nlm.nih.gov/pmc/blobs/64a3/9169096/a5f6a364382b/fphar-13-877898-g001.jpg
https://cdn.ncbi.nlm.nih.gov/pmc/blobs/64a3/9169096/57dd20b1a740/fphar-13-877898-g002.jpg
https://cdn.ncbi.nlm.nih.gov/pmc/blobs/64a3/9169096/a00839688aba/fphar-13-877898-g003.jpg
https://cdn.ncbi.nlm.nih.gov/pmc/blobs/64a3/9169096/dede99ba6778/fphar-13-877898-g004.jpg
https://cdn.ncbi.nlm.nih.gov/pmc/blobs/64a3/9169096/aa9e30677371/fphar-13-877898-g005.jpg
https://cdn.ncbi.nlm.nih.gov/pmc/blobs/64a3/9169096/05493e50b90e/fphar-13-877898-g006.jpg
https://cdn.ncbi.nlm.nih.gov/pmc/blobs/64a3/9169096/c3f157370401/fphar-13-877898-g007.jpg
https://cdn.ncbi.nlm.nih.gov/pmc/blobs/64a3/9169096/a2955a0ea637/fphar-13-877898-g008.jpg
https://cdn.ncbi.nlm.nih.gov/pmc/blobs/64a3/9169096/c77f74041d63/fphar-13-877898-g009.jpg
https://cdn.ncbi.nlm.nih.gov/pmc/blobs/64a3/9169096/a0a28c7d29c8/fphar-13-877898-g010.jpg

相似文献

1
Ursolic Acid Protects Neurons in Temporal Lobe Epilepsy and Cognitive Impairment by Repressing Inflammation and Oxidation.熊果酸通过抑制炎症和氧化作用保护颞叶癫痫和认知障碍中的神经元。
Front Pharmacol. 2022 May 16;13:877898. doi: 10.3389/fphar.2022.877898. eCollection 2022.
2
Effects of Lacosamide Treatment on Epileptogenesis, Neuronal Damage and Behavioral Comorbidities in a Rat Model of Temporal Lobe Epilepsy.拉科酰胺治疗对颞叶癫痫大鼠模型癫痫发生、神经元损伤和行为共病的影响。
Int J Mol Sci. 2021 Apr 28;22(9):4667. doi: 10.3390/ijms22094667.
3
CREB Protects against Temporal Lobe Epilepsy Associated with Cognitive Impairment by Controlling Oxidative Neuronal Damage.CREB 通过控制氧化应激神经元损伤预防与认知障碍相关的颞叶癫痫。
Neurodegener Dis. 2019;19(5-6):225-237. doi: 10.1159/000507023. Epub 2020 May 15.
4
Soluble epoxide hydrolase activity regulates inflammatory responses and seizure generation in two mouse models of temporal lobe epilepsy.可溶性环氧化物水解酶活性调节颞叶癫痫两种小鼠模型中的炎症反应和发作产生。
Brain Behav Immun. 2015 Jan;43:118-29. doi: 10.1016/j.bbi.2014.07.016. Epub 2014 Aug 15.
5
Rifampicin ameliorates lithium-pilocarpine-induced seizures, consequent hippocampal damage and memory deficit in rats: Impact on oxidative, inflammatory and apoptotic machineries.利福平改善锂-匹罗卡品诱导的大鼠癫痫发作、海马损伤和记忆缺陷:对氧化、炎症和凋亡机制的影响。
Biochem Pharmacol. 2018 Oct;156:431-443. doi: 10.1016/j.bcp.2018.09.004. Epub 2018 Sep 7.
6
Decreased expression of Rev-Erbα in the epileptic foci of temporal lobe epilepsy and activation of Rev-Erbα have anti-inflammatory and neuroprotective effects in the pilocarpine model.在颞叶癫痫的癫痫病灶中,Rev-Erbα 的表达减少,而在匹鲁卡品模型中,Rev-Erbα 的激活具有抗炎和神经保护作用。
J Neuroinflammation. 2020 Jan 31;17(1):43. doi: 10.1186/s12974-020-1718-7.
7
Seizure-induced neuroinflammation contributes to ectopic neurogenesis and aggressive behavior in pilocarpine-induced status epilepticus mice.癫痫引起的神经炎症导致匹鲁卡品诱导的癫痫持续状态小鼠的异位神经发生和攻击行为。
Neuropharmacology. 2020 Jun 15;170:108044. doi: 10.1016/j.neuropharm.2020.108044. Epub 2020 Mar 7.
8
Resveratrol for Easing Status Epilepticus Induced Brain Injury, Inflammation, Epileptogenesis, and Cognitive and Memory Dysfunction-Are We There Yet?白藜芦醇对缓解癫痫持续状态所致脑损伤、炎症、癫痫发生以及认知和记忆功能障碍——我们做到了吗?
Front Neurol. 2017 Nov 13;8:603. doi: 10.3389/fneur.2017.00603. eCollection 2017.
9
MicroRNA-23a contributes to hippocampal neuronal injuries and spatial memory impairment in an experimental model of temporal lobe epilepsy.微小 RNA-23a 促进颞叶癫痫实验模型中海马神经元损伤和空间记忆障碍。
Brain Res Bull. 2019 Oct;152:175-183. doi: 10.1016/j.brainresbull.2019.07.021. Epub 2019 Jul 20.
10
(-)-Epigallocatechin-3-Gallate Protects Against Lithium-Pilocarpine-Induced Epilepsy by Inhibiting the Toll-Like Receptor 4 (TLR4)/Nuclear Factor-κB (NF-κB) Signaling Pathway.(-)-表没食子儿茶素没食子酸酯通过抑制 Toll 样受体 4(TLR4)/核因子-κB(NF-κB)信号通路来防治锂-匹罗卡品诱导的癫痫。
Med Sci Monit. 2019 Mar 7;25:1749-1758. doi: 10.12659/MSM.915025.

引用本文的文献

1
Salidroside Attenuates Epilepsy and Cognitive Dysfunction in Rats by Downregulating Complement C3-C3aR Pathway-Mediated Activation of Microglia and Astrocytes.红景天苷通过下调补体C3-C3aR途径介导的小胶质细胞和星形胶质细胞激活减轻大鼠癫痫和认知功能障碍。
Neurochem Res. 2025 Aug 21;50(5):271. doi: 10.1007/s11064-025-04514-8.
2
Ketogenic Diets Alter the Gut Microbiome, Resulting in Decreased Susceptibility to and Cognitive Impairment in Rats with Pilocarpine-Induced Status Epilepticus.生酮饮食改变肠道微生物组,使匹鲁卡品诱导的癫痫持续状态大鼠的易感性和认知障碍降低。
Neurochem Res. 2024 Oct;49(10):2726-2742. doi: 10.1007/s11064-024-04168-y. Epub 2024 Jun 27.
3

本文引用的文献

1
Inhibition of the prostaglandin EP2 receptor prevents long-term cognitive impairment in a model of systemic inflammation.抑制前列腺素EP2受体可预防全身炎症模型中的长期认知障碍。
Brain Behav Immun Health. 2020 Aug 25;8:100132. doi: 10.1016/j.bbih.2020.100132. eCollection 2020 Oct.
2
Elucidating the Potential Side Effects of Current Anti-Seizure Drugs for Epilepsy.阐明当前抗癫痫药物的潜在副作用。
Curr Neuropharmacol. 2021;19(11):1865-1883. doi: 10.2174/1570159X19666210826125341.
3
Celecoxib Decrease Seizures Susceptibility in a Rat Model of Inflammation by Inhibiting HMGB1 Translocation.
Phytotherapeutic options for the treatment of epilepsy: pharmacology, targets, and mechanism of action.
治疗癫痫的植物疗法选择:药理学、靶点及作用机制
Front Pharmacol. 2024 May 24;15:1403232. doi: 10.3389/fphar.2024.1403232. eCollection 2024.
4
Effects of Cyfluthrin Exposure on Neurobehaviour, Hippocampal Tissue and Synaptic Plasticity in Wistar Rats.氯氟氰菊酯暴露对Wistar大鼠神经行为、海马组织及突触可塑性的影响
Toxics. 2023 Dec 7;11(12):999. doi: 10.3390/toxics11120999.
5
Progress in TLE treatment from 2003 to 2023: scientific measurement and visual analysis based on CiteSpace.2003年至2023年颞叶癫痫治疗进展:基于CiteSpace的科学计量与可视化分析
Front Neurol. 2023 Oct 3;14:1223457. doi: 10.3389/fneur.2023.1223457. eCollection 2023.
6
Therapeutic Strategies to Ameliorate Neuronal Damage in Epilepsy by Regulating Oxidative Stress, Mitochondrial Dysfunction, and Neuroinflammation.通过调节氧化应激、线粒体功能障碍和神经炎症来改善癫痫中神经元损伤的治疗策略。
Brain Sci. 2023 May 11;13(5):784. doi: 10.3390/brainsci13050784.
7
Ursolic acid and rosmarinic acid ameliorate alterations in hippocampal neurogenesis and social memory induced by amyloid beta in mouse model of Alzheimer's disease.熊果酸和迷迭香酸改善阿尔茨海默病小鼠模型中由β-淀粉样蛋白诱导的海马神经发生和社交记忆改变。
Front Pharmacol. 2022 Dec 22;13:1058358. doi: 10.3389/fphar.2022.1058358. eCollection 2022.
8
Therapeutic effect and mechanism of combination therapy with ursolic acid and insulin on diabetic nephropathy in a type I diabetic rat model.熊果酸与胰岛素联合治疗Ⅰ型糖尿病大鼠模型糖尿病肾病的疗效及机制
Front Pharmacol. 2022 Sep 30;13:969207. doi: 10.3389/fphar.2022.969207. eCollection 2022.
9
Electrospun Chitosan-Polyvinyl Alcohol Nanofiber Dressings Loaded with Bioactive Ursolic Acid Promoting Diabetic Wound Healing.负载具有促进糖尿病伤口愈合生物活性熊果酸的静电纺丝壳聚糖-聚乙烯醇纳米纤维敷料
Nanomaterials (Basel). 2022 Aug 25;12(17):2933. doi: 10.3390/nano12172933.
塞来昔布通过抑制高迁移率族蛋白B1(HMGB1)转位降低炎症大鼠模型的癫痫易感性。
Pharmaceuticals (Basel). 2021 Apr 19;14(4):380. doi: 10.3390/ph14040380.
4
Wogonin preventive impact on hippocampal neurodegeneration, inflammation and cognitive defects in temporal lobe epilepsy.汉黄芩素对颞叶癫痫中海马神经变性、炎症和认知缺陷的预防作用。
Saudi J Biol Sci. 2020 Aug;27(8):2149-2156. doi: 10.1016/j.sjbs.2020.05.030. Epub 2020 May 22.
5
COX-2-PGE signaling pathway contributes to hippocampal neuronal injury and cognitive impairment in PTZ-kindled epilepsy mice.COX-2-PGE 信号通路参与匹罗卡品点燃癫痫小鼠海马神经元损伤和认知障碍。
Int Immunopharmacol. 2020 Oct;87:106801. doi: 10.1016/j.intimp.2020.106801. Epub 2020 Jul 20.
6
Mechanisms of action of currently used antiseizure drugs.目前使用的抗癫痫药物的作用机制。
Neuropharmacology. 2020 May 15;168:107966. doi: 10.1016/j.neuropharm.2020.107966. Epub 2020 Jan 14.
7
A toolbox for the longitudinal assessment of healthspan in aging mice.用于评估衰老小鼠健康寿命的工具包。
Nat Protoc. 2020 Feb;15(2):540-574. doi: 10.1038/s41596-019-0256-1. Epub 2020 Jan 8.
8
Comorbidities of early-onset temporal epilepsy: Cognitive, social, emotional, and morphologic dimensions.早发性颞叶癫痫的共病现象:认知、社会、情感和形态学维度。
Exp Neurol. 2019 Oct;320:113005. doi: 10.1016/j.expneurol.2019.113005. Epub 2019 Jul 3.
9
Neuroinflammatory pathways as treatment targets and biomarkers in epilepsy.神经炎症途径作为癫痫的治疗靶点和生物标志物。
Nat Rev Neurol. 2019 Aug;15(8):459-472. doi: 10.1038/s41582-019-0217-x. Epub 2019 Jul 1.
10
Antioxidant and Anti-inflammatory Mechanisms of Neuroprotection by Ursolic Acid: Addressing Brain Injury, Cerebral Ischemia, Cognition Deficit, Anxiety, and Depression.乌苏酸的神经保护作用的抗氧化和抗炎机制:解决脑损伤、脑缺血、认知缺陷、焦虑和抑郁。
Oxid Med Cell Longev. 2019 May 16;2019:8512048. doi: 10.1155/2019/8512048. eCollection 2019.