Department of Cell Systems & Anatomy, University of Texas Health San Antonio, San Antonio, TX 78229, USA.
The Biggs Institute for Alzheimer's and Neurodegenerative Diseases, University of Texas Health San Antonio, San Antonio, TX 78229, USA.
Cells. 2022 May 28;11(11):1770. doi: 10.3390/cells11111770.
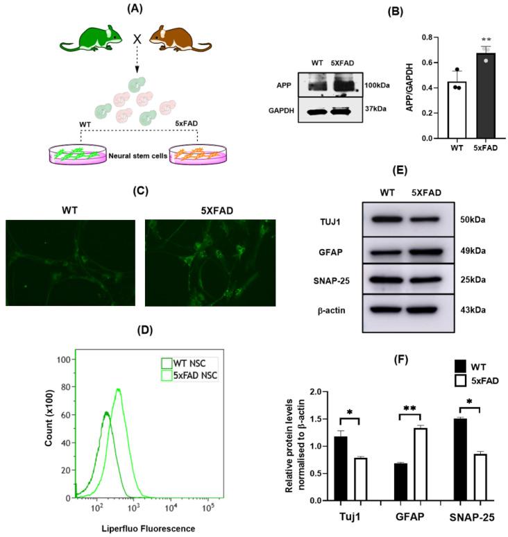
Alzheimer's disease (AD) is the most common cause of dementia affecting millions of people around the globe. Impaired neurogenesis is reported in AD as well as in AD animal models, although the underlying mechanism remains unclear. Elevated lipid peroxidation products are well-documented in AD. In current study, the role of lipid peroxidation on neural stem cell (NSCs) function is tested. Neural stem cells (NSCs) from 5×FAD mice, a widely used AD model with impaired neurogenesis, were observed to have increased levels of lipid reactive oxygen species compared to NSCs from control WT mice. 5×FAD NSCs exhibited altered differentiation potential as revealed by their propensity to differentiate into astrocytic lineage instead of neuronal lineage compared to WT NSCs. In addition, 5×FAD NSCs showed a reduced level of Gpx4, a key enzyme in reducing hydroperoxides in membrane lipids, and this reduction appeared to be caused by enhanced autophagy-lysosomal degradation of Gpx4 protein. To test if increasing Gpx4 could restore differentiation potential, NSCs from 5×FAD and Gpx4 double transgenic mice, i.e., 5×FAD/GPX4 mice were studied. Remarkably, upon differentiation, neuronal linage cells increased significantly in 5×FAD/GPX4 cultures compared to 5×FAD cultures. Taken together, the findings suggest that deficiency of lipid peroxidation defense contributes to functional decline of NSCs in AD.
阿尔茨海默病(AD)是最常见的痴呆症病因,影响着全球数以百万计的人。AD 以及 AD 动物模型中都报道存在神经发生受损,但其潜在机制尚不清楚。AD 中脂质过氧化产物升高已有充分记录。在当前研究中,测试了脂质过氧化对神经干细胞(NSC)功能的作用。与来自对照 WT 小鼠的 NSCs 相比,来自 5×FAD 小鼠(一种具有神经发生受损的广泛使用的 AD 模型)的神经干细胞(NSCs)具有更高水平的脂质活性氧。与 WT NSCs 相比,5×FAD NSCs 表现出改变的分化潜力,因为它们倾向于分化为星形胶质细胞谱系而不是神经元谱系。此外,5×FAD NSCs 显示出 Gpx4 水平降低,Gpx4 是减少膜脂质中过氧化物的关键酶,这种降低似乎是由 Gpx4 蛋白的自噬溶酶体降解增强引起的。为了测试增加 Gpx4 是否可以恢复分化潜力,研究了来自 5×FAD 和 Gpx4 双转基因小鼠(即 5×FAD/GPX4 小鼠)的 NSCs。值得注意的是,与 5×FAD 培养物相比,在分化后,5×FAD/GPX4 培养物中的神经元谱系细胞显著增加。总之,这些发现表明脂质过氧化防御的缺陷导致 AD 中 NSCs 的功能下降。