• 文献检索
  • 文档翻译
  • 深度研究
  • 学术资讯
  • Suppr Zotero 插件Zotero 插件
  • 邀请有礼
  • 套餐&价格
  • 历史记录
应用&插件
Suppr Zotero 插件Zotero 插件浏览器插件Mac 客户端Windows 客户端微信小程序
定价
高级版会员购买积分包购买API积分包
服务
文献检索文档翻译深度研究API 文档MCP 服务
关于我们
关于 Suppr公司介绍联系我们用户协议隐私条款
关注我们

Suppr 超能文献

核心技术专利:CN118964589B侵权必究
粤ICP备2023148730 号-1Suppr @ 2026

文献检索

告别复杂PubMed语法,用中文像聊天一样搜索,搜遍4000万医学文献。AI智能推荐,让科研检索更轻松。

立即免费搜索

文件翻译

保留排版,准确专业,支持PDF/Word/PPT等文件格式,支持 12+语言互译。

免费翻译文档

深度研究

AI帮你快速写综述,25分钟生成高质量综述,智能提取关键信息,辅助科研写作。

立即免费体验

导致帆布油画生物劣化的真菌的多样性及代谢活性

Diversity and Metabolic Activity of Fungi Causing Biodeterioration of Canvas Paintings.

作者信息

Văcar Cristina Lorena, Mircea Cristina, Pârvu Marcel, Podar Dorina

机构信息

Doctoral School of Integrative Biology, Babeș-Bolyai University, 400084 Cluj-Napoca, Romania.

Centre for Systems Biology, Biodiversity and Bioresources (3B), Babeș-Bolyai University, 3-5 Clinicilor St., 400084 Cluj-Napoca, Romania.

出版信息

J Fungi (Basel). 2022 May 30;8(6):589. doi: 10.3390/jof8060589.

DOI:10.3390/jof8060589
PMID:35736072
原文链接:https://pmc.ncbi.nlm.nih.gov/articles/PMC9224695/
Abstract

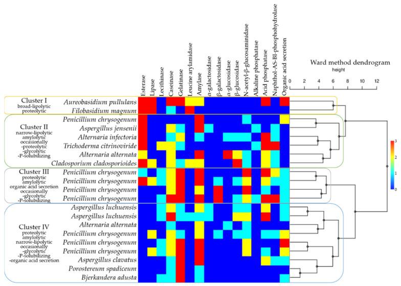
Research into the biodeteriorative potential of fungi can serve as an indicator of the condition of heritage items. Biodeterioration of canvas paintings as a result of fungal metabolic activity is understudied with respect to both the species diversity and mechanisms involved. This study brings new evidence for the physiology of fungi biodeteriorative capacity of canvas paintings. Twenty-one fungal isolates were recovered from four oil paintings (The Art Museum, Cluj-Napoca) and one gouache painting (private collection), dating from the 18th to 20th centuries. The species, identified based on the molecular markers Internal Transcribed Spacer (ITS), beta-tubulin (tub2), or translation elongation factor 1 (TEF-1), are common colonisers of canvas paintings or indoor environments (e.g., spp., spp., spp.). Fungi enzymatic profiles were investigated by means of hydrolysable substrates, included in culture media or in test strips, containing components commonly used in canvas paintings. The pigment solubilisation capacity was assessed in culture media for the primary pigments and studied in relation to the organic acid secretion. Caseinases, amylases, gelatinases, acid phosphatase, N-acetyl-β-glucosaminidase, naphthol-AS-BI-phosphohydrolase, and β-glucosidase were found to be the enzymes most likely involved in the processes of substrate colonisation and breakdown of its components. genus was found to hold the strongest biodeteriorative potential, followed by , , , and . Blue pigment solubilisation was detected, occurring as a result of organic acids secretion. Distinct clusters were delineated considering the metabolic activities detected, indicating that fungi specialise in utilisation of certain types of substrates. It was found that both aged and modern artworks are at risk of fungal biodeterioration, due to the enzymatic activities' diversity and intensity, pigment solubilisation capacity or pigment secretion.

摘要

对真菌生物劣化潜力的研究可作为文物状况的一个指标。关于真菌代谢活动导致帆布画生物劣化的物种多样性和相关机制,目前研究较少。本研究为帆布画真菌生物劣化能力的生理学提供了新证据。从四幅油画(克卢日-纳波卡艺术博物馆)和一幅水粉画(私人收藏)中分离出21株真菌菌株,这些画作年代从18世纪到20世纪。根据分子标记内转录间隔区(ITS)、β-微管蛋白(tub2)或翻译延伸因子1(TEF-1)鉴定的物种,是帆布画或室内环境的常见定殖菌(如 属、 属、 属)。通过包含在培养基或试纸条中的可水解底物来研究真菌的酶谱,这些底物含有帆布画中常用的成分。在培养基中评估主要颜料的色素溶解能力,并研究其与有机酸分泌的关系。发现酪蛋白酶、淀粉酶、明胶酶、酸性磷酸酶、N-乙酰-β-葡萄糖苷酶、萘酚-AS-BI-磷酸水解酶和β-葡萄糖苷酶是最有可能参与底物定殖和其成分分解过程的酶。发现 属具有最强的生物劣化潜力,其次是 属、 属、 属和 属。检测到由于有机酸分泌导致蓝色颜料溶解。根据检测到的代谢活动划分出不同的簇,表明真菌专门利用某些类型的底物。研究发现,由于酶活性的多样性和强度、色素溶解能力或色素分泌,古代和现代艺术品都有真菌生物劣化的风险。

https://cdn.ncbi.nlm.nih.gov/pmc/blobs/f896/9224695/d6cb4a41319a/jof-08-00589-g008.jpg
https://cdn.ncbi.nlm.nih.gov/pmc/blobs/f896/9224695/357d6fb0ce00/jof-08-00589-g001.jpg
https://cdn.ncbi.nlm.nih.gov/pmc/blobs/f896/9224695/7d1e6d1947f9/jof-08-00589-g002.jpg
https://cdn.ncbi.nlm.nih.gov/pmc/blobs/f896/9224695/6ca4a3680fda/jof-08-00589-g003a.jpg
https://cdn.ncbi.nlm.nih.gov/pmc/blobs/f896/9224695/2e2a478c9935/jof-08-00589-g004.jpg
https://cdn.ncbi.nlm.nih.gov/pmc/blobs/f896/9224695/0f3421a210ab/jof-08-00589-g005.jpg
https://cdn.ncbi.nlm.nih.gov/pmc/blobs/f896/9224695/86b5e08f3623/jof-08-00589-g006.jpg
https://cdn.ncbi.nlm.nih.gov/pmc/blobs/f896/9224695/80c524ead18c/jof-08-00589-g007.jpg
https://cdn.ncbi.nlm.nih.gov/pmc/blobs/f896/9224695/d6cb4a41319a/jof-08-00589-g008.jpg
https://cdn.ncbi.nlm.nih.gov/pmc/blobs/f896/9224695/357d6fb0ce00/jof-08-00589-g001.jpg
https://cdn.ncbi.nlm.nih.gov/pmc/blobs/f896/9224695/7d1e6d1947f9/jof-08-00589-g002.jpg
https://cdn.ncbi.nlm.nih.gov/pmc/blobs/f896/9224695/6ca4a3680fda/jof-08-00589-g003a.jpg
https://cdn.ncbi.nlm.nih.gov/pmc/blobs/f896/9224695/2e2a478c9935/jof-08-00589-g004.jpg
https://cdn.ncbi.nlm.nih.gov/pmc/blobs/f896/9224695/0f3421a210ab/jof-08-00589-g005.jpg
https://cdn.ncbi.nlm.nih.gov/pmc/blobs/f896/9224695/86b5e08f3623/jof-08-00589-g006.jpg
https://cdn.ncbi.nlm.nih.gov/pmc/blobs/f896/9224695/80c524ead18c/jof-08-00589-g007.jpg
https://cdn.ncbi.nlm.nih.gov/pmc/blobs/f896/9224695/d6cb4a41319a/jof-08-00589-g008.jpg

相似文献

1
Diversity and Metabolic Activity of Fungi Causing Biodeterioration of Canvas Paintings.导致帆布油画生物劣化的真菌的多样性及代谢活性
J Fungi (Basel). 2022 May 30;8(6):589. doi: 10.3390/jof8060589.
2
Degradation Potential of Xerophilic and Xerotolerant Fungi Contaminating Historic Canvas Paintings.污染历史帆布画作的嗜干和耐干真菌的降解潜力
J Fungi (Basel). 2024 Jan 18;10(1):76. doi: 10.3390/jof10010076.
3
Xerophilic fungi contaminating historically valuable easel paintings from Slovenia.污染斯洛文尼亚具有历史价值的架上绘画的嗜干真菌。
Front Microbiol. 2023 Nov 2;14:1258670. doi: 10.3389/fmicb.2023.1258670. eCollection 2023.
4
Biodeterioration and cellulolytic activity by fungi isolated from a nineteenth-century painting at the National Theatre of Costa Rica.从哥斯达黎加国家剧院的一幅 19 世纪画作中分离出的真菌对其生物降解和纤维素酶活性的影响。
Fungal Biol. 2022 Feb;126(2):101-112. doi: 10.1016/j.funbio.2021.11.001. Epub 2021 Nov 5.
5
Physiology of biodeterioration on canvas paintings.画布绘画生物降解的生理学。
J Cell Physiol. 2018 Apr;233(4):2741-2751. doi: 10.1002/jcp.26088. Epub 2017 Aug 23.
6
Contribution of the microbial communities detected on an oil painting on canvas to its biodeterioration.检测到画布油画上的微生物群落对其生物降解的贡献。
PLoS One. 2013 Nov 27;8(11):e80198. doi: 10.1371/journal.pone.0080198. eCollection 2013.
7
Fungal and Bacterial Biodeterioration of Outdoor Canvas Paintings: The Case of the Cloisters of Quito, Ecuador.户外油画的真菌和细菌生物降解:厄瓜多尔基多的回廊案例。
Crit Rev Eukaryot Gene Expr. 2021;31(3):45-63. doi: 10.1615/CritRevEukaryotGeneExpr.2021038254.
8
Fungal bioprospecting and antifungal treatment on a deteriorated Brazilian contemporary painting.对一幅受损的巴西当代绘画进行真菌生物勘探和抗真菌处理。
Lett Appl Microbiol. 2018 Oct;67(4):337-342. doi: 10.1111/lam.13054. Epub 2018 Aug 20.
9
Microbial communities adhering to the obverse and reverse sides of an oil painting on canvas: identification and evaluation of their biodegradative potential.附着在油画布正反两面的微生物群落:对其生物降解潜力的鉴定与评估。
Aerobiologia (Bologna). 2013 Jun;29(2):301-314. doi: 10.1007/s10453-012-9281-z. Epub 2012 Nov 16.
10
Life on the wall: the diversity and activity of microbes on 13th - century AD. Lan Na mural painting.墙上的生命:公元13世纪兰纳壁画上微生物的多样性与活性
Front Microbiol. 2023 Sep 15;14:1220901. doi: 10.3389/fmicb.2023.1220901. eCollection 2023.

引用本文的文献

1
Degradation of Synthetic Restoration Materials by Xerotolerant/Xerophilic Fungi Contaminating Canvas Paintings.耐干/嗜干真菌对污染帆布画的合成修复材料的降解作用
J Fungi (Basel). 2025 Jul 30;11(8):568. doi: 10.3390/jof11080568.
2
Optimising a MALDI-TOF MS database for the detection of xerophilic fungi across environments.优化用于检测不同环境中嗜干真菌的基质辅助激光解吸电离飞行时间质谱(MALDI-TOF MS)数据库。
UCL Open Environ. 2025 Jul 29;7:e3244. doi: 10.14324/111.444/ucloe.3244. eCollection 2025.
3
Uncovering the microbial diversity of Czech Republic archives: A study of metabolically active airborne microbes.

本文引用的文献

1
Patterns of yeast diversity distribution and its drivers in rhizosphere soil of Hami melon orchards in different regions of Xinjiang.新疆不同地区哈密瓜果园根际土壤中酵母多样性分布模式及其驱动因素。
BMC Microbiol. 2021 Jun 6;21(1):170. doi: 10.1186/s12866-021-02222-1.
2
Native yeast and non-yeast fungal communities of Cabernet Sauvignon berries from two Washington State vineyards, and persistence in spontaneous fermentation.来自华盛顿州两个葡萄园的赤霞珠葡萄的本地酵母和非酵母真菌群落,以及在自然发酵中的持久性。
Int J Food Microbiol. 2021 Jul 16;350:109225. doi: 10.1016/j.ijfoodmicro.2021.109225. Epub 2021 May 6.
3
揭示捷克共和国档案馆的微生物多样性:一项关于代谢活跃的空气传播微生物的研究。
Heliyon. 2024 Mar 20;10(7):e27930. doi: 10.1016/j.heliyon.2024.e27930. eCollection 2024 Apr 15.
4
Uncovering the Fungal Diversity and Biodeterioration Phenomenon on Archaeological Carvings of the Badami Cave Temples: A Microcosm Study.揭示巴达米石窟寺庙考古雕刻上的真菌多样性和生物劣化现象:一项微观研究。
Life (Basel). 2023 Dec 24;14(1):28. doi: 10.3390/life14010028.
5
Degradation Potential of Xerophilic and Xerotolerant Fungi Contaminating Historic Canvas Paintings.污染历史帆布画作的嗜干和耐干真菌的降解潜力
J Fungi (Basel). 2024 Jan 18;10(1):76. doi: 10.3390/jof10010076.
6
Fungal biodeterioration and preservation of cultural heritage, artwork, and historical artifacts: extremophily and adaptation.真菌对文化遗产、艺术品和历史文物的生物降解作用及保护:嗜极生物和适应性。
Microbiol Mol Biol Rev. 2024 Mar 27;88(1):e0020022. doi: 10.1128/mmbr.00200-22. Epub 2024 Jan 5.
7
Xerophilic fungi contaminating historically valuable easel paintings from Slovenia.污染斯洛文尼亚具有历史价值的架上绘画的嗜干真菌。
Front Microbiol. 2023 Nov 2;14:1258670. doi: 10.3389/fmicb.2023.1258670. eCollection 2023.
Screening of the strictly xylose-utilizing Bacillus sp. SM01 for polyhydroxybutyrate and its co-culture with Cupriavidus necator NCIMB 11599 for enhanced production of PHB.
筛选严格利用木糖的芽孢杆菌 SM01 生产聚羟基丁酸酯及其与铜绿假单胞菌 NCIMB 11599 的共培养以提高 PHB 产量。
Int J Biol Macromol. 2021 Jun 30;181:410-417. doi: 10.1016/j.ijbiomac.2021.03.149. Epub 2021 Mar 26.
4
Analysis of Fungal Flora in the Dust of Bedding in Japanese Houses and Genetic Identification of Yeasts Isolated from the Dust.日本房屋床铺上灰尘中的真菌菌群分析及从灰尘中分离出的酵母的遗传鉴定。
Biocontrol Sci. 2020;25(4):193-202. doi: 10.4265/bio.25.193.
5
Detection of potential biodeterioration risks for tempera painting in 16th century exhibits from State Tretyakov Gallery.检测 16 世纪国立特列季亚科夫画廊展品上蛋彩画的潜在生物恶化风险。
PLoS One. 2020 Apr 2;15(4):e0230591. doi: 10.1371/journal.pone.0230591. eCollection 2020.
6
Otomycosis Due to the Rare Fungi Talaromyces purpurogenus, Naganishia albida and Filobasidium magnum.因罕见真菌——拟珊瑚青霉、白地霉和巨大射脉菌引起的外耳真菌病。
Mycopathologia. 2020 Jun;185(3):569-575. doi: 10.1007/s11046-020-00439-8. Epub 2020 Mar 30.
7
Fungi in archives, libraries, and museums: a review on paper conservation and human health.档案馆、图书馆和博物馆中的真菌:纸质文物保护与人的健康研究综述。
Crit Rev Microbiol. 2019 Sep-Nov;45(5-6):686-700. doi: 10.1080/1040841X.2019.1690420. Epub 2019 Dec 9.
8
In vitro biodegradation potential of airborne Aspergilli and Penicillia.空气中曲霉菌和青霉菌的体外生物降解潜力
Naturwissenschaften. 2019 Feb 8;106(3-4):8. doi: 10.1007/s00114-019-1603-3.
9
Characterization of biodegradation in a 17th century easel painting and potential for a biological approach.对 17 世纪画架上绘画的生物降解的特征分析及生物修复的可能性。
PLoS One. 2018 Dec 5;13(12):e0207630. doi: 10.1371/journal.pone.0207630. eCollection 2018.
10
[Endophytic Yeasts in Malus domestica and Pyrus communis Fruits under Anthropogenic Impact].[人为影响下苹果和梨果实中的内生酵母]
Mikrobiologiia. 2017 Jan-Feb;86(1):114-22.