College of Life Sciences and Medicine, Zhejiang Sci-Tech University, Hangzhou 310018, China.
Mar Drugs. 2022 Jun 4;20(6):378. doi: 10.3390/md20060378.
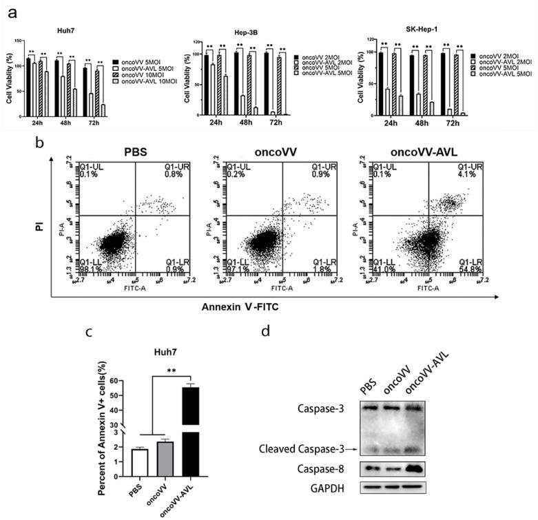
Oncolytic vaccinia virus has been developed as a novel cancer therapeutic drug in recent years. Our previous studies demonstrated that the antitumor effect of oncolytic vaccina virus harboring Aphrocallistes vastus lectin (oncoVV-AVL) was significantly enhanced in several cancer cells. In the present study, we investigated the underlying mechanisms of AVL that affect virus replication and promote the antitumor efficacy of oncolytic virus in hepatocellular carcinoma (HCC). Our results showed that oncoVV-AVL markedly exhibited antitumor effects in both hepatocellular carcinoma cell lines and a xenograft mouse model. Further investigation illustrated that oncoVV-AVL could activate tumor immunity by upregulating the expression of type I interferons and enhance virus replication by inhibiting ISRE mediated viral defense response. In addition, we inferred that AVL promoted the ability of virus replication by regulating the PI3K/Akt, MAPK/ERK, and Hippo/MST pathways through cross-talk Raf-1, as well as metabolism-related pathways. These findings provide a novel perspective for the exploitation of marine lectins in oncolytic therapy.
近年来,溶瘤痘苗病毒已被开发为一种新型癌症治疗药物。我们之前的研究表明,携带 Aphrocallistes vastus 凝集素的溶瘤痘苗病毒(oncoVV-AVL)在几种癌细胞中的抗肿瘤作用显著增强。在本研究中,我们研究了 AVL 影响病毒复制并促进溶瘤病毒在肝癌(HCC)中抗肿瘤疗效的潜在机制。我们的结果表明,oncoVV-AVL 在肝癌细胞系和异种移植小鼠模型中均表现出明显的抗肿瘤作用。进一步的研究表明,oncoVV-AVL 通过上调 I 型干扰素的表达激活肿瘤免疫,并通过抑制 ISRE 介导的病毒防御反应来增强病毒复制。此外,我们推断 AVL 通过 Raf-1 等细胞信号通路以及代谢相关通路的串扰,调节 PI3K/Akt、MAPK/ERK 和 Hippo/MST 通路,从而促进病毒复制的能力。这些发现为海洋凝集素在溶瘤治疗中的应用提供了新的视角。