• 文献检索
  • 文档翻译
  • 深度研究
  • 学术资讯
  • Suppr Zotero 插件Zotero 插件
  • 邀请有礼
  • 套餐&价格
  • 历史记录
应用&插件
Suppr Zotero 插件Zotero 插件浏览器插件Mac 客户端Windows 客户端微信小程序
定价
高级版会员购买积分包购买API积分包
服务
文献检索文档翻译深度研究API 文档MCP 服务
关于我们
关于 Suppr公司介绍联系我们用户协议隐私条款
关注我们

Suppr 超能文献

核心技术专利:CN118964589B侵权必究
粤ICP备2023148730 号-1Suppr @ 2026

文献检索

告别复杂PubMed语法,用中文像聊天一样搜索,搜遍4000万医学文献。AI智能推荐,让科研检索更轻松。

立即免费搜索

文件翻译

保留排版,准确专业,支持PDF/Word/PPT等文件格式,支持 12+语言互译。

免费翻译文档

深度研究

AI帮你快速写综述,25分钟生成高质量综述,智能提取关键信息,辅助科研写作。

立即免费体验

钠通道β1亚基裂解后的细胞内结构域的亚细胞动力学及功能活性

Subcellular dynamics and functional activity of the cleaved intracellular domain of the Na channel β1 subunit.

作者信息

Haworth Alexander S, Hodges Samantha L, Capatina Alina L, Isom Lori L, Baumann Christoph G, Brackenbury William J

机构信息

Department of Biology, University of York, Heslington, York, United Kingdom; York Biomedical Research Institute, University of York, Heslington, York, United Kingdom.

Department of Pharmacology, University of Michigan Medical School, Ann Arbor, Michigan, USA.

出版信息

J Biol Chem. 2022 Aug;298(8):102174. doi: 10.1016/j.jbc.2022.102174. Epub 2022 Jun 22.

DOI:10.1016/j.jbc.2022.102174
PMID:35752364
原文链接:https://pmc.ncbi.nlm.nih.gov/articles/PMC9304784/
Abstract

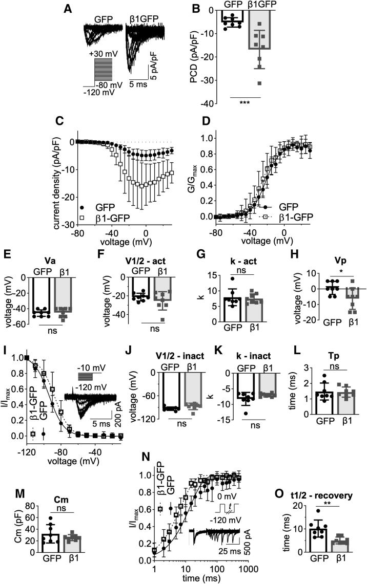
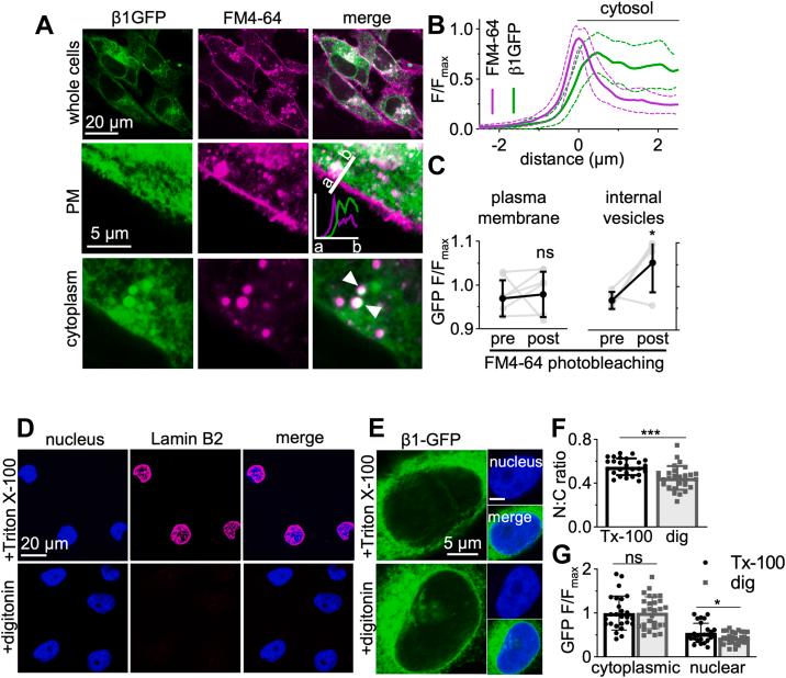
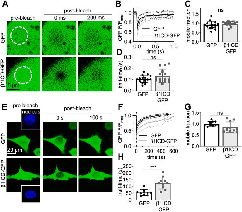
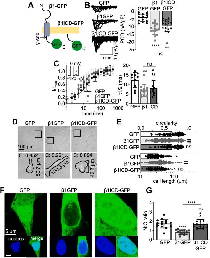
The voltage-gated Na channel β1 subunit, encoded by SCN1B, regulates cell surface expression and gating of α subunits and participates in cell adhesion. β1 is cleaved by α/β and γ-secretases, releasing an extracellular domain and intracellular domain (ICD), respectively. Abnormal SCN1B expression/function is linked to pathologies including epilepsy, cardiac arrhythmia, and cancer. In this study, we sought to determine the effect of secretase cleavage on β1 function in breast cancer cells. Using a series of GFP-tagged β1 constructs, we show that β1-GFP is mainly retained intracellularly, particularly in the endoplasmic reticulum and endolysosomal pathway, and accumulates in the nucleus. Reduction in endosomal β1-GFP levels occurred following γ-secretase inhibition, implicating endosomes and/or the preceding plasma membrane as important sites for secretase processing. Using live-cell imaging, we also report β1ICD-GFP accumulation in the nucleus. Furthermore, β1-GFP and β1ICD-GFP both increased Na current, whereas β1STOP-GFP, which lacks the ICD, did not, thus highlighting that the β1-ICD is necessary and sufficient to increase Na current measured at the plasma membrane. Importantly, although the endogenous Na current expressed in MDA-MB-231 cells is tetrodotoxin (TTX)-resistant (carried by Na1.5), the Na current increased by β1-GFP or β1ICD-GFP was TTX-sensitive. Finally, we found β1-GFP increased mRNA levels of the TTX-sensitive α subunits SCN1A/Na1.1 and SCN9A/Na1.7. Taken together, this work suggests that the β1-ICD is a critical regulator of α subunit function in cancer cells. Our data further highlight that γ-secretase may play a key role in regulating β1 function in breast cancer.

摘要

由SCN1B编码的电压门控钠通道β1亚基,可调节α亚基的细胞表面表达和门控,并参与细胞黏附。β1可被α/β和γ分泌酶切割,分别释放出一个细胞外结构域和一个细胞内结构域(ICD)。SCN1B的异常表达/功能与包括癫痫、心律失常和癌症在内的多种疾病相关。在本研究中,我们试图确定分泌酶切割对乳腺癌细胞中β1功能的影响。通过使用一系列绿色荧光蛋白(GFP)标记的β1构建体,我们发现β1-GFP主要保留在细胞内,特别是在内质网和内溶酶体途径中,并在细胞核中积累。γ分泌酶抑制后,内体β1-GFP水平降低,这表明内体和/或之前的质膜是分泌酶加工的重要位点。通过活细胞成像,我们还观察到β1ICD-GFP在细胞核中积累。此外,β1-GFP和β1ICD-GFP均增加了钠电流,而缺乏ICD的β1STOP-GFP则没有,这突出表明β1-ICD对于增加质膜处测量的钠电流是必要且充分的。重要的是,尽管MDA-MB-231细胞中表达的内源性钠电流对河豚毒素(TTX)具有抗性(由Na1.5携带),但β1-GFP或β1ICD-GFP增加的钠电流对TTX敏感。最后,我们发现β1-GFP增加了TTX敏感的α亚基SCN1A/Na1.1和SCN9A/Na1.7的mRNA水平。综上所述,这项工作表明β1-ICD是癌细胞中α亚基功能的关键调节因子。我们的数据进一步强调,γ分泌酶可能在调节乳腺癌中β1功能方面发挥关键作用。

https://cdn.ncbi.nlm.nih.gov/pmc/blobs/c37c/9304784/bb0303d307a3/gr9.jpg
https://cdn.ncbi.nlm.nih.gov/pmc/blobs/c37c/9304784/296dd6f0b195/gr1.jpg
https://cdn.ncbi.nlm.nih.gov/pmc/blobs/c37c/9304784/e1c9ac9a8c0e/gr2.jpg
https://cdn.ncbi.nlm.nih.gov/pmc/blobs/c37c/9304784/4fe6ad749a20/gr3.jpg
https://cdn.ncbi.nlm.nih.gov/pmc/blobs/c37c/9304784/a46d0ea200ec/gr4.jpg
https://cdn.ncbi.nlm.nih.gov/pmc/blobs/c37c/9304784/10cef565331c/gr5.jpg
https://cdn.ncbi.nlm.nih.gov/pmc/blobs/c37c/9304784/7bd76c983024/gr6.jpg
https://cdn.ncbi.nlm.nih.gov/pmc/blobs/c37c/9304784/a127a7053294/gr7.jpg
https://cdn.ncbi.nlm.nih.gov/pmc/blobs/c37c/9304784/c0a231e1be09/gr8.jpg
https://cdn.ncbi.nlm.nih.gov/pmc/blobs/c37c/9304784/bb0303d307a3/gr9.jpg
https://cdn.ncbi.nlm.nih.gov/pmc/blobs/c37c/9304784/296dd6f0b195/gr1.jpg
https://cdn.ncbi.nlm.nih.gov/pmc/blobs/c37c/9304784/e1c9ac9a8c0e/gr2.jpg
https://cdn.ncbi.nlm.nih.gov/pmc/blobs/c37c/9304784/4fe6ad749a20/gr3.jpg
https://cdn.ncbi.nlm.nih.gov/pmc/blobs/c37c/9304784/a46d0ea200ec/gr4.jpg
https://cdn.ncbi.nlm.nih.gov/pmc/blobs/c37c/9304784/10cef565331c/gr5.jpg
https://cdn.ncbi.nlm.nih.gov/pmc/blobs/c37c/9304784/7bd76c983024/gr6.jpg
https://cdn.ncbi.nlm.nih.gov/pmc/blobs/c37c/9304784/a127a7053294/gr7.jpg
https://cdn.ncbi.nlm.nih.gov/pmc/blobs/c37c/9304784/c0a231e1be09/gr8.jpg
https://cdn.ncbi.nlm.nih.gov/pmc/blobs/c37c/9304784/bb0303d307a3/gr9.jpg

相似文献

1
Subcellular dynamics and functional activity of the cleaved intracellular domain of the Na channel β1 subunit.钠通道β1亚基裂解后的细胞内结构域的亚细胞动力学及功能活性
J Biol Chem. 2022 Aug;298(8):102174. doi: 10.1016/j.jbc.2022.102174. Epub 2022 Jun 22.
2
Sodium channel β1 subunits participate in regulated intramembrane proteolysis-excitation coupling.钠离子通道 β1 亚基参与调节的膜内蛋白水解-兴奋耦联。
JCI Insight. 2021 Feb 8;6(3):141776. doi: 10.1172/jci.insight.141776.
3
Regulation of persistent Na current by interactions between beta subunits of voltage-gated Na channels.电压门控钠通道β亚基间相互作用对持续性钠电流的调节
J Neurosci. 2009 Feb 18;29(7):2027-42. doi: 10.1523/JNEUROSCI.4531-08.2009.
4
Sodium channel β1 subunits are post-translationally modified by tyrosine phosphorylation, -palmitoylation, and regulated intramembrane proteolysis.钠离子通道β1 亚基通过酪氨酸磷酸化、棕榈酰化和调节跨膜蛋白水解进行翻译后修饰。
J Biol Chem. 2020 Jul 24;295(30):10380-10393. doi: 10.1074/jbc.RA120.013978. Epub 2020 Jun 5.
5
Identification of functional voltage-gated Na(+) channels in cultured human pulmonary artery smooth muscle cells.培养的人肺动脉平滑肌细胞中功能性电压门控性钠通道的鉴定
Pflugers Arch. 2005 Nov;451(2):380-387. doi: 10.1007/s00424-005-1478-3. Epub 2005 Jul 29.
6
Scn1b deletion leads to increased tetrodotoxin-sensitive sodium current, altered intracellular calcium homeostasis and arrhythmias in murine hearts.Scn1b基因缺失导致小鼠心脏中对河豚毒素敏感的钠电流增加、细胞内钙稳态改变及心律失常。
J Physiol. 2015 Mar 15;593(6):1389-407. doi: 10.1113/jphysiol.2014.277699. Epub 2014 Sep 17.
7
A novel adhesion molecule in human breast cancer cells: voltage-gated Na+ channel beta1 subunit.人类乳腺癌细胞中的一种新型黏附分子:电压门控性钠离子通道β1亚基
Int J Biochem Cell Biol. 2009 May;41(5):1216-27. doi: 10.1016/j.biocel.2008.11.001. Epub 2008 Nov 12.
8
Functional protein expression of multiple sodium channel alpha- and beta-subunit isoforms in neonatal cardiomyocytes.多种钠通道 α 和 β 亚基同工型在乳鼠心肌细胞中的功能性蛋白表达。
J Mol Cell Cardiol. 2010 Jan;48(1):261-9. doi: 10.1016/j.yjmcc.2009.04.017. Epub 2009 May 5.
9
NaV1.6 and NaV1.7 channels are major endogenous voltage-gated sodium channels in ND7/23 cells.Nav1.6 和 Nav1.7 通道是 ND7/23 细胞中主要的内源性电压门控钠离子通道。
PLoS One. 2019 Aug 16;14(8):e0221156. doi: 10.1371/journal.pone.0221156. eCollection 2019.
10
The TTX metabolite 4,9-anhydro-TTX is a highly specific blocker of the Na(v1.6) voltage-dependent sodium channel.河豚毒素代谢物4,9-脱水河豚毒素是一种对Na(v1.6)电压依赖性钠通道具有高度特异性的阻滞剂。
Am J Physiol Cell Physiol. 2007 Aug;293(2):C783-9. doi: 10.1152/ajpcell.00070.2007. Epub 2007 May 23.

引用本文的文献

1
Voltage-gated Na channels: key players in the early tumorigenesis of breast cancer.电压门控钠通道:乳腺癌早期肿瘤发生中的关键因素。
Pflugers Arch. 2025 Jul 24. doi: 10.1007/s00424-025-03106-3.
2
A Novel Function of Na Channel β3 Subunit in Endothelial Cell Alignment Through Autophagy Modulation.钠通道β3亚基通过自噬调节在内皮细胞排列中的新功能。
FASEB J. 2025 Jun 15;39(11):e70663. doi: 10.1096/fj.202401558RR.
3
Neonatal but not juvenile gene therapy reduces seizures and prolongs lifespan in SCN1B-Dravet syndrome mice.新生儿而非幼年基因疗法可减少SCN1B-德朗韦综合征小鼠的癫痫发作并延长其寿命。
J Clin Invest. 2025 Jan 23;135(5):e182584. doi: 10.1172/JCI182584.
4
Secretase promotes AD progression: simultaneously cleave Notch and APP.分泌酶促进阿尔茨海默病进展:同时切割Notch和淀粉样前体蛋白(APP)。
Front Aging Neurosci. 2024 Nov 20;16:1445470. doi: 10.3389/fnagi.2024.1445470. eCollection 2024.
5
Role of protein domains in trafficking and localization of the voltage-gated sodium channel β2 subunit.蛋白质结构域在电压门控钠通道β2亚基的转运和定位中的作用。
J Biol Chem. 2024 Nov;300(11):107833. doi: 10.1016/j.jbc.2024.107833. Epub 2024 Sep 28.
6
Development and characterization of the mode-of-action of inhibitory and agonist peptides targeting the voltage-gated sodium channel SCN1B beta-subunit.靶向电压门控钠离子通道 SCN1Bβ亚基的抑制性和激动性肽的作用模式的开发和表征。
J Mol Cell Cardiol. 2024 Sep;194:32-45. doi: 10.1016/j.yjmcc.2024.06.008. Epub 2024 Jun 26.
7
New focus on cardiac voltage-gated sodium channel β1 and β1B: Novel targets for treating and understanding arrhythmias?对心脏电压门控钠通道β1和β1B的新关注:治疗和理解心律失常的新靶点?
Heart Rhythm. 2025 Jan;22(1):181-191. doi: 10.1016/j.hrthm.2024.06.029. Epub 2024 Jun 21.
8
Complex Synaptic and Intrinsic Interactions Disrupt Input/Output Functions in the Hippocampus of Knock-Out Mice.敲除小鼠海马体中的复杂突触和内在相互作用破坏了输入/输出功能。
J Neurosci. 2023 Dec 6;43(49):8562-8577. doi: 10.1523/JNEUROSCI.0786-23.2023.
9
Voltage-gated sodium channels: from roles and mechanisms in the metastatic cell behavior to clinical potential as therapeutic targets.电压门控钠通道:从在转移细胞行为中的作用和机制到作为治疗靶点的临床潜力
Front Pharmacol. 2023 Jun 30;14:1206136. doi: 10.3389/fphar.2023.1206136. eCollection 2023.
10
Sodium channels and the ionic microenvironment of breast tumours.钠离子通道与乳腺癌的离子微环境。
J Physiol. 2023 May;601(9):1543-1553. doi: 10.1113/JP282306. Epub 2022 Oct 21.