Suppr超能文献

KCNQ1 缺陷和 KCNQ1 突变型人胚胎干细胞来源的心肌细胞,用于建模 QT 延长。

KCNQ1-deficient and KCNQ1-mutant human embryonic stem cell-derived cardiomyocytes for modeling QT prolongation.

机构信息

Department of Cardiology, Peking University Third Hospital, 49 Huayuan North Road, Haidian District, Beijing, 100191, China.

Beijing Lab for Cardiovascular Precision Medicine, Anzhen Hospital, Capital Medical University, Beijing, 100029, China.

出版信息

Stem Cell Res Ther. 2022 Jun 28;13(1):287. doi: 10.1186/s13287-022-02964-3.

Abstract

BACKGROUND

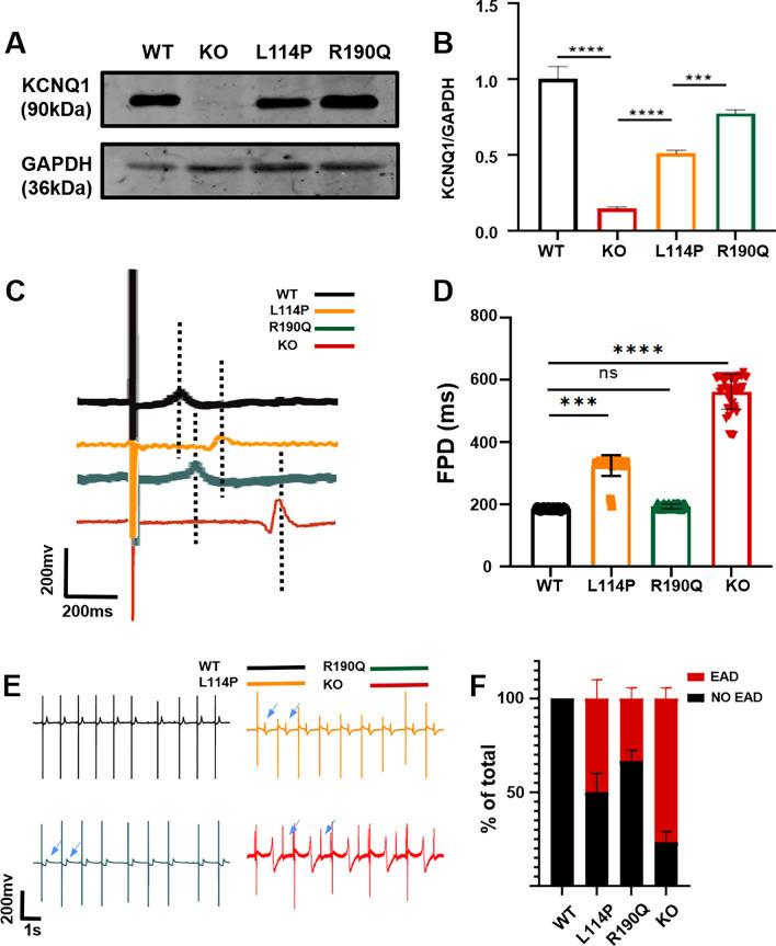
The slowly activated delayed rectifier potassium current (I) mediated by the KCNQ1 gene is one of the main currents involved in repolarization. KCNQ1 mutation can result in long-QT syndrome type 1 (LQT1). I does not participate in repolarization in mice; thus, no good model is currently available for research on the mechanism of and drug screening for LQT1. In this study, we established a KCNQ1-deficient human cardiomyocyte (CM) model and performed a series of microelectrode array (MEA) detection experiments on KCNQ1-mutant CMs constructed in other studies to explore the pathogenic mechanism of KCNQ1 deletion and mutation and perform drug screening.

METHOD

KCNQ1 was knocked out in human embryonic stem cell (hESC) H9 line using the CRISPR/cas9 system. KCNQ1-deficient and KCNQ1-mutant hESCs were differentiated into CMs through a chemically defined differentiation protocol. Subsequently, high-throughput MEA analysis and drug intervention were performed to determine the electrophysiological characteristics of KCNQ1-deficient and KCNQ1-mutant CMs.

RESULTS

During high-throughput MEA analysis, the electric field potential and action potential durations in KCNQ1-deficient CMs were significantly longer than those in wild-type CMs. KCNQ1-deficient CMs also showed an irregular rhythm. Furthermore, KCNQ1-deficient and KCNQ1-mutant CMs showed different responses to different drug treatments, which reflected the differences in their pathogenic mechanisms.

CONCLUSION

We established a human CM model with KCNQ1 deficiency showing a prolonged QT interval and an irregular heart rhythm. Further, we used various drugs to treat KCNQ1-deficient and KCNQ1-mutant CMs, and the three models showed different responses to these drugs. These models can be used as important tools for studying the different pathogenic mechanisms of KCNQ1 mutation and the relationship between the genotype and phenotype of KCNQ1, thereby facilitating drug development.

摘要

背景

由 KCNQ1 基因介导的缓慢激活延迟整流钾电流(I)是复极化过程中涉及的主要电流之一。KCNQ1 突变可导致 1 型长 QT 综合征(LQT1)。I 在小鼠中不参与复极化;因此,目前尚无用于研究 LQT1 发病机制和药物筛选的良好模型。在这项研究中,我们建立了 KCNQ1 缺失的人心肌细胞(CM)模型,并对其他研究中构建的 KCNQ1 突变型 CM 进行了一系列微电极阵列(MEA)检测实验,以探讨 KCNQ1 缺失和突变的致病机制,并进行药物筛选。

方法

使用 CRISPR/cas9 系统敲除人胚胎干细胞(hESC)H9 系中的 KCNQ1。通过化学定义的分化方案将 KCNQ1 缺失和 KCNQ1 突变型 hESC 分化为 CM。随后,进行高通量 MEA 分析和药物干预,以确定 KCNQ1 缺失和 KCNQ1 突变型 CM 的电生理特性。

结果

在高通量 MEA 分析中,KCNQ1 缺失型 CM 的电场电位和动作电位时程明显长于野生型 CM。KCNQ1 缺失型 CM 还表现出不规则的节律。此外,KCNQ1 缺失和 KCNQ1 突变型 CM 对不同药物治疗的反应不同,这反映了它们发病机制的差异。

结论

我们建立了一种具有 KCNQ1 缺失的人 CM 模型,该模型表现出 QT 间期延长和不规则的心律。此外,我们用各种药物治疗 KCNQ1 缺失和 KCNQ1 突变型 CM,这三种模型对这些药物的反应不同。这些模型可以作为研究 KCNQ1 突变不同发病机制以及 KCNQ1 基因型与表型之间关系的重要工具,从而促进药物开发。

https://cdn.ncbi.nlm.nih.gov/pmc/blobs/5e3b/9241307/6541f888151f/13287_2022_2964_Fig1_HTML.jpg

文献AI研究员

20分钟写一篇综述,助力文献阅读效率提升50倍。

立即体验

用中文搜PubMed

大模型驱动的PubMed中文搜索引擎

马上搜索

文档翻译

学术文献翻译模型,支持多种主流文档格式。

立即体验