Institute for Nanobiotechnology, Johns Hopkins University, Baltimore, MD, USA.
Department of Biomedical Engineering, Johns Hopkins University, Baltimore, MD, USA.
Fluids Barriers CNS. 2022 Jun 30;19(1):54. doi: 10.1186/s12987-022-00347-7.
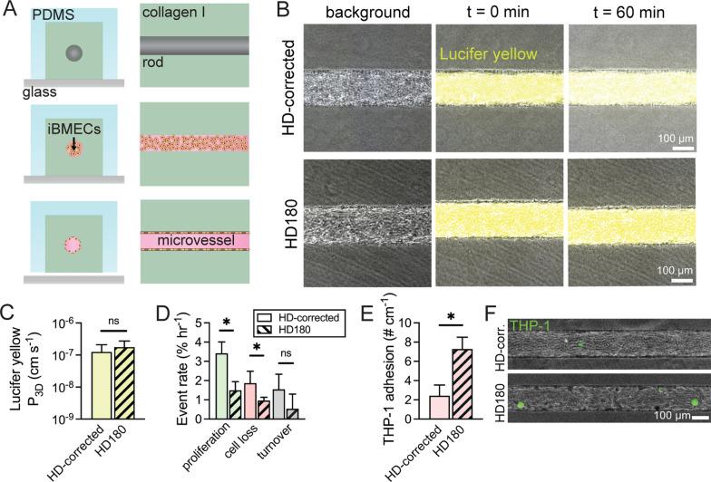
Huntington's disease (HD) is an inherited neurodegenerative disease caused by expansion of cytosine-adenine-guanine (CAG) repeats in the huntingtin gene, which leads to neuronal loss and decline in cognitive and motor function. Increasing evidence suggests that blood-brain barrier (BBB) dysfunction may contribute to progression of the disease. Studies in animal models, in vitro models, and post-mortem tissue find that disease progression is associated with increased microvascular density, altered cerebral blood flow, and loss of paracellular and transcellular barrier function. Here, we report on changes in BBB phenotype due to expansion of CAG repeats using an isogenic pair of induced pluripotent stem cells (iPSCs) differentiated into brain microvascular endothelial-like cells (iBMECs). We show that CAG expansion associated with juvenile HD alters the trajectory of iBMEC differentiation, producing cells with ~ two-fold lower percentage of adherent endothelial cells. CAG expansion is associated with diminished transendothelial electrical resistance and reduced tight junction protein expression, but no significant changes in paracellular permeability. While mutant huntingtin protein (mHTT) aggregates were not observed in HD iBMECs, widespread transcriptional dysregulation was observed in iBMECs compared to iPSCs. In addition, CAG expansion in iBMECs results in distinct responses to pathological and therapeutic perturbations including angiogenic factors, oxidative stress, and osmotic stress. In a tissue-engineered BBB model, iBMECs show subtle changes in phenotype, including differences in cell turnover and immune cell adhesion. Our results further support that CAG expansion in BMECs contributes to BBB dysfunction during HD.
亨廷顿病(HD)是一种遗传性神经退行性疾病,由亨廷顿基因中胞嘧啶-腺嘌呤-鸟嘌呤(CAG)重复序列的扩展引起,导致神经元丧失和认知及运动功能下降。越来越多的证据表明,血脑屏障(BBB)功能障碍可能导致疾病的进展。动物模型、体外模型和死后组织的研究发现,疾病的进展与微血管密度增加、脑血流改变以及细胞旁和细胞内屏障功能丧失有关。在这里,我们报告了使用诱导多能干细胞(iPSC)分化为脑微血管内皮样细胞(iBMEC)的同基因对中 CAG 重复扩展导致的 BBB 表型变化。我们表明,与青少年 HD 相关的 CAG 扩展改变了 iBMEC 分化的轨迹,产生了粘附内皮细胞比例低约两倍的细胞。CAG 扩展与跨内皮电阻降低和紧密连接蛋白表达减少有关,但细胞旁通透性没有显著变化。尽管在 HD iBMEC 中未观察到突变亨廷顿蛋白(mHTT)聚集体,但与 iPSC 相比,iBMEC 中观察到广泛的转录失调。此外,iBMEC 中的 CAG 扩展导致对病理性和治疗性干扰的反应不同,包括血管生成因子、氧化应激和渗透压应激。在组织工程 BBB 模型中,iBMEC 表现出细微的表型变化,包括细胞更替和免疫细胞粘附的差异。我们的研究结果进一步支持了 CAG 扩展在 BMEC 中导致 HD 期间 BBB 功能障碍。