Zhang Li, Qiu Zhihuang, Zheng Hui, Yang Xi, Ye Jianqiang, He Jian, Li Yumei, Chen Liangwan
Department of Cardiac Surgery, Fujian Medical University Union Hospital, Fuzhou, China.
The Key Laboratory of Fujian Province Universities on Ion Channel and Signal Transduction in Cardiovascular Diseases, The School of Basic Medical Sciences, Fuzhou, China.
Front Cell Dev Biol. 2022 Jun 21;10:880320. doi: 10.3389/fcell.2022.880320. eCollection 2022.
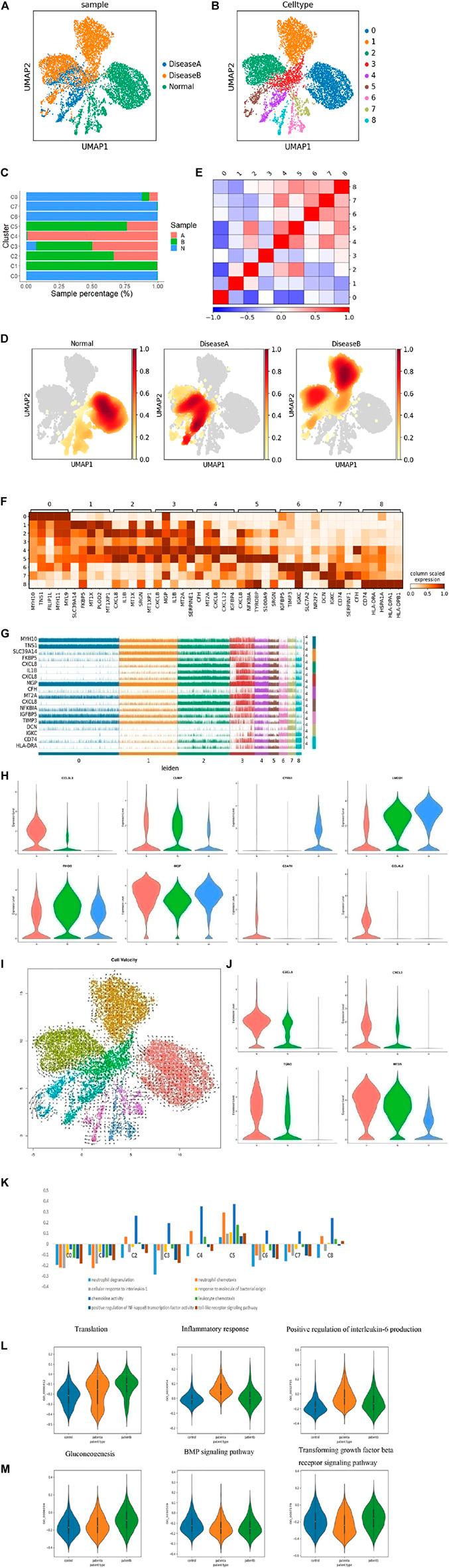
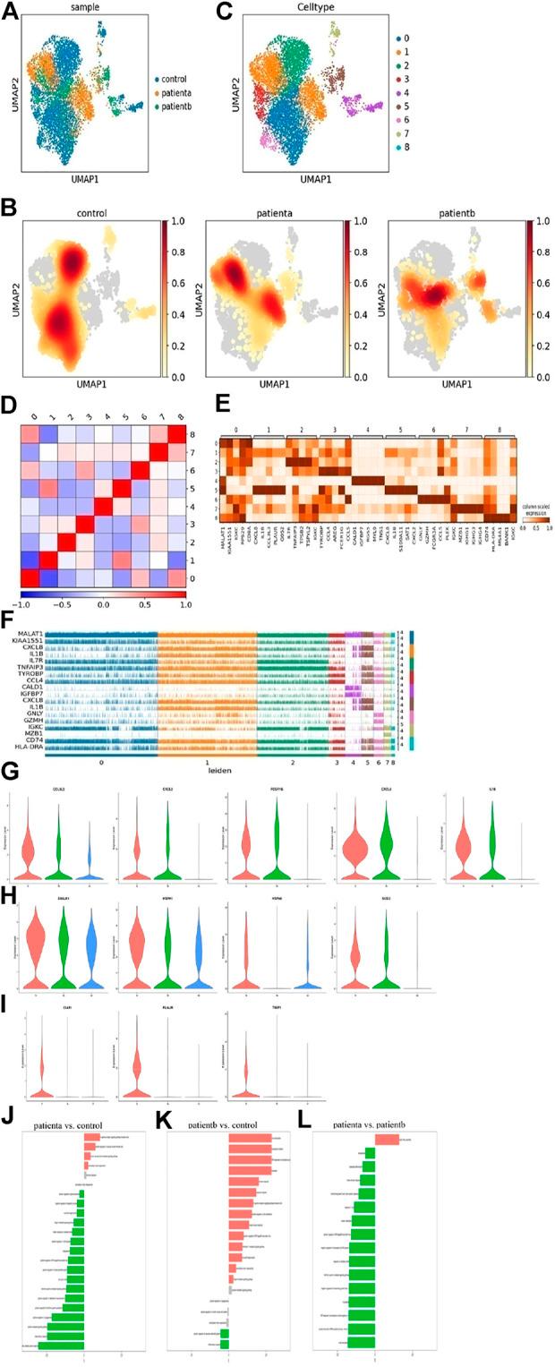
Aortic dissection (AD) is mainly caused by hypertension and Marfan syndrome. However, it is unclear whether the cellular components and functions are different between the two causes. A total of 11 aortic samples were collected for single-cell RNA analysis and 20 clusters were disclosed, including VSMCs, fibroblasts, endothelial cells, T cells, B cells, monocytes, macrophages, mast cells, and neutrophils components. There were differences in cell subclusters and function between hypertension and Marfan patients. The cells also had different differentiations. Cellchat identified cell ligand-receptor interactions that were associated with hypertension and Marfan-induced AD involving SMC, fibroblast, mo-macrophages, and T-cell subsets. This study revealed the heterogeneity of cellular components and gene changes in hypertension and Marfan-induced AD. Through functional analysis and the changes in intercellular communication, the possible mechanisms of different causes of AD were explained from a new perspective, so we can better understand the occurrence and development of diseases.
主动脉夹层(AD)主要由高血压和马凡综合征引起。然而,尚不清楚这两种病因导致的主动脉夹层在细胞成分和功能上是否存在差异。共收集了11份主动脉样本进行单细胞RNA分析,揭示了20个细胞簇,包括血管平滑肌细胞(VSMCs)、成纤维细胞、内皮细胞、T细胞、B细胞、单核细胞、巨噬细胞、肥大细胞和中性粒细胞成分。高血压患者和马凡综合征患者之间的细胞亚群和功能存在差异。这些细胞也有不同的分化。Cellchat软件识别出了与高血压和马凡综合征所致主动脉夹层相关的细胞配体-受体相互作用,涉及平滑肌细胞、成纤维细胞、单核-巨噬细胞和T细胞亚群。本研究揭示了高血压和马凡综合征所致主动脉夹层细胞成分的异质性和基因变化。通过功能分析和细胞间通讯的变化,从新的角度解释了不同病因导致主动脉夹层的可能机制,从而能更好地理解疾病的发生和发展。