Key Laboratory of Targeted Intervention of Cardiovascular Disease, Collaborative Innovation Center for Cardiovascular Disease Translational Medicine, and Department of Physiology, Nanjing Medical University, Nanjing, Jiangsu 211166, China.
Department of Pathophysiology, Nanjing Medical University, Nanjing, Jiangsu 211166, China.
Theranostics. 2022 Jun 6;12(10):4718-4733. doi: 10.7150/thno.70974. eCollection 2022.
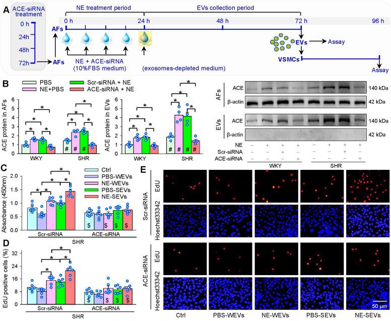
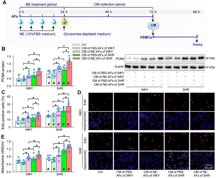
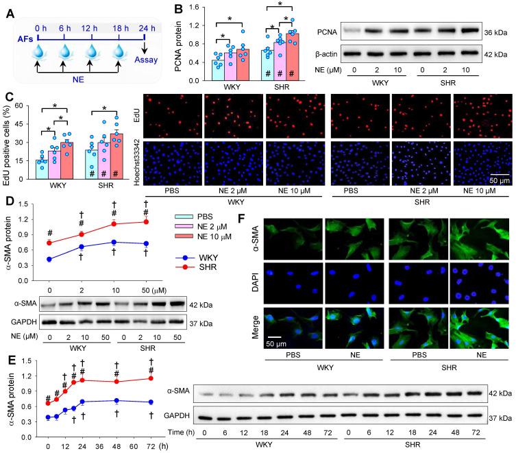
Excessive sympathetic activity and norepinephrine (NE) release play crucial roles in the pathogeneses of hypertension. Sympathetic fibers innervate adventitia rather than media of arteries. However, the roles of NE in adventitial fibroblasts (AFs) are unknown. This study investigated the roles of NE in regulating AFs-derived extracellular vesicles (EVs) release and vascular smooth muscle cells (VSMCs) proliferation in hypertension. AFs and VSMCs were prepared from aorta of Wistar-Kyoto rats (WKY) and spontaneously hypertensive rats (SHR). AFs were treated with NE (10 μM) for 24 h (every 6 h, 4 times), and cultured in exosomes-depleted medium for 48 h. EVs were isolated from AFs medium with ultracentrifugation for identification and transfer to VSMCs. NE promoted AFs phenotypic transformation and proliferation, which were prevented by α-receptor antagonist phentolamine rather than β-receptor antagonist propranolol. NE-treated AFs conditioned medium stimulated VSMCs proliferation, which was inhibited by either exosome inhibitor GW4869 or phentolamine. NE increased small EVs number, diameter and angiotensin converting enzyme (ACE) contents. The NE-induced EVs release was abolished by GW4869. The EVs from NE-treated AFs stimulated VSMCs proliferation, which was prevented by angiotensin II type 1 receptor antagonist losartan. The EVs from the ACE knockdown-treated AFs showed lower ACE contents, and lost their roles in stimulating VSMCs proliferation. NE promotes AFs-derived small EVs release and ACE transfer, and then causes VSMCs proliferation in hypertension. Intervention of AFs-derived EVs release may be potential therapeutics for excessive sympathetic activation-related vascular remodeling in hypertension.
过度的交感神经活动和去甲肾上腺素(NE)释放在高血压的发病机制中起着关键作用。交感神经纤维支配动脉的外膜而不是中膜。然而,NE 在血管外膜成纤维细胞(AFs)中的作用尚不清楚。本研究探讨了 NE 在调节高血压中 AFs 衍生的细胞外囊泡(EVs)释放和血管平滑肌细胞(VSMCs)增殖中的作用。从 Wistar-Kyoto 大鼠(WKY)和自发性高血压大鼠(SHR)的主动脉中分离 AFs 和 VSMCs。用 NE(10 μM)处理 AFs 24 h(每 6 h,4 次),并用无 EVs 的培养基培养 48 h。用超速离心法从 AFs 培养基中分离 EVs 进行鉴定,并转移至 VSMCs。NE 促进 AFs 表型转化和增殖,这种作用可被 α-受体拮抗剂酚妥拉明而非 β-受体拮抗剂普萘洛尔所阻断。NE 处理的 AFs 条件培养基刺激 VSMCs 增殖,该作用可被 EVs 抑制剂 GW4869 或酚妥拉明所抑制。NE 增加小 EVs 的数量、直径和血管紧张素转化酶(ACE)含量。GW4869 可消除 NE 诱导的 EVs 释放。来自 NE 处理的 AFs 的 EVs 刺激 VSMCs 增殖,该作用可被血管紧张素 II 型 1 受体拮抗剂洛沙坦所阻断。ACE 敲低处理的 AFs 释放的 EVs 中 ACE 含量较低,失去了刺激 VSMCs 增殖的作用。NE 促进 AFs 衍生的小 EVs 释放和 ACE 转移,然后导致高血压中的 VSMCs 增殖。干预 AFs 衍生的 EVs 释放可能是治疗高血压中过度交感激活相关血管重塑的潜在方法。