Suppr超能文献

靶向AKT/mTOR/eIF4E信号通路的蛋白激酶抑制剂8G1的抗汉坦病毒活性

Anti-Hantavirus Activity of Protein Kinase Inhibitor 8G1 Targeting AKT/mTOR/eIF4E Signaling Pathway.

作者信息

Li Zhoupeng, Wang Fang, Ying Qikang, Kong Dehui, Zhang Xiaoxiao, Dong Yuhang, Liu Yongsheng, Zhai Dongsheng, Chen Zhou, Jia Min, Xue Xiaoyan, Li Mingkai, Wu Xingan

机构信息

Department of Pharmacology, School of Pharmacy, The Fourth Military Medical University, Xi'an, China.

Department of Microbiology, School of Basic Medicine, The Fourth Military Medical University, Xi'an, China.

出版信息

Front Microbiol. 2022 Jun 30;13:880258. doi: 10.3389/fmicb.2022.880258. eCollection 2022.

Abstract

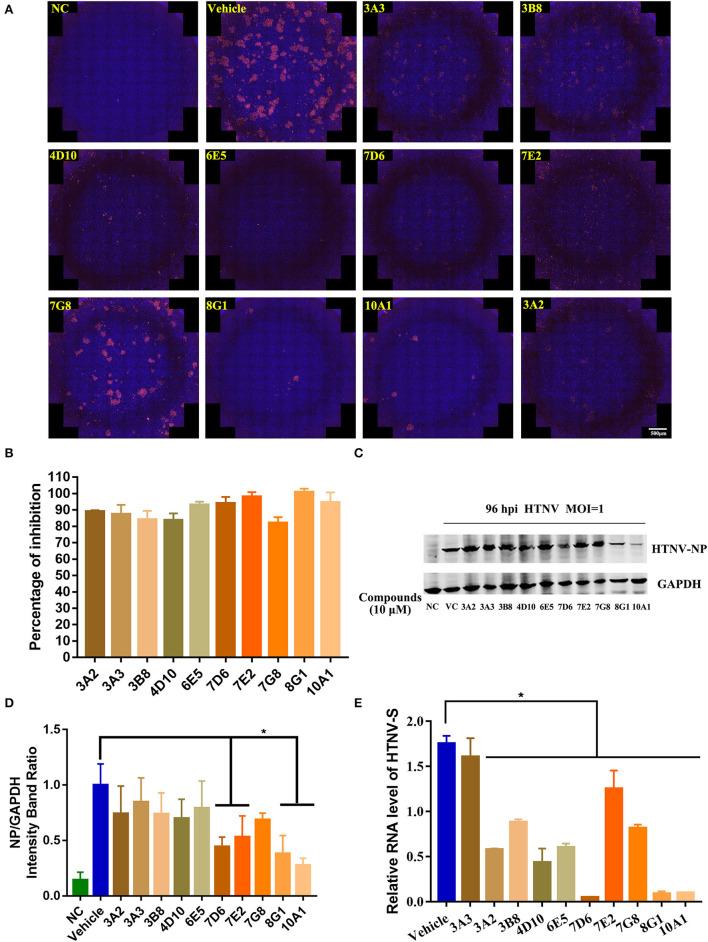
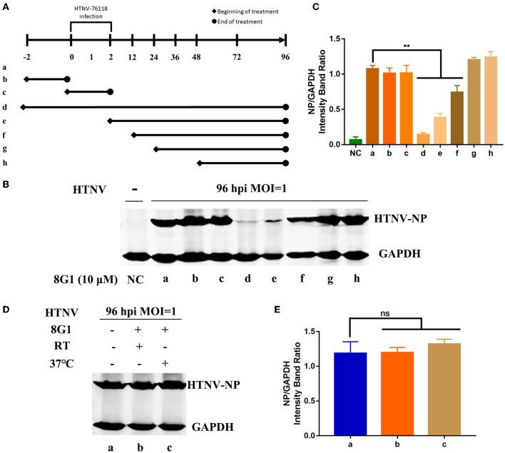
Hantaan virus (HTNV) is the main cause of hemorrhagic fever with renal syndrome (HFRS) around the world, which results in profound morbidity and mortality. However, there are currently no FDA-approved therapeutics or vaccines against HFRS. To find new anti-HTNV drugs, the inhibitory activity of 901 small molecule kinase inhibitors against HTNV is analyzed. Among these compounds, compound 8G1 inhibits HTNV with a relatively high inhibition rate and lower toxicity. The viral titer and nucleocapsid protein of HTNV are reduced after compound 8G1 treatment in a dose-dependent manner at concentrations ranging from 1 to 20 μM. In addition, the administration of compound 8G1 at the early stage of HTNV infection can inhibit the replication of HTNV. The molecular docking result reveals that compound 8G1 forms interactions with the key amino acid residues of serine/threonine-protein kinase B (Akt), which is responsible for the observed affinity. Then, the mammalian target of rapamycin (mTOR) and eukaryotic translation initiation factor 4E (eIF4E) signaling pathways are inhibited. Our results may help to design novel targets for therapeutic intervention against HTNV infection and to understand the anti-HTNV mechanism of protein kinase inhibitors.

摘要

汉坦病毒(HTNV)是全球肾综合征出血热(HFRS)的主要病因,可导致严重的发病率和死亡率。然而,目前尚无美国食品药品监督管理局(FDA)批准的针对HFRS的治疗药物或疫苗。为了寻找新的抗HTNV药物,分析了901种小分子激酶抑制剂对HTNV的抑制活性。在这些化合物中,化合物8G1以相对较高的抑制率和较低的毒性抑制HTNV。在1至20μM的浓度范围内,化合物8G1处理后,HTNV的病毒滴度和核衣壳蛋白呈剂量依赖性降低。此外,在HTNV感染早期给予化合物8G1可抑制HTNV的复制。分子对接结果显示,化合物8G1与丝氨酸/苏氨酸蛋白激酶B(Akt)的关键氨基酸残基相互作用,这是观察到的亲和力的原因。然后,雷帕霉素靶蛋白(mTOR)和真核翻译起始因子4E(eIF4E)信号通路被抑制。我们的结果可能有助于设计针对HTNV感染的治疗干预新靶点,并了解蛋白激酶抑制剂的抗HTNV机制。

https://cdn.ncbi.nlm.nih.gov/pmc/blobs/ed7c/9279581/273d9058d87c/fmicb-13-880258-g0001.jpg

文献AI研究员

20分钟写一篇综述,助力文献阅读效率提升50倍。

立即体验

用中文搜PubMed

大模型驱动的PubMed中文搜索引擎

马上搜索

文档翻译

学术文献翻译模型,支持多种主流文档格式。

立即体验