• 文献检索
  • 文档翻译
  • 深度研究
  • 学术资讯
  • Suppr Zotero 插件Zotero 插件
  • 邀请有礼
  • 套餐&价格
  • 历史记录
应用&插件
Suppr Zotero 插件Zotero 插件浏览器插件Mac 客户端Windows 客户端微信小程序
定价
高级版会员购买积分包购买API积分包
服务
文献检索文档翻译深度研究API 文档MCP 服务
关于我们
关于 Suppr公司介绍联系我们用户协议隐私条款
关注我们

Suppr 超能文献

核心技术专利:CN118964589B侵权必究
粤ICP备2023148730 号-1Suppr @ 2026

文献检索

告别复杂PubMed语法,用中文像聊天一样搜索,搜遍4000万医学文献。AI智能推荐,让科研检索更轻松。

立即免费搜索

文件翻译

保留排版,准确专业,支持PDF/Word/PPT等文件格式,支持 12+语言互译。

免费翻译文档

深度研究

AI帮你快速写综述,25分钟生成高质量综述,智能提取关键信息,辅助科研写作。

立即免费体验

RNA-Seq 揭示汉坦病毒感染中的环状 RNA-微小 RNA-信使 RNA 调控网络。

RNA-Seq Revealed a Circular RNA-microRNA-mRNA Regulatory Network in Hantaan Virus Infection.

机构信息

State Key Laboratory of Virology, Institute of Medical Virology, School of Basic Medical Sciences and Department of Infectious Diseases, Renmin Hospital, Wuhan University, Wuhan, China.

Department of Microbiology, School of Basic Medical Sciences, Hubei University of Science and Technology, Xianning, China.

出版信息

Front Cell Infect Microbiol. 2020 Mar 13;10:97. doi: 10.3389/fcimb.2020.00097. eCollection 2020.

DOI:10.3389/fcimb.2020.00097
PMID:32232013
原文链接:https://pmc.ncbi.nlm.nih.gov/articles/PMC7083127/
Abstract

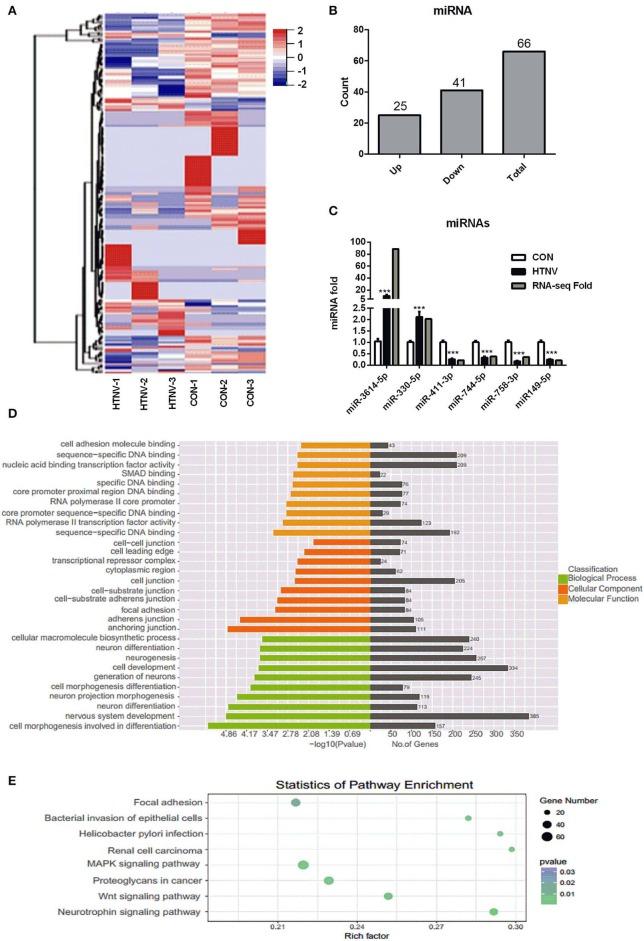
Hantaan virus (HTNV), a Hantavirus serotype that is prevalent in Asia, causes hemorrhagic fever with renal syndrome (HFRS) with high mortality in human race. However, the pathogenesis of HTNV infection remains elusive. Circular RNAs (circRNAs), a new type of non-coding RNAs, play a crucial role in various pathogenic processes. Nevertheless, circRNA expression profiles and their effects on pathogenesis of HTNV infection are still completely unknown. In the present study, RNA sequencing was performed to analyze the circRNA, microRNA (miRNA), and mRNA expression profiles in HTNV-infected and mock-infected human umbilical vein endothelial cells (HUVECs). A total of 70 circRNAs, 66 miRNAs, and 788 mRNAs were differently expressed. Several differentially expressed RNAs were validated by RT-qPCR. Moreover, we verified that some differentially expressed RNAs, such as circ_0000479, miR-149-5p, miR-330-5p, miR-411-3p, RIG-I, CMPK2, PARP10, and GBP1, promoted or inhibited HTNV replication. Gene Ontology (GO) and Kyoto Encyclopedia of Genes and Genomes (KEGG) enrichment analysis demonstrated that the host genes of differentially expressed circRNAs were principally involved in the innate immune response, the type I interferon (IFN) signaling pathway, and the cytokine-mediated signaling pathway. Additionally, the circRNA-miRNA-mRNA regulatory network was integrally analyzed. The data showed that there were many circRNA-miRNA-mRNA interactions in HTNV infection. By dual-luciferase reporter assay, we confirmed that circ_0000479 indirectly regulated RIG-I expression by sponging miR-149-5p, hampering viral replication. This study for the first time presents a comprehensive overview of circRNAs induced by HTNV and reveals that a network of enriched circRNAs and circRNA-associated competitive endogenous RNAs (ceRNAs) is involved in the regulation of HTNV infection, thus offering new insight into the mechanisms underlying HTNV-host interaction.

摘要

汉坦病毒(HTNV)是一种在亚洲流行的汉坦病毒血清型,可导致人类出血热伴肾综合征(HFRS),死亡率很高。然而,HTNV 感染的发病机制仍不清楚。环状 RNA(circRNA)是一种新型的非编码 RNA,在各种致病过程中发挥着关键作用。然而,circRNA 的表达谱及其对 HTNV 感染发病机制的影响仍完全未知。在本研究中,进行了 RNA 测序,以分析 HTNV 感染和模拟感染的人脐静脉内皮细胞(HUVEC)中的 circRNA、microRNA(miRNA)和 mRNA 表达谱。共有 70 个 circRNA、66 个 miRNA 和 788 个 mRNA 表达水平差异。通过 RT-qPCR 验证了一些差异表达的 RNA。此外,我们验证了一些差异表达的 RNA,如 circ_0000479、miR-149-5p、miR-330-5p、miR-411-3p、RIG-I、CMPK2、PARP10 和 GBP1,促进或抑制 HTNV 复制。基因本体论(GO)和京都基因与基因组百科全书(KEGG)富集分析表明,差异表达 circRNA 的宿主基因主要参与固有免疫反应、I 型干扰素(IFN)信号通路和细胞因子介导的信号通路。此外,还综合分析了 circRNA-miRNA-mRNA 调控网络。数据表明,在 HTNV 感染中存在许多 circRNA-miRNA-mRNA 相互作用。通过双荧光素酶报告基因实验,我们证实 circ_0000479 通过海绵吸附 miR-149-5p 间接调节 RIG-I 的表达,从而抑制病毒复制。本研究首次全面展示了 HTNV 诱导的 circRNAs,并揭示了富含 circRNAs 和 circRNA 相关竞争性内源性 RNA(ceRNA)的网络参与了 HTNV 感染的调控,从而为 HTNV-宿主相互作用的机制提供了新的见解。

https://cdn.ncbi.nlm.nih.gov/pmc/blobs/768e/7083127/d399acca1b8b/fcimb-10-00097-g0007.jpg
https://cdn.ncbi.nlm.nih.gov/pmc/blobs/768e/7083127/437646f3986e/fcimb-10-00097-g0008.jpg
https://cdn.ncbi.nlm.nih.gov/pmc/blobs/768e/7083127/aa3f73695dbd/fcimb-10-00097-g0001.jpg
https://cdn.ncbi.nlm.nih.gov/pmc/blobs/768e/7083127/b9504db6c78c/fcimb-10-00097-g0002.jpg
https://cdn.ncbi.nlm.nih.gov/pmc/blobs/768e/7083127/fdaa74fac1cd/fcimb-10-00097-g0003.jpg
https://cdn.ncbi.nlm.nih.gov/pmc/blobs/768e/7083127/9bf968bed9af/fcimb-10-00097-g0004.jpg
https://cdn.ncbi.nlm.nih.gov/pmc/blobs/768e/7083127/d2b8382031b6/fcimb-10-00097-g0005.jpg
https://cdn.ncbi.nlm.nih.gov/pmc/blobs/768e/7083127/a778a84ff562/fcimb-10-00097-g0006.jpg
https://cdn.ncbi.nlm.nih.gov/pmc/blobs/768e/7083127/d399acca1b8b/fcimb-10-00097-g0007.jpg
https://cdn.ncbi.nlm.nih.gov/pmc/blobs/768e/7083127/437646f3986e/fcimb-10-00097-g0008.jpg
https://cdn.ncbi.nlm.nih.gov/pmc/blobs/768e/7083127/aa3f73695dbd/fcimb-10-00097-g0001.jpg
https://cdn.ncbi.nlm.nih.gov/pmc/blobs/768e/7083127/b9504db6c78c/fcimb-10-00097-g0002.jpg
https://cdn.ncbi.nlm.nih.gov/pmc/blobs/768e/7083127/fdaa74fac1cd/fcimb-10-00097-g0003.jpg
https://cdn.ncbi.nlm.nih.gov/pmc/blobs/768e/7083127/9bf968bed9af/fcimb-10-00097-g0004.jpg
https://cdn.ncbi.nlm.nih.gov/pmc/blobs/768e/7083127/d2b8382031b6/fcimb-10-00097-g0005.jpg
https://cdn.ncbi.nlm.nih.gov/pmc/blobs/768e/7083127/a778a84ff562/fcimb-10-00097-g0006.jpg
https://cdn.ncbi.nlm.nih.gov/pmc/blobs/768e/7083127/d399acca1b8b/fcimb-10-00097-g0007.jpg

相似文献

1
RNA-Seq Revealed a Circular RNA-microRNA-mRNA Regulatory Network in Hantaan Virus Infection.RNA-Seq 揭示汉坦病毒感染中的环状 RNA-微小 RNA-信使 RNA 调控网络。
Front Cell Infect Microbiol. 2020 Mar 13;10:97. doi: 10.3389/fcimb.2020.00097. eCollection 2020.
2
Comprehensive circRNA-microRNA-mRNA network analysis revealed the novel regulatory mechanism of Trichosporon asahii infection.全面的 circRNA-miRNA-mRNA 网络分析揭示了新型近平滑念珠菌感染的调控机制。
Mil Med Res. 2021 Mar 9;8(1):19. doi: 10.1186/s40779-021-00311-w.
3
Identification of the circRNA-miRNA-mRNA Regulatory Network in Pterygium-Associated Conjunctival Epithelium.翼状胬肉相关结膜上皮中的 circRNA-miRNA-mRNA 调控网络的鉴定。
Biomed Res Int. 2022 Nov 8;2022:2673890. doi: 10.1155/2022/2673890. eCollection 2022.
4
Comprehensive analysis of the circRNA expression profile and circRNA-miRNA-mRNA network in the pathogenesis of EV-A71 infection.肠道病毒71型(EV-A71)感染发病机制中环RNA表达谱及circRNA-miRNA-mRNA网络的综合分析
Virus Res. 2021 Oct 2;303:198502. doi: 10.1016/j.virusres.2021.198502. Epub 2021 Jul 9.
5
Crosstalk in competing endogenous RNA networks reveals new circular RNAs involved in the pathogenesis of early HIV infection.竞争内源性 RNA 网络中的串扰揭示了新的环状 RNA,它们参与了早期 HIV 感染的发病机制。
J Transl Med. 2018 Nov 29;16(1):332. doi: 10.1186/s12967-018-1706-1.
6
circRNA expression patterns and circRNA-miRNA-mRNA networks during CV-A16 infection of SH-SY5Y cells.环状 RNA 表达谱及柯萨奇病毒 A16 感染 SH-SY5Y 细胞过程中环状 RNA-微小 RNA-信使 RNA 网络。
Arch Virol. 2021 Nov;166(11):3023-3035. doi: 10.1007/s00705-021-05190-z. Epub 2021 Aug 19.
7
Bioinformatics and Screening of a Circular RNA-microRNA-mRNA Regulatory Network Induced by Coxsackievirus Group B5 in Human Rhabdomyosarcoma Cells.生物信息学与柯萨奇病毒 B5 诱导的人横纹肌肉瘤细胞中环状 RNA-微小 RNA-信使 RNA 调控网络的筛选。
Int J Mol Sci. 2022 Apr 22;23(9):4628. doi: 10.3390/ijms23094628.
8
CircRNA, lncRNA, and mRNA profiles of umbilical cord blood exosomes from preterm newborns showing bronchopulmonary dysplasia.早产儿支气管肺发育不良患儿脐血外泌体中 circRNA、lncRNA 和 mRNA 谱。
Eur J Pediatr. 2022 Sep;181(9):3345-3365. doi: 10.1007/s00431-022-04544-2. Epub 2022 Jul 5.
9
Whole transcriptome analysis of HCT-8 cells infected by Cryptosporidium parvum.微小隐孢子虫感染 HCT-8 细胞的全转录组分析。
Parasit Vectors. 2022 Nov 24;15(1):441. doi: 10.1186/s13071-022-05565-4.
10
The Long Noncoding RNA NEAT1 Exerts Antihantaviral Effects by Acting as Positive Feedback for RIG-I Signaling.长链非编码RNA NEAT1通过作为RIG-I信号的正反馈发挥抗病毒作用。
J Virol. 2017 Apr 13;91(9). doi: 10.1128/JVI.02250-16. Print 2017 May 1.

引用本文的文献

1
Phloroglucinol Oligomers from as Novel Anti-Hantavirus Replication Agents.来自[具体来源未提及]的间苯三酚低聚物作为新型抗汉坦病毒复制剂
Viruses. 2025 Jun 27;17(7):916. doi: 10.3390/v17070916.
2
Coxsackievirus B regulates host circAKAP10 expression to promote viral replication.柯萨奇病毒B调节宿主circAKAP10的表达以促进病毒复制。
Arch Virol. 2025 Jun 27;170(8):166. doi: 10.1007/s00705-025-06348-9.
3
Emerging role and clinical applications of circular RNAs in human diseases.环状RNA在人类疾病中的新兴作用及临床应用

本文引用的文献

1
Interferon-Induced Protein 44 Interacts with Cellular FK506-Binding Protein 5, Negatively Regulates Host Antiviral Responses, and Supports Virus Replication.干扰素诱导蛋白 44 与细胞 FK506 结合蛋白 5 相互作用,负调控宿主抗病毒反应,并支持病毒复制。
mBio. 2019 Aug 27;10(4):e01839-19. doi: 10.1128/mBio.01839-19.
2
Downregulation of hsa_circ_0007534 restricts the proliferation and invasion of cervical cancer through regulating miR-498/BMI-1 signaling.hsa_circ_0007534 的下调通过调节 miR-498/BMI-1 信号通路限制宫颈癌的增殖和侵袭。
Life Sci. 2019 Oct 15;235:116785. doi: 10.1016/j.lfs.2019.116785. Epub 2019 Aug 21.
3
Funct Integr Genomics. 2025 Mar 28;25(1):77. doi: 10.1007/s10142-025-01575-4.
4
Infection Modulates Host Inflammatory Response through circRNAs during the Intracellular Stage in Red Blood Cells.感染在红细胞内阶段通过环状RNA调节宿主炎症反应。
ACS Infect Dis. 2025 Apr 11;11(4):1018-1029. doi: 10.1021/acsinfecdis.5c00037. Epub 2025 Mar 14.
5
CircGRB14 Inhibits Proliferation and Promotes Apoptosis of Granulosa Cells in Chicken Follicle Selection Through Sponging miR-12264-3p and miR-6660-3p.环状GRB14通过吸附miR-12264-3p和miR-6660-3p抑制鸡卵泡选择过程中颗粒细胞的增殖并促进其凋亡。
Int J Mol Sci. 2025 Feb 28;26(5):2214. doi: 10.3390/ijms26052214.
6
Screening of Regulatory mRNAs and miRNAs that Suppress Staphylococcus aureus Proliferation via Macrophage Ferroptosis.通过巨噬细胞铁死亡抑制金黄色葡萄球菌增殖的调控性mRNA和miRNA的筛选
Curr Microbiol. 2025 Feb 11;82(4):133. doi: 10.1007/s00284-025-04114-3.
7
Mechanisms and therapeutic implications of gene expression regulation by circRNA-protein interactions in cancer.环状RNA-蛋白质相互作用在癌症中调控基因表达的机制及治疗意义
Commun Biol. 2025 Jan 17;8(1):77. doi: 10.1038/s42003-024-07383-z.
8
Hantaan virus glycoprotein Gc induces NEDD4-dependent PTEN ubiquitination and degradation to escape the restriction of autophagosomes and facilitate viral propagation.汉坦病毒糖蛋白Gc诱导NEDD4依赖的PTEN泛素化和降解,以逃避自噬体的限制并促进病毒传播。
FASEB J. 2025 Jan 15;39(1):e70295. doi: 10.1096/fj.202401916R.
9
Circular RNAs in the pathogenesis of SARS-CoV-2: potential diagnostic biomarkers and therapeutic targets.环状RNA在SARS-CoV-2发病机制中的作用:潜在的诊断生物标志物和治疗靶点。
Funct Integr Genomics. 2025 Jan 2;25(1):4. doi: 10.1007/s10142-024-01509-6.
10
Characterizing Host microRNA: Virus Interactions of .宿主 microRNA: 病毒相互作用的特征化。
Viruses. 2024 Nov 7;16(11):1748. doi: 10.3390/v16111748.
Cytokine Storm Combined with Humoral Immune Response Defect in Fatal Hemorrhagic Fever with Renal Syndrome Case, Tatarstan, Russia.
俄罗斯鞑靼斯坦共和国致命性肾综合征出血热病例的细胞因子风暴合并体液免疫应答缺陷。
Viruses. 2019 Jul 2;11(7):601. doi: 10.3390/v11070601.
4
Mechanisms of Non-segmented Negative Sense RNA Viral Antagonism of Host RIG-I-Like Receptors.非节段负义 RNA 病毒拮抗宿主 RIG-I 样受体的机制。
J Mol Biol. 2019 Oct 4;431(21):4281-4289. doi: 10.1016/j.jmb.2019.06.002. Epub 2019 Jun 14.
5
Circular RNA hsa_circ_0068871 regulates FGFR3 expression and activates STAT3 by targeting miR-181a-5p to promote bladder cancer progression.环状 RNA hsa_circ_0068871 通过靶向 miR-181a-5p 调控 FGFR3 表达并激活 STAT3 促进膀胱癌进展。
J Exp Clin Cancer Res. 2019 Apr 18;38(1):169. doi: 10.1186/s13046-019-1136-9.
6
Clinical course of hantavirus-induced nephropathia epidemica in children compared to adults in Germany-analysis of 317 patients.儿童汉坦病毒相关性肾综合征出血热的临床病程与德国成年人的比较:317 例患者分析。
Pediatr Nephrol. 2019 Jul;34(7):1247-1252. doi: 10.1007/s00467-019-04215-9. Epub 2019 Mar 14.
7
Differential circRNA expression profiles in latent human cytomegalovirus infection and validation using clinical samples.潜伏性人巨细胞病毒感染中的差异环状 RNA 表达谱及临床样本验证。
Physiol Genomics. 2019 Feb 1;51(2):51-58. doi: 10.1152/physiolgenomics.00096.2018. Epub 2018 Dec 21.
8
Crosstalk in competing endogenous RNA networks reveals new circular RNAs involved in the pathogenesis of early HIV infection.竞争内源性 RNA 网络中的串扰揭示了新的环状 RNA,它们参与了早期 HIV 感染的发病机制。
J Transl Med. 2018 Nov 29;16(1):332. doi: 10.1186/s12967-018-1706-1.
9
Circular RNAs Act as miRNA Sponges.环状 RNAs 作为 miRNA 的海绵。
Adv Exp Med Biol. 2018;1087:67-79. doi: 10.1007/978-981-13-1426-1_6.
10
CircRNA circ-ITCH suppresses papillary thyroid cancer progression through miR-22-3p/CBL/β-catenin pathway.环状 RNA circ-ITCH 通过 miR-22-3p/CBL/β-连环蛋白通路抑制甲状腺乳头状癌细胞的进展。
Biochem Biophys Res Commun. 2018 Sep 26;504(1):283-288. doi: 10.1016/j.bbrc.2018.08.175. Epub 2018 Sep 4.