Gunasekaran Muthukumar, Mishra Rachana, Saha Progyaparamita, Morales David, Cheng Wen-Chih, Jayaraman Arun R, Hoffman Jessica R, Davidson Lauran, Chen Ling, Shah Aakash M, Bittle Gregory, Fu Xuebin, Tulshyan Antariksh, Abdullah Mohamed, Kingsbury Tami, Civin Curt, Yang Peixin, Davis Michael E, Bolli Roberto, Hare Joshua M, Sharma Sudhish, Kaushal Sunjay
Departments of Surgery and Pediatrics, Ann and Robert H. Lurie Children's Hospital of Chicago, Feinberg School of Medicine, Northwestern University, 225 E. Chicago Avenue, Chicago, IL 60611, USA.
Center for Stem Cell Biology and Regenerative Medicine, Department of Pediatrics, University of Maryland School of Medicine, Baltimore, MD 21201, USA.
iScience. 2022 Jun 22;25(8):104656. doi: 10.1016/j.isci.2022.104656. eCollection 2022 Aug 19.
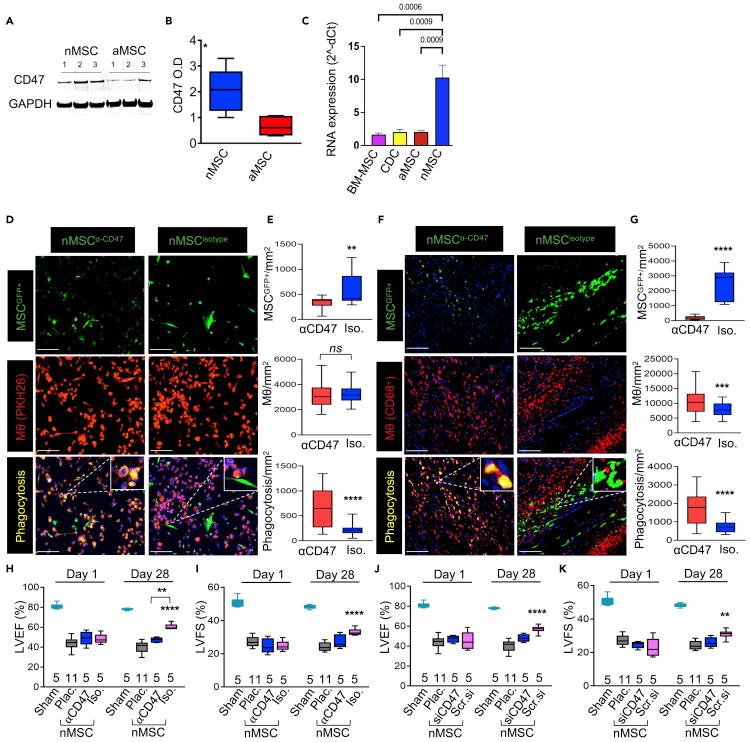
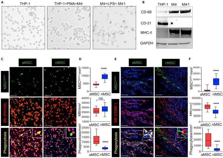
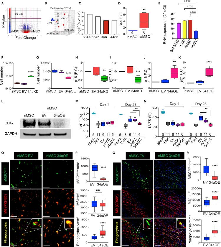
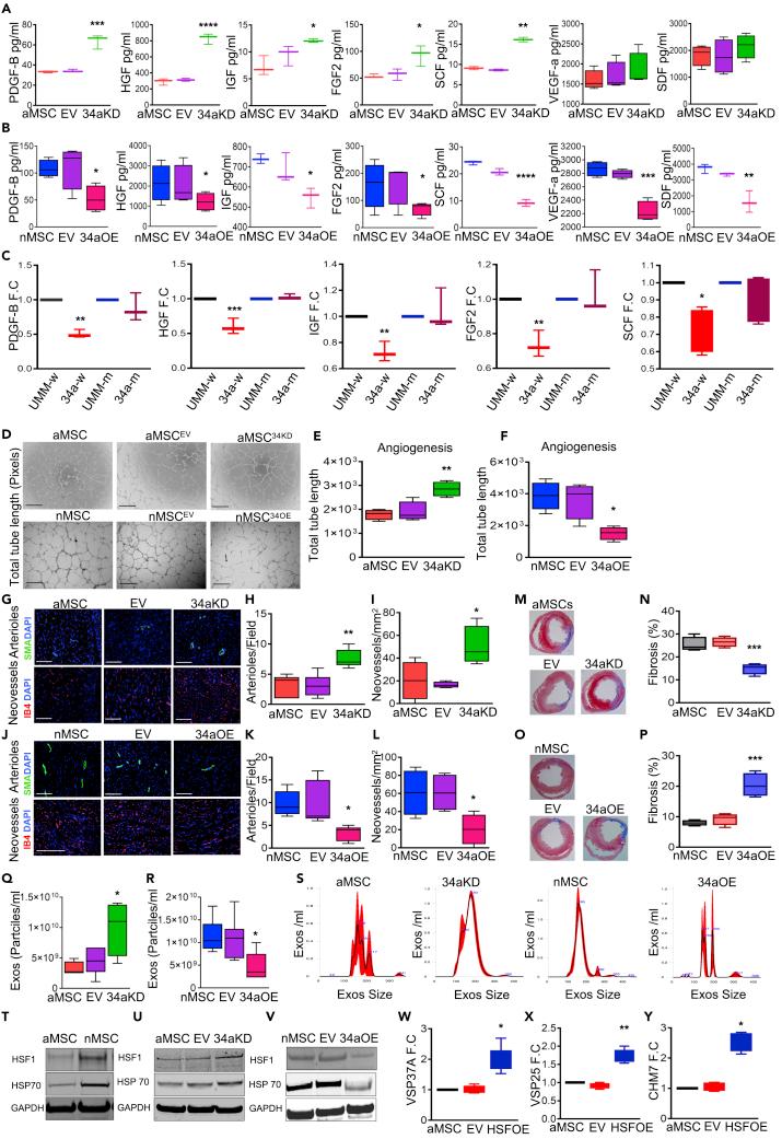
Successful cell therapy requires cells to resist the hostile ischemic myocardium, be retained to continue secreting cardioprotective growth factors/exosomes, and resist immunological host responses. Clinically relevant stem/progenitor cells in a rodent model of acute myocardial infarction (MI) demonstrated that neonatal cardiac mesenchymal stromal cells (nMSCs) provide the most robust cardiac functional recovery. Transplanted nMSCs significantly increased the number of tissue reparative macrophages and regulatory T-cells and decreased monocyte-derived inflammatory macrophages and neutrophils in the host myocardium. mRNA microarray and single-cell analyses combined with targeted depletion studies established CD47 in nMSCs as a key molecule responsible for cell retention in the myocardium through an antiphagocytic mechanism regulated by miR34a-5p. Gain and loss-of-function studies demonstrated that miR34a-5p also regulated the production of exosomes and cardioprotective paracrine factors in the nMSC secretome. In conclusion, miR34a-5p and CD47 play an important role in determining the composition of nMSCs' secretome and immune evasion, respectively.
成功的细胞治疗要求细胞能够抵抗缺血性心肌的恶劣环境,能够留存以持续分泌心脏保护生长因子/外泌体,并能抵抗宿主的免疫反应。在急性心肌梗死(MI)啮齿动物模型中,具有临床相关性的干细胞/祖细胞研究表明,新生心脏间充质基质细胞(nMSC)能带来最强劲的心脏功能恢复。移植的nMSC显著增加了宿主心肌中组织修复性巨噬细胞和调节性T细胞的数量,并减少了单核细胞来源的炎性巨噬细胞和中性粒细胞。mRNA微阵列和单细胞分析结合靶向缺失研究确定,nMSC中的CD47是通过miR34a-5p调控的抗吞噬机制使细胞留存于心肌中的关键分子。功能获得和丧失研究表明,miR34a-5p还调节nMSC分泌组中外泌体和心脏保护旁分泌因子的产生。总之,miR34a-5p和CD47分别在决定nMSC分泌组的组成和免疫逃逸中发挥重要作用。