Suppr超能文献

一种新型细胞焦亡相关基因特征的鉴定,该特征可指示皮肤黑色素瘤的疾病预后和治疗反应

Identification of a Novel Pyroptosis-Related Gene Signature Indicative of Disease Prognosis and Treatment Response in Skin Cutaneous Melanoma.

作者信息

Li An-An, Zhang Yu, Tong Wei-Lai, Chen Jiang-Wei, Huang Shan-Hu, Liu Jia-Ming, Liu Zhi-Li

机构信息

Department of Orthopedic Surgery, The First Affiliated Hospital of Nanchang University, Nanchang, People's Republic of China.

Medical Innovation Center, The First Affiliated Hospital of Nanchang University, Nanchang, People's Republic of China.

出版信息

Int J Gen Med. 2022 Jul 12;15:6145-6163. doi: 10.2147/IJGM.S367693. eCollection 2022.

Abstract

PURPOSE

Pyroptosis plays an important role in the occurrence and progression of many tumors; however, the specific mechanisms involved remain unknown. Here, we construct a pyroptosis-related gene signature that can be used to predict survival prognosis of skin cutaneous melanoma (SKCM) and provide guidance for clinical treatment.

METHODS

By integrating data from the two databases from the GTEx and TCGA, differentially expressed genes (DEGs) from normal tissues and skin cutaneous tumor tissues were identified. The main signaling pathways and function enrichment of these differential genes were determined. Univariate and multivariate COX regression analysis, and risk score analysis were used to construct a signature to assess its predictive value for overall survival. The mRNA expression of these five genes in melanoma cells was determined by quantitative polymerase chain reaction (qPCR). The pRRophetic algorithm was used to estimate the half-maximal inhibitory concentration (IC50) of chemotherapy drugs in SKCM patients. The expression of multiple immune checkpoint genes also was evaluated.

RESULTS

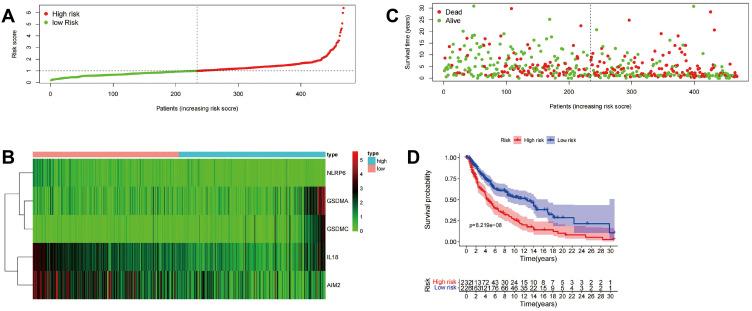
Sixteen DEGs associated with pyroptosis in SKCM and normal skin tissues were identified. Of these, 12 pyroptosis-related DEGs were associated with the prognosis of SKCM. A five-gene signature (GSDMA, GSDMC, IL-18, NLRP6, and AIM2) model was constructed. Patients were divided into high-risk and low-risk groups using the risk scores. Of these, the high-risk group had a worse survival prognosis. There are significant differences in the predicted sensitivity of the high-risk and low-risk groups to chemotherapeutic drugs. In addition, compared with the high-risk group, the low-risk group showed higher expression of PD-1, PDL-1, CTLA-4, LAG-3, and VSIR.

CONCLUSION

In this study, we constructed a novel prognostic pyroptosis-related gene-signature for SKCM. These genes showed good predictive value for patient prognosis and could provide guidance for better treatment of SKCM patients.

摘要

目的

细胞焦亡在多种肿瘤的发生发展中起重要作用;然而,其具体机制尚不清楚。在此,我们构建了一种与细胞焦亡相关的基因特征,可用于预测皮肤黑色素瘤(SKCM)的生存预后,并为临床治疗提供指导。

方法

通过整合来自GTEx和TCGA两个数据库的数据,鉴定正常组织和皮肤肿瘤组织中的差异表达基因(DEG)。确定这些差异基因的主要信号通路和功能富集情况。采用单因素和多因素COX回归分析以及风险评分分析构建特征,以评估其对总生存的预测价值。通过定量聚合酶链反应(qPCR)测定黑色素瘤细胞中这五个基因的mRNA表达。使用pRRophetic算法估计SKCM患者化疗药物的半数最大抑制浓度(IC50)。还评估了多个免疫检查点基因的表达。

结果

在SKCM和正常皮肤组织中鉴定出16个与细胞焦亡相关的DEG。其中,12个与细胞焦亡相关的DEG与SKCM的预后相关。构建了一个五基因特征(GSDMA、GSDMC、IL-18、NLRP6和AIM2)模型。根据风险评分将患者分为高风险组和低风险组。其中,高风险组的生存预后较差。高风险组和低风险组对化疗药物的预测敏感性存在显著差异。此外,与高风险组相比,低风险组的PD-1、PDL-1、CTLA-4、LAG-3和VSIR表达更高。

结论

在本研究中,我们为SKCM构建了一种新的与细胞焦亡相关的预后基因特征。这些基因对患者预后具有良好的预测价值,可为更好地治疗SKCM患者提供指导。

https://cdn.ncbi.nlm.nih.gov/pmc/blobs/1dde/9288220/6c87e7413a45/IJGM-15-6145-g0001.jpg

文献检索

告别复杂PubMed语法,用中文像聊天一样搜索,搜遍4000万医学文献。AI智能推荐,让科研检索更轻松。

立即免费搜索

文件翻译

保留排版,准确专业,支持PDF/Word/PPT等文件格式,支持 12+语言互译。

免费翻译文档

深度研究

AI帮你快速写综述,25分钟生成高质量综述,智能提取关键信息,辅助科研写作。

立即免费体验