• 文献检索
  • 文档翻译
  • 深度研究
  • 学术资讯
  • Suppr Zotero 插件Zotero 插件
  • 邀请有礼
  • 套餐&价格
  • 历史记录
应用&插件
Suppr Zotero 插件Zotero 插件浏览器插件Mac 客户端Windows 客户端微信小程序
定价
高级版会员购买积分包购买API积分包
服务
文献检索文档翻译深度研究API 文档MCP 服务
关于我们
关于 Suppr公司介绍联系我们用户协议隐私条款
关注我们

Suppr 超能文献

核心技术专利:CN118964589B侵权必究
粤ICP备2023148730 号-1Suppr @ 2026

文献检索

告别复杂PubMed语法,用中文像聊天一样搜索,搜遍4000万医学文献。AI智能推荐,让科研检索更轻松。

立即免费搜索

文件翻译

保留排版,准确专业,支持PDF/Word/PPT等文件格式,支持 12+语言互译。

免费翻译文档

深度研究

AI帮你快速写综述,25分钟生成高质量综述,智能提取关键信息,辅助科研写作。

立即免费体验

肿瘤微环境中细胞焦亡的多组学特征及其在转移性黑色素瘤中的治疗相关性

Multiomics characterization of pyroptosis in the tumor microenvironment and therapeutic relevance in metastatic melanoma.

机构信息

The Department of Dermatology, Xiangya Hospital, Central South University, Changsha, China.

Hunan Key Laboratory of Skin Cancer and Psoriasis, Hunan Engineering Research Center of Skin Health and Disease, Xiangya Hospital, Changsha, China.

出版信息

BMC Med. 2024 Jan 17;22(1):24. doi: 10.1186/s12916-023-03175-0.

DOI:10.1186/s12916-023-03175-0
PMID:38229080
原文链接:https://pmc.ncbi.nlm.nih.gov/articles/PMC10792919/
Abstract

BACKGROUND

Pyroptosis, mediated by gasdermins with the release of multiple inflammatory cytokines, has emerged as playing an important role in targeted therapy and immunotherapy due to its effectiveness at inhibiting tumor growth. Melanoma is one of the most commonly used models for immunotherapy development, though an inadequate immune response can occur. Moreover, the development of pyroptosis-related therapy and combinations with other therapeutic strategies is limited due to insufficient understanding of the role of pyroptosis in the context of different tumor immune microenvironments (TMEs).

METHODS

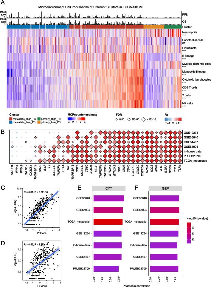
Here, we present a computational model (pyroptosis-related gene score, PScore) to assess the pyroptosis status. We applied PScore to 1388 melanoma samples in our in-house cohort and eight other publicly available independent cohorts and then calculated its prognostic power of and potential as a predictive marker of immunotherapy efficacy. Furthermore, we performed association analysis for PScore and the characteristics of the TME by using bulk, single-cell, and spatial transcriptomics and assessed the association of PScore with mutation status, which contributes to targeted therapy.

RESULTS

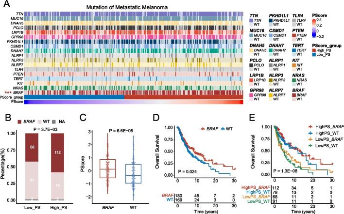
Pyroptosis-related genes (PRGs) showed distinct expression patterns and prognostic predictive ability in melanoma. Most PRGs were associated with better survival in metastatic melanoma. Our PScore model based on genes associated with prognosis exhibits robust performance in survival prediction in multiple metastatic melanoma cohorts. We also found PScore to be associated with BRAF mutation and correlate positively with multiple molecular signatures, such as KRAS signaling and the IFN gamma response pathway. Based on our data, melanoma with an immune-enriched TME had a higher PScore than melanoma with an immune-depleted or fibrotic TME. Additionally, monocytes had the highest PScore and malignant cells and fibroblasts the lowest PScore based on single-cell and spatial transcriptome analyses. Finally, a higher PScore was associated with better therapeutic efficacy of immune checkpoint blockade, suggesting the potential of pyroptosis to serve as a marker of immunotherapy response.

CONCLUSIONS

Collectively, our findings indicate that pyroptosis is a prognostic factor and is associated with the immune response in metastatic melanoma, as based on multiomics data. Our results provide a theoretical basis for drug combination and reveal potential immunotherapy response markers.

摘要

背景

细胞焦亡是由gasdermins 介导的,通过释放多种炎症细胞因子发挥作用,由于其有效抑制肿瘤生长的作用,在靶向治疗和免疫治疗中发挥着重要作用。黑色素瘤是免疫治疗发展最常用的模型之一,但可能会出现免疫反应不足的情况。此外,由于对不同肿瘤免疫微环境(TME)中细胞焦亡作用的理解不足,限制了与细胞焦亡相关的治疗方法的发展和与其他治疗策略的结合。

方法

在这里,我们提出了一种计算模型(细胞焦亡相关基因评分,PScore)来评估细胞焦亡状态。我们将 PScore 应用于我们内部队列的 1388 个黑色素瘤样本和另外八个公开的独立队列中,然后计算其预后能力和作为免疫治疗疗效预测标志物的潜力。此外,我们通过使用批量、单细胞和空间转录组学进行了 PScore 与 TME 特征的关联分析,并评估了 PScore 与突变状态的关联,这有助于靶向治疗。

结果

细胞焦亡相关基因(PRGs)在黑色素瘤中表现出不同的表达模式和预后预测能力。大多数 PRGs 与转移性黑色素瘤的更好生存相关。我们基于与预后相关的基因的 PScore 模型在多个转移性黑色素瘤队列中具有稳健的生存预测性能。我们还发现 PScore 与 BRAF 突变相关,并与多个分子特征(如 KRAS 信号通路和 IFNγ 反应途径)呈正相关。根据我们的数据,免疫富集的 TME 中的黑色素瘤比免疫耗竭或纤维化的 TME 中的黑色素瘤具有更高的 PScore。此外,基于单细胞和空间转录组分析,单核细胞的 PScore 最高,恶性细胞和成纤维细胞的 PScore 最低。最后,较高的 PScore 与免疫检查点阻断治疗的更好疗效相关,表明细胞焦亡作为免疫治疗反应的标志物的潜力。

结论

总之,我们的研究结果表明,基于多组学数据,细胞焦亡是转移性黑色素瘤的预后因素,并与免疫反应相关。我们的结果为药物联合提供了理论依据,并揭示了潜在的免疫治疗反应标志物。

https://cdn.ncbi.nlm.nih.gov/pmc/blobs/4f89/10792919/7140f44f538d/12916_2023_3175_Fig6_HTML.jpg
https://cdn.ncbi.nlm.nih.gov/pmc/blobs/4f89/10792919/b8e2f113dd24/12916_2023_3175_Fig1_HTML.jpg
https://cdn.ncbi.nlm.nih.gov/pmc/blobs/4f89/10792919/9ef5aeae9239/12916_2023_3175_Fig2_HTML.jpg
https://cdn.ncbi.nlm.nih.gov/pmc/blobs/4f89/10792919/a640f69ea83d/12916_2023_3175_Fig3_HTML.jpg
https://cdn.ncbi.nlm.nih.gov/pmc/blobs/4f89/10792919/aabb3838932d/12916_2023_3175_Fig4_HTML.jpg
https://cdn.ncbi.nlm.nih.gov/pmc/blobs/4f89/10792919/88ba9cd63b08/12916_2023_3175_Fig5_HTML.jpg
https://cdn.ncbi.nlm.nih.gov/pmc/blobs/4f89/10792919/7140f44f538d/12916_2023_3175_Fig6_HTML.jpg
https://cdn.ncbi.nlm.nih.gov/pmc/blobs/4f89/10792919/b8e2f113dd24/12916_2023_3175_Fig1_HTML.jpg
https://cdn.ncbi.nlm.nih.gov/pmc/blobs/4f89/10792919/9ef5aeae9239/12916_2023_3175_Fig2_HTML.jpg
https://cdn.ncbi.nlm.nih.gov/pmc/blobs/4f89/10792919/a640f69ea83d/12916_2023_3175_Fig3_HTML.jpg
https://cdn.ncbi.nlm.nih.gov/pmc/blobs/4f89/10792919/aabb3838932d/12916_2023_3175_Fig4_HTML.jpg
https://cdn.ncbi.nlm.nih.gov/pmc/blobs/4f89/10792919/88ba9cd63b08/12916_2023_3175_Fig5_HTML.jpg
https://cdn.ncbi.nlm.nih.gov/pmc/blobs/4f89/10792919/7140f44f538d/12916_2023_3175_Fig6_HTML.jpg

相似文献

1
Multiomics characterization of pyroptosis in the tumor microenvironment and therapeutic relevance in metastatic melanoma.肿瘤微环境中细胞焦亡的多组学特征及其在转移性黑色素瘤中的治疗相关性
BMC Med. 2024 Jan 17;22(1):24. doi: 10.1186/s12916-023-03175-0.
2
Pyroptosis-related gene mediated modification patterns and immune cell infiltration landscapes in cutaneous melanoma to aid immunotherapy.焦亡相关基因介导的修饰模式和皮肤黑色素瘤中的免疫细胞浸润图谱,以辅助免疫治疗。
Aging (Albany NY). 2021 Nov 9;13(21):24379-24401. doi: 10.18632/aging.203687.
3
Comprehensive genomic signature of pyroptosis-related genes and relevant characterization in hepatocellular carcinoma.焦亡相关基因的综合基因组特征及其在肝细胞癌中的相关特征。
PeerJ. 2023 Jan 12;11:e14691. doi: 10.7717/peerj.14691. eCollection 2023.
4
Two Pyroptosis-Related Subtypes with Distinct Immune Microenvironment Characteristics and a Novel Signature for Predicting Immunotherapy Response and Prognosis in Uveal Melanoma.两种与 pyroptosis 相关的亚型,具有不同的免疫微环境特征和一个新的特征,可以预测葡萄膜黑色素瘤的免疫治疗反应和预后。
Curr Eye Res. 2022 Jun;47(6):930-943. doi: 10.1080/02713683.2022.2048396. Epub 2022 Mar 29.
5
Integrated multiomics revealed adenosine signaling predict immunotherapy response and regulate tumor ecosystem of melanoma.整合多组学揭示了腺苷信号预测黑色素瘤免疫治疗反应和调节肿瘤生态系统。
Hum Genomics. 2024 Sep 15;18(1):101. doi: 10.1186/s40246-024-00651-3.
6
Identification of a pyroptosis-based model for predicting clinical outcomes from immunotherapy in patients with metastatic melanoma.基于细胞焦亡的模型鉴定,用于预测转移性黑色素瘤患者免疫治疗的临床结局。
Cancer Med. 2023 Feb;12(4):4921-4937. doi: 10.1002/cam4.5178. Epub 2022 Sep 23.
7
Correlations between the modification patterns mediated by pyroptosis-related genes, tumor microenvironment, and immunotherapy in soft tissue sarcoma.焦亡相关基因介导的修饰模式与软组织肉瘤肿瘤微环境和免疫治疗的相关性。
Medicine (Baltimore). 2024 May 17;103(20):e38173. doi: 10.1097/MD.0000000000038173.
8
Pyroptosis-related prognosis model, immunocyte infiltration characterization, and competing endogenous RNA network of glioblastoma.胶质母细胞瘤中与细胞焦亡相关的预后模型、免疫细胞浸润特征和竞争内源性 RNA 网络。
BMC Cancer. 2022 Jun 3;22(1):611. doi: 10.1186/s12885-022-09706-x.
9
Pyroptosis patterns of colon cancer could aid to estimate prognosis, microenvironment and immunotherapy: evidence from multi-omics analysis.结肠癌的细胞焦亡模式有助于评估预后、微环境和免疫治疗:来自多组学分析的证据。
Aging (Albany NY). 2022 Sep 23;14(18):7547-7567. doi: 10.18632/aging.204302.
10
Tumor Immune Microenvironment Characterization Identifies Prognosis and Immunotherapy-Related Gene Signatures in Melanoma.肿瘤免疫微环境特征分析鉴定黑色素瘤的预后和免疫治疗相关基因特征。
Front Immunol. 2021 May 6;12:663495. doi: 10.3389/fimmu.2021.663495. eCollection 2021.

引用本文的文献

1
Inhibition of STING-induced mitochondrial Drp1/N-GSDMD-mediated MtDNA release alleviates Sepsis-induced lung injury.抑制STING诱导的线粒体Drp1/N-GSDMD介导的线粒体DNA释放可减轻脓毒症诱导的肺损伤。
Cell Mol Life Sci. 2025 Aug 8;82(1):305. doi: 10.1007/s00018-025-05774-x.
2
Spatial omics technology potentially promotes the progress of tumor immunotherapy.空间组学技术有可能推动肿瘤免疫治疗的进展。
Br J Cancer. 2025 Jun 2. doi: 10.1038/s41416-025-03075-5.
3
Development and validation of an immune signature-based risk model for prognostic assessment in melanoma.

本文引用的文献

1
Cell death, therapeutics, and the immune response in cancer.细胞死亡、治疗学与癌症中的免疫反应。
Trends Cancer. 2023 May;9(5):381-396. doi: 10.1016/j.trecan.2023.02.001. Epub 2023 Feb 24.
2
Identification of Pyroptosis-Relevant Signature in Tumor Immune Microenvironment and Prognosis in Skin Cutaneous Melanoma Using Network Analysis.利用网络分析鉴定皮肤黑色素瘤肿瘤免疫微环境中与焦亡相关的特征及预后
Stem Cells Int. 2023 Feb 8;2023:3827999. doi: 10.1155/2023/3827999. eCollection 2023.
3
The Therapeutic Potential of Pyroptosis in Melanoma.
基于免疫特征的黑色素瘤预后评估风险模型的开发与验证
Sci Rep. 2025 Mar 17;15(1):9117. doi: 10.1038/s41598-025-90917-0.
4
Leveraging Single-Cell Multi-Omics to Decode Tumor Microenvironment Diversity and Therapeutic Resistance.利用单细胞多组学技术解码肿瘤微环境的多样性和治疗抗性。
Pharmaceuticals (Basel). 2025 Jan 10;18(1):75. doi: 10.3390/ph18010075.
5
Metabolic Inhibition Induces Pyroptosis in Uveal Melanoma.代谢抑制诱导葡萄膜黑色素瘤发生细胞焦亡。
Mol Cancer Res. 2025 Apr 1;23(4):350-362. doi: 10.1158/1541-7786.MCR-24-0508.
6
Crosstalk of pyroptosis and cytokine in the tumor microenvironment: from mechanisms to clinical implication.焦亡与肿瘤微环境中细胞因子的串扰:从机制到临床意义。
Mol Cancer. 2024 Nov 30;23(1):268. doi: 10.1186/s12943-024-02183-9.
7
Characterization of cuproptosis signature in clear cell renal cell carcinoma by single cell and spatial transcriptome analysis.通过单细胞和空间转录组分析对透明细胞肾细胞癌中的铜死亡特征进行表征
Discov Oncol. 2024 Jul 24;15(1):300. doi: 10.1007/s12672-024-01162-2.
焦亡在黑色素瘤中的治疗潜力。
Int J Mol Sci. 2023 Jan 9;24(2):1285. doi: 10.3390/ijms24021285.
4
Identification of a pyroptosis-based model for predicting clinical outcomes from immunotherapy in patients with metastatic melanoma.基于细胞焦亡的模型鉴定,用于预测转移性黑色素瘤患者免疫治疗的临床结局。
Cancer Med. 2023 Feb;12(4):4921-4937. doi: 10.1002/cam4.5178. Epub 2022 Sep 23.
5
Identification of a predictive gene signature related to pyroptosis for the prognosis of cutaneous melanoma.鉴定与细胞焦亡相关的预测基因特征,用于预测皮肤黑色素瘤的预后。
Medicine (Baltimore). 2022 Sep 9;101(36):e30564. doi: 10.1097/MD.0000000000030564.
6
Pyroptosis correlates with tumor immunity and prognosis.细胞焦亡与肿瘤免疫及预后相关。
Commun Biol. 2022 Sep 6;5(1):917. doi: 10.1038/s42003-022-03806-x.
7
Multi-omics characterization and therapeutic liability of ferroptosis in melanoma.黑色素瘤中铁死亡的多组学特征及治疗责任
Signal Transduct Target Ther. 2022 Aug 10;7(1):268. doi: 10.1038/s41392-022-01067-y.
8
Identification of a Novel Pyroptosis-Related Gene Signature Indicative of Disease Prognosis and Treatment Response in Skin Cutaneous Melanoma.一种新型细胞焦亡相关基因特征的鉴定,该特征可指示皮肤黑色素瘤的疾病预后和治疗反应
Int J Gen Med. 2022 Jul 12;15:6145-6163. doi: 10.2147/IJGM.S367693. eCollection 2022.
9
A Genome-Wide Screen Identifies PDPK1 as a Target to Enhance the Efficacy of MEK1/2 Inhibitors in NRAS Mutant Melanoma.全基因组筛选鉴定出 PDPK1 是增强 MEK1/2 抑制剂在NRAS 突变型黑色素瘤中的疗效的靶点。
Cancer Res. 2022 Jul 18;82(14):2625-2639. doi: 10.1158/0008-5472.CAN-21-3217.
10
NLRP3 and pyroptosis blockers for treating inflammatory diseases.NLRP3 和焦亡抑制剂治疗炎症性疾病。
Trends Pharmacol Sci. 2022 Aug;43(8):653-668. doi: 10.1016/j.tips.2022.04.003. Epub 2022 May 3.