Suppr超能文献

一种新的改造项目评标方法:基于未确知测度理论和熵权。

A new method of bid evaluation for renovation projects: Based on unascertained measure theory and entropy weight.

机构信息

School of Civil Engineering, Xi'an University of Architecture and Technology, Xi'an, Shaanxi, China.

School of Architecture and Urban Planning, Beijing University of Civil Engineering and Architecture, Beijing, China.

出版信息

PLoS One. 2022 Jul 21;17(7):e0271534. doi: 10.1371/journal.pone.0271534. eCollection 2022.

Abstract

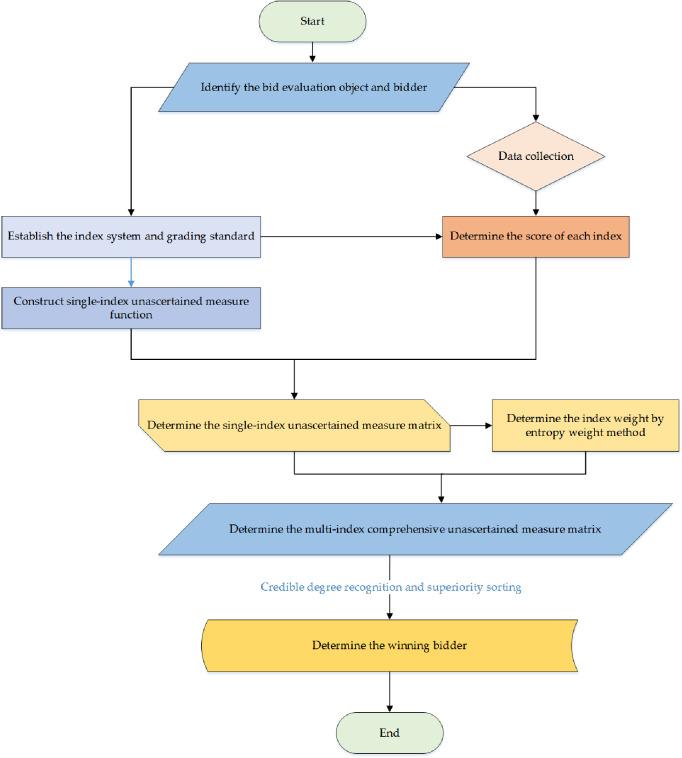
To determine the winning bidder of renovation projects scientifically and reasonably, this paper constructs a bid evaluation model for renovation projects based on unascertained measure theory and the entropy weight method. According to the classification criteria of each index, a single-index unascertained measure function is constructed, and the unascertained measure of each index is calculated. The index weight is determined by the entropy weight method, the bid evaluation grade is determined by credible degree recognition criteria, superiority ranking is carried out, and the optimal result is obtained. Finally, an actual case study is used to verify the validity and practicability of the model. This case study shows that the model is an organic combination of the entropy weight method and unascertained measure theory and can provide a new idea for bid evaluation of renovation projects.

摘要

为了科学合理地确定装修改造工程的中标者,本文构建了一个基于未确知测度理论和熵权法的装修改造工程投标评价模型。根据各指标的分类标准,构建单指标未确知测度函数,并计算各指标的未确知测度。采用熵权法确定指标权重,可信度识别准则确定投标评价等级,进行优劣排序,得出最优结果。最后,通过实例验证了模型的有效性和实用性。实例研究表明,该模型是熵权法和未确知测度理论的有机结合,可为装修改造工程投标评价提供新的思路。

https://cdn.ncbi.nlm.nih.gov/pmc/blobs/6cbb/9302765/5b96c831ee9d/pone.0271534.g001.jpg

文献检索

告别复杂PubMed语法,用中文像聊天一样搜索,搜遍4000万医学文献。AI智能推荐,让科研检索更轻松。

立即免费搜索

文件翻译

保留排版,准确专业,支持PDF/Word/PPT等文件格式,支持 12+语言互译。

免费翻译文档

深度研究

AI帮你快速写综述,25分钟生成高质量综述,智能提取关键信息,辅助科研写作。

立即免费体验