Suppr超能文献

基因共表达连接预测了假丝酵母中高离子液体耐受性的潜在基因靶标。

Gene Coexpression Connectivity Predicts Gene Targets Underlying High Ionic-Liquid Tolerance in Yarrowia lipolytica.

机构信息

Department of Chemical and Biomolecular Engineering, University of Tennessee, Knoxville, Tennessee, USA.

出版信息

mSystems. 2022 Aug 30;7(4):e0034822. doi: 10.1128/msystems.00348-22. Epub 2022 Jul 12.

Abstract

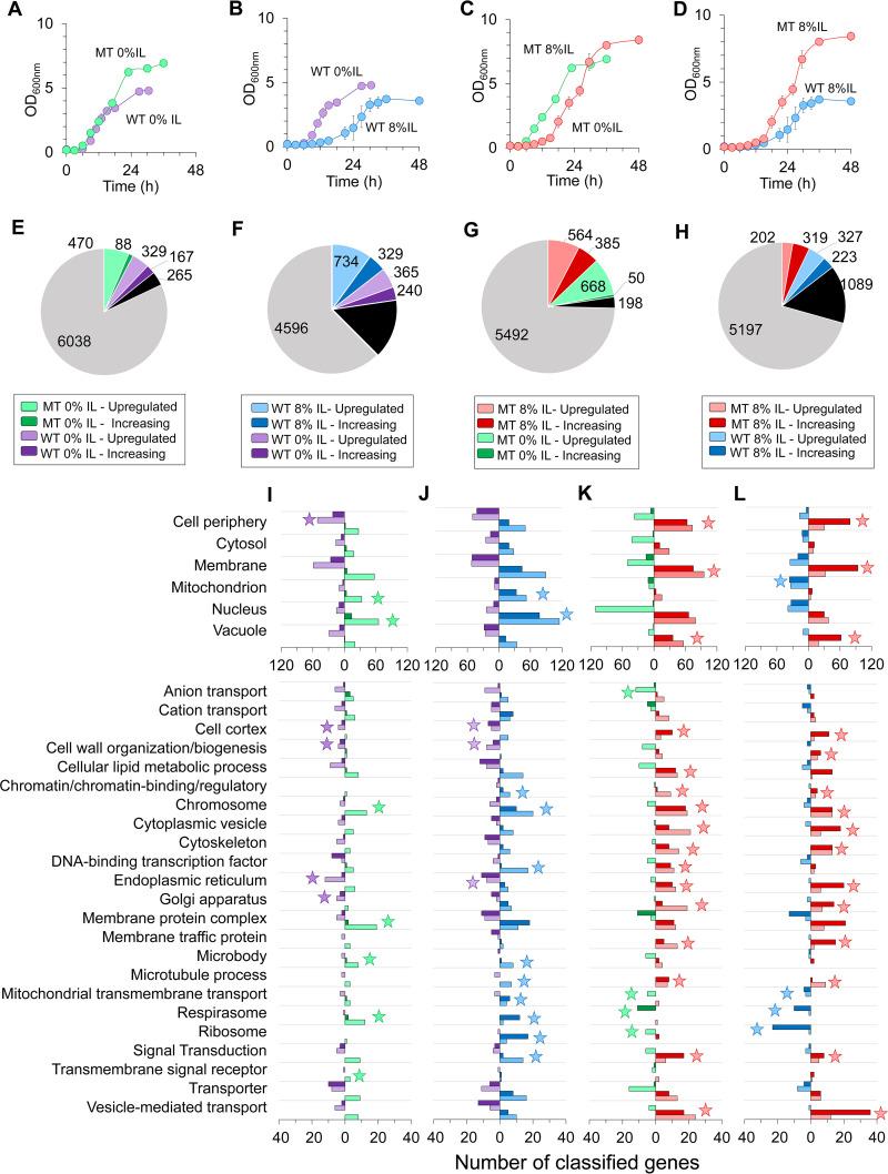
Microbial tolerance to organic solvents such as ionic liquids (ILs) is a robust phenotype beneficial for novel biotransformation. While most microbes become inhibited in 1% to 5% (vol/vol) IL (e.g., 1-ethyl-3-methylimidazolium acetate), we engineered a robust Yarrowia lipolytica strain (YlCW001) that tolerates a record high of 18% (vol/vol) IL via adaptive laboratory evolution. Yet, genotypes conferring high IL tolerance in YlCW001 remain to be discovered. In this study, we shed light on the underlying cellular processes that enable robust Y. lipolytica to thrive in inhibitory ILs. By using dynamic transcriptome sequencing (RNA-Seq) data, we introduced Gene Coexpression Connectivity (GeCCo) as a metric to discover genotypes conferring desirable phenotypes that might not be found by the conventional differential expression (DE) approaches. GeCCo selects genes based on their number of coexpressed genes in a subnetwork of upregulated genes by the target phenotype. We experimentally validated GeCCo by reverse engineering a high-IL-tolerance phenotype in wild-type Y. lipolytica. We found that gene targets selected by both DE and GeCCo exhibited the best statistical chance at increasing IL tolerance when individually overexpressed. Remarkably, the best combination of dual-overexpression genes was genes selected by GeCCo alone. This nonintuitive combination of genes, BRN1 and OYE2, is involved in guiding/regulating mitotic cell division, chromatin segregation/condensation, microtubule and cytoskeletal organization, and Golgi vesicle transport. Cellular robustness to cope with stressors is an important phenotype. Y. lipolytica is an industrial robust oleaginous yeast that has recently been discovered to tolerate record high concentrations of ILs, beneficial for novel biotransformation in organic solvents. However, genotypes that link to IL tolerance in Y. lipolytica are largely unknown. Due to the complex IL-tolerant phenotype, conventional gene discovery and validation based on differential gene expression approaches are time-consuming due to a large search space and might encounter a high false-discovery rate. Here, using the developed Gene Coexpression Connectivity (GeCCo) method, we identified and validated a subset of most promising gene targets conferring the IL-tolerant phenotypes and shed light on their potential mechanisms. We anticipate GeCCo being a useful method to discover the genotype-to-phenotype link.

摘要

微生物对有机溶剂(如离子液体(ILs))的耐受性是一种有益的新生物转化的稳健表型。虽然大多数微生物在 1%到 5%(体积/体积)的 IL(例如 1-乙基-3-甲基咪唑鎓乙酸盐)中受到抑制,但我们通过适应性实验室进化工程设计了一种能够耐受高达 18%(体积/体积)IL 的稳健解脂耶氏酵母菌株(YlCW001)。然而,赋予 YlCW001 高 IL 耐受性的基因型仍有待发现。在这项研究中,我们揭示了使稳健的解脂耶氏酵母在抑制性 IL 中茁壮成长的潜在细胞过程。通过使用动态转录组测序(RNA-Seq)数据,我们引入了基因共表达连通性(GeCCo)作为一种度量标准,以发现可能无法通过传统差异表达(DE)方法找到的赋予理想表型的基因型。GeCCo 根据目标表型上调基因子网络中与其共表达基因的数量来选择基因。我们通过反向工程野生型解脂耶氏酵母中的高 IL 耐受性表型来实验验证 GeCCo。我们发现,通过 DE 和 GeCCo 选择的基因靶点在单独过表达时,增加 IL 耐受性的最佳统计机会。值得注意的是,双重过表达基因的最佳组合是 GeCCo 单独选择的基因。这种非直观的基因组合 BRN1 和 OYE2 参与指导/调节有丝分裂细胞分裂、染色质分离/浓缩、微管和细胞骨架组织以及高尔基体囊泡运输。应对应激的细胞稳健性是一个重要的表型。解脂耶氏酵母是一种工业上强壮的产油酵母,最近发现它能够耐受创纪录的高浓度 IL,这有利于在有机溶剂中的新型生物转化。然而,与解脂耶氏酵母中 IL 耐受性相关的基因型在很大程度上尚不清楚。由于复杂的 IL 耐受表型,基于差异基因表达的传统基因发现和验证方法由于搜索空间大且可能遇到高假阳性率而耗时。在这里,我们使用开发的基因共表达连通性(GeCCo)方法,鉴定和验证了一组最有前途的赋予 IL 耐受性表型的基因靶点,并揭示了它们的潜在机制。我们预计 GeCCo 将成为发现基因型与表型之间联系的有用方法。

https://cdn.ncbi.nlm.nih.gov/pmc/blobs/9c18/9426553/396d9db22edb/msystems.00348-22-f001.jpg

文献AI研究员

20分钟写一篇综述,助力文献阅读效率提升50倍。

立即体验

用中文搜PubMed

大模型驱动的PubMed中文搜索引擎

马上搜索

文档翻译

学术文献翻译模型,支持多种主流文档格式。

立即体验