• 文献检索
  • 文档翻译
  • 深度研究
  • 学术资讯
  • Suppr Zotero 插件Zotero 插件
  • 邀请有礼
  • 套餐&价格
  • 历史记录
应用&插件
Suppr Zotero 插件Zotero 插件浏览器插件Mac 客户端Windows 客户端微信小程序
定价
高级版会员购买积分包购买API积分包
服务
文献检索文档翻译深度研究API 文档MCP 服务
关于我们
关于 Suppr公司介绍联系我们用户协议隐私条款
关注我们

Suppr 超能文献

核心技术专利:CN118964589B侵权必究
粤ICP备2023148730 号-1Suppr @ 2026

文献检索

告别复杂PubMed语法,用中文像聊天一样搜索,搜遍4000万医学文献。AI智能推荐,让科研检索更轻松。

立即免费搜索

文件翻译

保留排版,准确专业,支持PDF/Word/PPT等文件格式,支持 12+语言互译。

免费翻译文档

深度研究

AI帮你快速写综述,25分钟生成高质量综述,智能提取关键信息,辅助科研写作。

立即免费体验

对甘蔗野生种糖转运蛋白 SWEET13c 的转录调控的功能表征和分析。

Functional characterization and analysis of transcriptional regulation of sugar transporter SWEET13c in sugarcane Saccharum spontaneum.

机构信息

State Key Laboratory for Conservation and Utilization of Subtropical Agro-Bioresources & Guangxi Key Laboratory of Sugarcane Biology, Guangxi University, Nanning, 530004, China.

Center for Genomics and Biotechnology, Haixia Institute of Science and Technology, Fujian Provincial Key Laboratory of Haixia Applied Plant Systems Biology, College of Life Sciences, National Engineering Research Center for Sugarcane, Fujian Agriculture and Forestry University, Fuzhou, 350002, China.

出版信息

BMC Plant Biol. 2022 Jul 22;22(1):363. doi: 10.1186/s12870-022-03749-9.

DOI:10.1186/s12870-022-03749-9
PMID:35869432
原文链接:https://pmc.ncbi.nlm.nih.gov/articles/PMC9308298/
Abstract

BACKGROUND

Sugarcane is an important crop for sugar production worldwide. The Sugars Will Eventually be Exported Transporters (SWEETs) are a group of sugar transporters recently identified in sugarcane. In Saccharum spontaneum, SsSWEET13c played a role in the sucrose transportation from the source to the sink tissues, which was found to be mainly active in the mature leaf. However, the function and regulation of SWEETs in sugarcane remain elusive despite extensive studies performed on sugar metabolism.

RESULTS

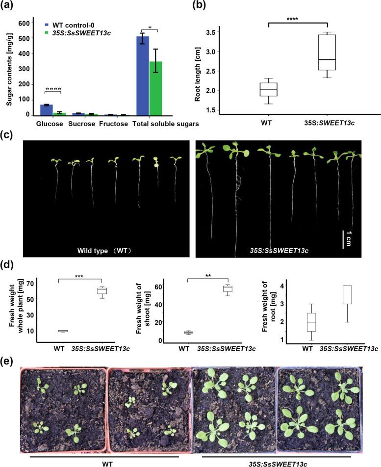
In this study, we showed that SsSWEET13c is a member of SWEET gene family in S. spontaneum, constituting highest circadian rhythm-dependent expression. It is a functional gene that facilitates plant root elongation and increase fresh weight of Arabidopsis thaliana, when overexpressed. Furthermore, yeast one-hybrid assays indicate that 20 potential transcription factors (TFs) could bind to the SsSWEET13c promoter in S. spontaneum. We combined transcriptome data from developmental gradient leaf with distinct times during circadian cycles and stems/leaves at different growth stages. We have uncovered that 14 out of 20 TFs exhibited positive/negative gene expression patterns relative to SsSWEET13c. In the source tissues, SsSWEET13c was mainly positively regulated by SsbHLH34, SsTFIIIA-a, SsMYR2, SsRAP2.4 and SsbHLH035, while negatively regulated by SsABS5, SsTFIIIA-b and SsERF4. During the circadian rhythm, it was noticed that SsSWEET13c was more active in the morning than in the afternoon. It was likely due to the high level of sugar accumulation at night, which was negatively regulated by SsbZIP44, and positively regulated by SsbHLH34. Furthermore, in the sink tissues, SsSWEET13c was also active for sugar accumulation, which was positively regulated by SsbZIP44, SsTFIIIA-b, SsbHLH34 and SsTFIIIA-a, and negatively regulated by SsERF4, SsHB36, SsDEL1 and SsABS5. Our results were further supported by one-to-one yeast hybridization assay which verified that 12 potential TFs could bind to the promoter of SsSWEET13c.

CONCLUSIONS

A module of the regulatory network was proposed for the SsSWEET13c in the developmental gradient of leaf and circadian rhythm in S. spontaneum. These results provide a novel understanding of the function and regulation of SWEET13c during the sugar transport and biomass production in S. spontaneum.

摘要

背景

甘蔗是全球制糖的重要作物。新近在甘蔗中鉴定出的糖将最终被输出载体(Sugars Will Eventually be Exported Transporters,SWEETs)是一组糖转运蛋白。在甜高粱中,SsSWEET13c 参与了蔗糖从源到汇组织的运输,其主要在成熟叶片中活性较高。然而,尽管对糖代谢进行了广泛的研究,但 SWEETs 在甘蔗中的功能和调控仍不清楚。

结果

本研究表明,SsSWEET13c 是甜高粱 SWEET 基因家族的成员,构成了最高的昼夜节律依赖性表达。它是一个功能基因,当过量表达时,可促进拟南芥根伸长和增加鲜重。此外,酵母单杂交实验表明,20 个潜在的转录因子(TFs)可以与甜高粱 SsSWEET13c 启动子结合。我们将发育梯度叶片和昼夜节律不同时间以及不同生长阶段的茎/叶的转录组数据进行了组合。我们发现,20 个 TF 中有 14 个表现出与 SsSWEET13c 相对的正/负基因表达模式。在源组织中,SsSWEET13c 主要受 SsbHLH34、SsTFIIIA-a、SsMYR2、SsRAP2.4 和 SsbHLH035 的正调控,而受 SsABS5、SsTFIIIA-b 和 SsERF4 的负调控。在昼夜节律中,SsSWEET13c 在早晨比下午更为活跃。这可能是由于夜间糖积累水平较高,受 SsbZIP44 负调控,受 SsbHLH34 正调控。此外,在汇组织中,SsSWEET13c 也积极参与糖积累,受 SsbZIP44、SsTFIIIA-b、SssbHLH34 和 SsTFIIIA-a 的正调控,受 SsERF4、SsHB36、SsDEL1 和 SsABS5 的负调控。我们的结果还得到了一对一酵母杂交实验的进一步支持,该实验验证了 12 个潜在的 TF 可以与 SsSWEET13c 的启动子结合。

结论

提出了一个调控网络模块,用于研究甜高粱叶片发育梯度和昼夜节律中 SsSWEET13c 的功能。这些结果为 SsSWEET13c 在甘蔗中糖运输和生物量生产过程中的功能和调控提供了新的认识。

https://cdn.ncbi.nlm.nih.gov/pmc/blobs/137b/9308298/7f72935b97a8/12870_2022_3749_Fig6_HTML.jpg
https://cdn.ncbi.nlm.nih.gov/pmc/blobs/137b/9308298/e05e9864ee33/12870_2022_3749_Fig1_HTML.jpg
https://cdn.ncbi.nlm.nih.gov/pmc/blobs/137b/9308298/9e455be00566/12870_2022_3749_Fig2_HTML.jpg
https://cdn.ncbi.nlm.nih.gov/pmc/blobs/137b/9308298/324c6641b38a/12870_2022_3749_Fig3_HTML.jpg
https://cdn.ncbi.nlm.nih.gov/pmc/blobs/137b/9308298/846300573758/12870_2022_3749_Fig4_HTML.jpg
https://cdn.ncbi.nlm.nih.gov/pmc/blobs/137b/9308298/246efc07b7c6/12870_2022_3749_Fig5_HTML.jpg
https://cdn.ncbi.nlm.nih.gov/pmc/blobs/137b/9308298/7f72935b97a8/12870_2022_3749_Fig6_HTML.jpg
https://cdn.ncbi.nlm.nih.gov/pmc/blobs/137b/9308298/e05e9864ee33/12870_2022_3749_Fig1_HTML.jpg
https://cdn.ncbi.nlm.nih.gov/pmc/blobs/137b/9308298/9e455be00566/12870_2022_3749_Fig2_HTML.jpg
https://cdn.ncbi.nlm.nih.gov/pmc/blobs/137b/9308298/324c6641b38a/12870_2022_3749_Fig3_HTML.jpg
https://cdn.ncbi.nlm.nih.gov/pmc/blobs/137b/9308298/846300573758/12870_2022_3749_Fig4_HTML.jpg
https://cdn.ncbi.nlm.nih.gov/pmc/blobs/137b/9308298/246efc07b7c6/12870_2022_3749_Fig5_HTML.jpg
https://cdn.ncbi.nlm.nih.gov/pmc/blobs/137b/9308298/7f72935b97a8/12870_2022_3749_Fig6_HTML.jpg

相似文献

1
Functional characterization and analysis of transcriptional regulation of sugar transporter SWEET13c in sugarcane Saccharum spontaneum.对甘蔗野生种糖转运蛋白 SWEET13c 的转录调控的功能表征和分析。
BMC Plant Biol. 2022 Jul 22;22(1):363. doi: 10.1186/s12870-022-03749-9.
2
New insights into the evolution and functional divergence of the SWEET family in Saccharum based on comparative genomics.基于比较基因组学的甘蔗 SWEET 家族进化和功能分化的新见解。
BMC Plant Biol. 2018 Nov 7;18(1):270. doi: 10.1186/s12870-018-1495-y.
3
Comparative analysis of sucrose phosphate synthase (SPS) gene family between Saccharum officinarum and Saccharum spontaneum.甘蔗蔗糖磷酸合成酶(SPS)基因家族在甘蔗属间的比较分析。
BMC Plant Biol. 2020 Sep 14;20(1):422. doi: 10.1186/s12870-020-02599-7.
4
Evolutionary expansion and functional divergence of sugar transporters in Saccharum (S. spontaneum and S. officinarum).糖转运蛋白在甘蔗(热带种和割手密种)中的进化扩张和功能分化。
Plant J. 2021 Feb;105(4):884-906. doi: 10.1111/tpj.15076. Epub 2020 Dec 8.
5
The subgenome Saccharum spontaneum contributes to sugar accumulation in sugarcane as revealed by full-length transcriptomic analysis.全长转录组分析揭示,野生蔗属 Saccharum spontaneum 亚基因组有助于甘蔗中的糖分积累。
J Adv Res. 2023 Dec;54:1-13. doi: 10.1016/j.jare.2023.02.001. Epub 2023 Feb 11.
6
Transcriptome dynamics provides insights into divergences of the photosynthesis pathway between Saccharum officinarum and Saccharum spontaneum.转录组动态为研究甘蔗属间光合作用途径的分歧提供了线索。
Plant J. 2023 Mar;113(6):1278-1294. doi: 10.1111/tpj.16110. Epub 2023 Feb 4.
7
Co-expression network analysis reveals transcription factors associated to cell wall biosynthesis in sugarcane.共表达网络分析揭示了甘蔗中与细胞壁生物合成相关的转录因子。
Plant Mol Biol. 2016 May;91(1-2):15-35. doi: 10.1007/s11103-016-0434-2. Epub 2016 Jan 28.
8
Comparative Analysis of Sugar Metabolites and Their Transporters in Sugarcane Following (SCMV) Infection.甘蔗感染(SCMV)后糖代谢物及其转运蛋白的比较分析。
Int J Mol Sci. 2021 Dec 17;22(24):13574. doi: 10.3390/ijms222413574.
9
Association of variation in the sugarcane transcriptome with sugar content.甘蔗转录组变异与含糖量的关联。
BMC Genomics. 2017 Nov 25;18(1):909. doi: 10.1186/s12864-017-4302-5.
10
Genome-wide identification and expression analysis of the cyclic nucleotide-gated ion channel (CNGC) gene family in Saccharum spontaneum.甘蔗全基因组中环核苷酸门控离子通道(CNGC)基因家族的鉴定与表达分析。
BMC Genomics. 2023 May 25;24(1):281. doi: 10.1186/s12864-023-09307-3.

引用本文的文献

1
Genome-Wide Identification, Evolution, and Expression Patterns of the Fructose-1,6-Bisphosphatase Gene Family in Species.物种中果糖-1,6-二磷酸酶基因家族的全基因组鉴定、进化及表达模式
Plants (Basel). 2025 Aug 6;14(15):2433. doi: 10.3390/plants14152433.
2
Recruitment of Sugar Transport and Scent Volatile Genes for Prey Attraction in the Nectar Spoon of Heliamphora tatei.泰氏太阳瓶子草花蜜匙中用于吸引猎物的糖分转运和气味挥发基因的招募
Evol Dev. 2025 Jun;27(2):e70009. doi: 10.1111/ede.70009.
3
Genome-Wide Characterization, Comparative Analysis, and Expression Profiling of Genes Family in Four Species (Orchidaceae).

本文引用的文献

1
Overexpression of sugar transporter gene PbSWEET4 of pear causes sugar reduce and early senescence in leaves.梨中糖转运蛋白基因 PbSWEET4 的过度表达导致叶片中糖含量降低和早衰。
Gene. 2020 Jun 15;743:144582. doi: 10.1016/j.gene.2020.144582. Epub 2020 Mar 12.
2
Overexpression of the Transporter in Grapevine Hairy Roots Increases Sugar Transport and Contents and Enhances Resistance to , a Soilborne Pathogen.葡萄毛状根中转运蛋白的过表达增加了糖分运输和含量,并增强了对一种土传病原菌的抗性。
Front Plant Sci. 2019 Jul 9;10:884. doi: 10.3389/fpls.2019.00884. eCollection 2019.
3
Comparative genomics revealed the gene evolution and functional divergence of magnesium transporter families in Saccharum.
四种兰科植物基因家族的全基因组特征分析、比较分析及表达谱分析
Int J Mol Sci. 2025 Apr 22;26(9):3946. doi: 10.3390/ijms26093946.
4
Genome-wide analysis of sugar transporter gene family in and , expression profiling and identification of transcription factors.[物种名称1]和[物种名称2]中糖转运蛋白基因家族的全基因组分析、表达谱分析及转录因子鉴定。
Front Plant Sci. 2025 Jan 9;15:1502649. doi: 10.3389/fpls.2024.1502649. eCollection 2024.
5
Diurnal Rhythmicity in the Rhizosphere Microbiome-Mechanistic Insights and Significance for Rhizosphere Function.根际微生物组的昼夜节律性——对根际功能的机制性见解及意义
Plant Cell Environ. 2025 Mar;48(3):2040-2052. doi: 10.1111/pce.15283. Epub 2024 Nov 18.
6
Sugar sensing in C4 source leaves: a gap that needs to be filled.C4 源叶中的糖感应:一个有待填补的空白。
J Exp Bot. 2024 Jul 10;75(13):3818-3834. doi: 10.1093/jxb/erae166.
7
Current perspectives on the regulatory mechanisms of sucrose accumulation in sugarcane.甘蔗中蔗糖积累调控机制的当前观点
Heliyon. 2024 Feb 28;10(5):e27277. doi: 10.1016/j.heliyon.2024.e27277. eCollection 2024 Mar 15.
8
Spatial expression patterns of genes encoding sugar sensors in leaves of C4 and C3 grasses.基因在 C4 和 C3 类禾本科植物叶片中的糖感受器的空间表达模式。
Ann Bot. 2023 Jul 10;131(6):985-1000. doi: 10.1093/aob/mcad057.
比较基因组学揭示了甘蔗镁转运蛋白家族的基因进化和功能分化。
BMC Genomics. 2019 Jan 24;20(1):83. doi: 10.1186/s12864-019-5437-3.
4
New insights into the evolution and functional divergence of the SWEET family in Saccharum based on comparative genomics.基于比较基因组学的甘蔗 SWEET 家族进化和功能分化的新见解。
BMC Plant Biol. 2018 Nov 7;18(1):270. doi: 10.1186/s12870-018-1495-y.
5
Rice Transcription Factor OsDOF11 Modulates Sugar Transport by Promoting Expression of Sucrose Transporter and SWEET Genes.水稻转录因子 OsDOF11 通过促进蔗糖转运体和 SWEET 基因的表达来调节糖转运。
Mol Plant. 2018 Jun 4;11(6):833-845. doi: 10.1016/j.molp.2018.04.002. Epub 2018 Apr 12.
6
Impaired phloem loading in zmsweet13a,b,c sucrose transporter triple knock-out mutants in Zea mays.玉米 Zmsweet13a、b、c 蔗糖转运蛋白三敲除突变体中韧皮部装载受损。
New Phytol. 2018 Apr;218(2):594-603. doi: 10.1111/nph.15021. Epub 2018 Feb 16.
7
SWEET11 and 15 as key players in seed filling in rice.SWEET11 和 15 在水稻灌浆中起关键作用。
New Phytol. 2018 Apr;218(2):604-615. doi: 10.1111/nph.15004. Epub 2018 Feb 2.
8
Essential Role of Sugar Transporter OsSWEET11 During the Early Stage of Rice Grain Filling.糖转运蛋白OsSWEET11在水稻籽粒灌浆早期的重要作用
Plant Cell Physiol. 2017 May 1;58(5):863-873. doi: 10.1093/pcp/pcx040.
9
AtSWEET13 and AtSWEET14 regulate gibberellin-mediated physiological processes.AtSWEET13 和 AtSWEET14 调控赤霉素介导的生理过程。
Nat Commun. 2016 Oct 26;7:13245. doi: 10.1038/ncomms13245.
10
Independent and Parallel Evolution of New Genes by Gene Duplication in Two Origins of C4 Photosynthesis Provides New Insight into the Mechanism of Phloem Loading in C4 Species.通过基因复制在C4光合作用的两个起源中独立且平行地产生新基因,为深入了解C4植物韧皮部装载机制提供了新线索。
Mol Biol Evol. 2016 Jul;33(7):1796-806. doi: 10.1093/molbev/msw057. Epub 2016 Mar 24.