• 文献检索
  • 文档翻译
  • 深度研究
  • 学术资讯
  • Suppr Zotero 插件Zotero 插件
  • 邀请有礼
  • 套餐&价格
  • 历史记录
应用&插件
Suppr Zotero 插件Zotero 插件浏览器插件Mac 客户端Windows 客户端微信小程序
定价
高级版会员购买积分包购买API积分包
服务
文献检索文档翻译深度研究API 文档MCP 服务
关于我们
关于 Suppr公司介绍联系我们用户协议隐私条款
关注我们

Suppr 超能文献

核心技术专利:CN118964589B侵权必究
粤ICP备2023148730 号-1Suppr @ 2026

文献检索

告别复杂PubMed语法,用中文像聊天一样搜索,搜遍4000万医学文献。AI智能推荐,让科研检索更轻松。

立即免费搜索

文件翻译

保留排版,准确专业,支持PDF/Word/PPT等文件格式,支持 12+语言互译。

免费翻译文档

深度研究

AI帮你快速写综述,25分钟生成高质量综述,智能提取关键信息,辅助科研写作。

立即免费体验

运动训练后老年人血浆的潜在抗癌作用:一项探索性研究。

Potential Anticarcinogenic Effects From Plasma of Older Adults After Exercise Training: An Exploratory Study.

作者信息

Peres Alessandra, Branchini Gisele, Marmett Bruna, Nunes Fernanda Bordignon, Romão Pedro R T, Olean-Oliveira Tiago, Minuzzi Luciele, Cavalcante Mateus, Elsner Viviane, Lira Fabio Santos, Dorneles Gilson Pires

机构信息

Laboratório de Imunologia Celular e Molecular, Departamento de Ciências Básicas da Saúde, Universidade Federal de Ciências da Saúde de Porto Alegre, Porto Alegre, Brazil.

Programa de Pós-graduação em Patologia, Universidade Federal de Ciências da Saúde de Porto Alegre-UFCSPA, Porto Alegre, Brazil.

出版信息

Front Physiol. 2022 Jul 6;13:855133. doi: 10.3389/fphys.2022.855133. eCollection 2022.

DOI:10.3389/fphys.2022.855133
PMID:35874516
原文链接:https://pmc.ncbi.nlm.nih.gov/articles/PMC9298496/
Abstract

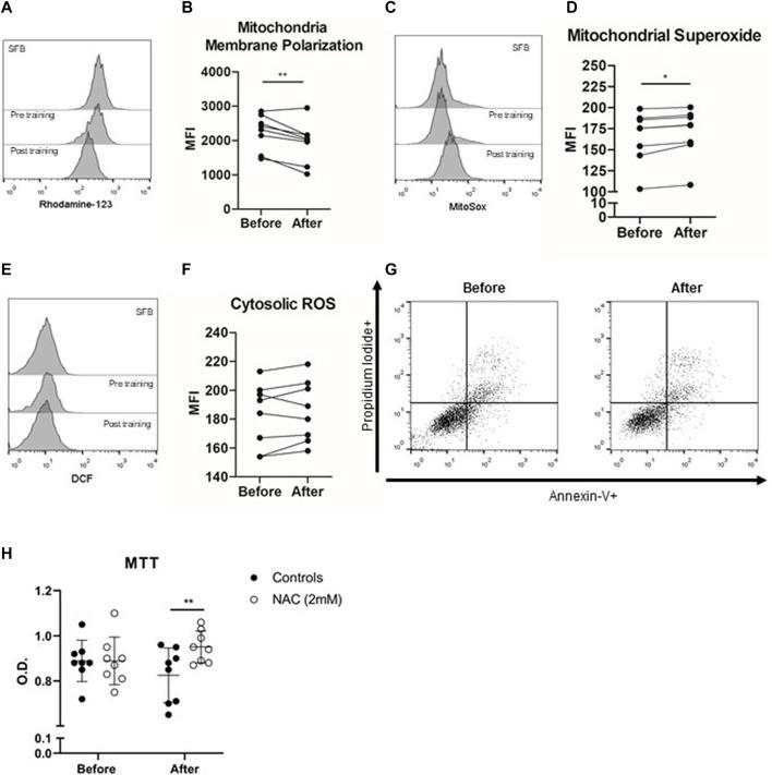
To evaluate the impact of exercise training plasma on prostate cancer cell viability and proliferation. PC3 prostate cancer cells were incubated with plasma obtained from young men with high and low physical fitness (PF) (high PF, = 5; low PF, = 5) and with the plasma collected from institutionalized older adults ( = 8) before and after multimodal exercise training. Cell viability and proliferation, mitochondria membrane polarization, reactive oxygen species (ROS) generation, and apoptosis were evaluated after the cell treatment with plasma. Systemic cytokines were evaluated in the plasma of institutionalized older adults submitted to an exercise training protocol. Plasma from high-PF men lowers both cell viability and proliferation after the incubation time. PC3 cells also presented lower cell viability and diminished rates of cell proliferation after the incubation with post-training plasma samples of the older adults. The incubation of PC3 cells with post-training plasma of older adults depolarized the mitochondrial membrane potential and increased mitochondrial reactive oxygen species production. Post-training plasma did not change apoptosis or necrosis rates in the PC3 cell line. Multimodal exercise training increased the plasma levels of IL-2, IL-10, IFN-α, and FGF-1 and decreased TNF-α concentrations in institutionalized older adults. Adaptations in blood factors of institutionalized older adults may alter cell viability and proliferation by targeting mitochondrial ROS in a prostate cancer cell line.

摘要

为评估运动训练血浆对前列腺癌细胞活力和增殖的影响。将PC3前列腺癌细胞与从体能高低不同的年轻男性(高体能,n = 5;低体能,n = 5)以及多模式运动训练前后的机构养老老年人(n = 8)采集的血浆共同孵育。在用血浆处理细胞后,评估细胞活力和增殖、线粒体膜极化、活性氧(ROS)生成及细胞凋亡情况。对接受运动训练方案的机构养老老年人的血浆中的全身细胞因子进行评估。与高体能男性的血浆孵育后,细胞活力和增殖均降低。与老年人训练后血浆样本孵育后,PC3细胞的细胞活力也降低,细胞增殖速率下降。将PC3细胞与老年人训练后血浆孵育会使线粒体膜电位去极化,并增加线粒体活性氧的产生。训练后血浆未改变PC3细胞系中的细胞凋亡或坏死率。多模式运动训练可提高机构养老老年人血浆中IL-2、IL-10、IFN-α和FGF-1的水平,并降低TNF-α的浓度。机构养老老年人血液因子的适应性变化可能通过靶向前列腺癌细胞系中的线粒体ROS来改变细胞活力和增殖。

https://cdn.ncbi.nlm.nih.gov/pmc/blobs/e082/9298496/7351cda237eb/fphys-13-855133-g003.jpg
https://cdn.ncbi.nlm.nih.gov/pmc/blobs/e082/9298496/0ea2c0ff9bb0/fphys-13-855133-g001.jpg
https://cdn.ncbi.nlm.nih.gov/pmc/blobs/e082/9298496/4929cfa54d8f/fphys-13-855133-g002.jpg
https://cdn.ncbi.nlm.nih.gov/pmc/blobs/e082/9298496/7351cda237eb/fphys-13-855133-g003.jpg
https://cdn.ncbi.nlm.nih.gov/pmc/blobs/e082/9298496/0ea2c0ff9bb0/fphys-13-855133-g001.jpg
https://cdn.ncbi.nlm.nih.gov/pmc/blobs/e082/9298496/4929cfa54d8f/fphys-13-855133-g002.jpg
https://cdn.ncbi.nlm.nih.gov/pmc/blobs/e082/9298496/7351cda237eb/fphys-13-855133-g003.jpg

相似文献

1
Potential Anticarcinogenic Effects From Plasma of Older Adults After Exercise Training: An Exploratory Study.运动训练后老年人血浆的潜在抗癌作用:一项探索性研究。
Front Physiol. 2022 Jul 6;13:855133. doi: 10.3389/fphys.2022.855133. eCollection 2022.
2
Chair-based exercise programs in institutionalized older women: Salivary steroid hormones, disabilities and frailty changes.机构化老年女性的基于椅子的运动计划:唾液类固醇激素、残疾和虚弱变化。
Exp Gerontol. 2020 Feb;130:110790. doi: 10.1016/j.exger.2019.110790. Epub 2019 Dec 6.
3
The Impact of Acute and Chronic Exercise on Immunoglobulins and Cytokines in Elderly: Insights From a Critical Review of the Literature.急性和慢性运动对老年人免疫球蛋白和细胞因子的影响:文献综述的深入见解。
Front Immunol. 2021 Apr 14;12:631873. doi: 10.3389/fimmu.2021.631873. eCollection 2021.
4
Exercise regulates breast cancer cell viability: systemic training adaptations versus acute exercise responses.运动调节乳腺癌细胞活力:全身训练适应性与急性运动反应
Breast Cancer Res Treat. 2016 Oct;159(3):469-79. doi: 10.1007/s10549-016-3970-1. Epub 2016 Sep 6.
5
Ten weeks of high-intensity interval walk training is associated with reduced disease activity and improved innate immune function in older adults with rheumatoid arthritis: a pilot study.十周高强度间歇步行训练可降低老年类风湿关节炎患者的疾病活动度并改善固有免疫功能:一项初步研究。
Arthritis Res Ther. 2018 Jun 14;20(1):127. doi: 10.1186/s13075-018-1624-x.
6
Attenuated strength gains during prolonged resistance exercise training in older adults with high inflammatory status.在炎症状态较高的老年人中进行长期抗阻训练时,力量增长减弱。
Exp Gerontol. 2018 Jun;106:154-158. doi: 10.1016/j.exger.2018.02.008. Epub 2018 Feb 20.
7
Cytokine Responses to Acute Exercise in Healthy Older Adults: The Effect of Cardiorespiratory Fitness.健康老年人对急性运动的细胞因子反应:心肺适能的影响。
Front Physiol. 2018 Mar 15;9:203. doi: 10.3389/fphys.2018.00203. eCollection 2018.
8
Reduction in reactive oxygen species production by mitochondria from elderly subjects with normal and impaired glucose tolerance.老年糖耐量正常和受损者线粒体活性氧生成减少。
Diabetes. 2011 Aug;60(8):2051-60. doi: 10.2337/db11-0121. Epub 2011 Jun 15.
9
Strength Training Decreases Inflammation and Increases Cognition and Physical Fitness in Older Women with Cognitive Impairment.力量训练可减轻认知障碍老年女性的炎症反应,并提高其认知能力和身体素质。
Front Physiol. 2017 Jun 12;8:377. doi: 10.3389/fphys.2017.00377. eCollection 2017.
10
Mobilizing serum factors and immune cells through exercise to counteract age-related changes in cancer risk.通过运动调动血清因子和免疫细胞,以对抗与年龄相关的癌症风险变化。
Exerc Immunol Rev. 2020;26:80-99.

引用本文的文献

1
Effects of Baduanjin exercise on cognitive frailty, oxidative stress, and chronic inflammation in older adults with cognitive frailty: a randomized controlled trial.八段锦锻炼对认知衰弱老年人认知功能、氧化应激和慢性炎症的影响:一项随机对照试验。
Front Public Health. 2024 May 23;12:1385542. doi: 10.3389/fpubh.2024.1385542. eCollection 2024.
2
A systematic review evaluating the effectiveness of exercise training on physical condition in prostate cancer patients undergoing androgen deprivation therapy.一项评估运动训练对接受雄激素剥夺治疗的前列腺癌患者身体状况有效性的系统评价。
Transl Androl Urol. 2023 Aug 31;12(8):1336-1350. doi: 10.21037/tau-23-272. Epub 2023 Aug 4.
3

本文引用的文献

1
Acute aerobic exercise-conditioned serum reduces colon cancer cell proliferation in vitro through interleukin-6-induced regulation of DNA damage.急性有氧运动调节的血清通过白细胞介素-6 诱导的 DNA 损伤调节减少体外结肠癌细胞增殖。
Int J Cancer. 2022 Jul 15;151(2):265-274. doi: 10.1002/ijc.33982. Epub 2022 Mar 5.
2
Exercise in advanced prostate cancer elevates myokine levels and suppresses in-vitro cell growth.在晚期前列腺癌中运动可提高肌因子水平并抑制体外细胞生长。
Prostate Cancer Prostatic Dis. 2022 Mar;25(1):86-92. doi: 10.1038/s41391-022-00504-x. Epub 2022 Feb 12.
3
Myokine Expression and Tumor-Suppressive Effect of Serum after 12 wk of Exercise in Prostate Cancer Patients on ADT.
Immunological Response to Exercise in Athletes with Disabilities: A Narrative Review of the Literature.
残疾运动员运动的免疫反应:文献综述
Healthcare (Basel). 2023 Jun 9;11(12):1692. doi: 10.3390/healthcare11121692.
4
Improving physiological relevance of cell culture: the possibilities, considerations, and future directions of the ex vivo coculture model.提高细胞培养的生理相关性:离体共培养模型的可能性、考虑因素和未来方向。
Am J Physiol Cell Physiol. 2023 Feb 1;324(2):C420-C427. doi: 10.1152/ajpcell.00473.2022. Epub 2022 Dec 26.
运动 12 周对雄激素剥夺治疗前列腺癌患者血清肌因子表达及抑瘤作用的影响
Med Sci Sports Exerc. 2022 Feb 1;54(2):197-205. doi: 10.1249/MSS.0000000000002783.
4
Exercise-induced myokines and their effect on prostate cancer.运动诱导的肌动蛋白及其对前列腺癌的影响。
Nat Rev Urol. 2021 Sep;18(9):519-542. doi: 10.1038/s41585-021-00476-y. Epub 2021 Jun 22.
5
Effect of exercise-conditioned human serum on the viability of cancer cell cultures: A systematic review and meta-analysis.运动条件下人血清对癌细胞培养物活力的影响:系统评价和荟萃分析。
Exerc Immunol Rev. 2021;27:24-41.
6
The Impact of Acute and Chronic Exercise on Immunoglobulins and Cytokines in Elderly: Insights From a Critical Review of the Literature.急性和慢性运动对老年人免疫球蛋白和细胞因子的影响:文献综述的深入见解。
Front Immunol. 2021 Apr 14;12:631873. doi: 10.3389/fimmu.2021.631873. eCollection 2021.
7
Effects of a multimodal exercise protocol on functional outcomes, epigenetic modulation and brain-derived neurotrophic factor levels in institutionalized older adults: a quasi-experimental pilot study.多模式运动方案对机构养老老年人功能结局、表观遗传调控及脑源性神经营养因子水平的影响:一项准实验性初步研究
Neural Regen Res. 2021 Dec;16(12):2479-2485. doi: 10.4103/1673-5374.313067.
8
Anti-carcinogenic effects of exercise-conditioned human serum: evidence, relevance and opportunities.运动条件下的人体血清的抗癌作用:证据、相关性和机会。
Eur J Appl Physiol. 2021 Aug;121(8):2107-2124. doi: 10.1007/s00421-021-04680-x. Epub 2021 Apr 17.
9
The serological responses to acute exercise in humans reduce cancer cell growth in vitro: A systematic review and meta-analysis.人类急性运动后的血清反应可减少体外癌细胞生长:系统评价和荟萃分析。
Physiol Rep. 2020 Nov;8(22):e14635. doi: 10.14814/phy2.14635.
10
Chronic exercise training attenuates prostate cancer-induced molecular remodelling in the testis.长期运动训练可减轻前列腺癌诱导的睾丸分子重塑。
Cell Oncol (Dordr). 2021 Apr;44(2):311-327. doi: 10.1007/s13402-020-00567-9. Epub 2020 Oct 19.