Zhang Qiang, Zhang Chenyu, Liu Cong, Zhan Haohong, Li Bo, Lu Yuanzhen, Wei Hongyan, Cheng Jingge, Li Shuhao, Wang Chuyue, Hu Chunlin, Liao Xiaoxing
Department of Emergency Medicine, The Seventh Affiliated Hospital, Sun Yat-sen University, Shenzhen 518107, China.
Department of Emergency Medicine, The First Affiliated Hospital, Sun Yat-sen University, Guangzhou 510080, China.
Brain Sci. 2022 Jul 15;12(7):928. doi: 10.3390/brainsci12070928.
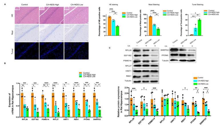
Predicting neurological outcomes after cardiac arrest remains a major issue. This study aimed to identify novel biomarkers capable of predicting neurological prognosis after cardiac arrest. Expression profiles of GSE29540 and GSE92696 were downloaded from the Gene Expression Omnibus (GEO) database to obtain differentially expressed genes (DEGs) between high and low brain performance category (CPC) scoring subgroups. Weighted gene co-expression network analysis (WGCNA) was used to screen key gene modules and crossover genes in these datasets. The protein-protein interaction (PPI) network of crossover genes was constructed from the STRING database. Based on the PPI network, the most important hub genes were identified by the cytoHubba plugin of Cytoscape software. Eight hub genes (RPL27, EEF1B2, PFDN5, RBX1, PSMD14, HINT1, SNRPD2, and RPL26) were finally screened and validated, which were downregulated in the group with poor neurological prognosis. In addition, GSEA identified critical pathways associated with these genes. Finally, a Pearson correlation analysis showed that the mRNA expression of hub genes EEF1B2, PSMD14, RPFDN5, RBX1, and SNRPD2 were significantly and positively correlated with NDS scores in rats. Our work could provide comprehensive insights into understanding pathogenesis and potential new biomarkers for predicting neurological outcomes after cardiac arrest.
预测心脏骤停后的神经学预后仍然是一个主要问题。本研究旨在识别能够预测心脏骤停后神经学预后的新型生物标志物。从基因表达综合数据库(GEO)下载GSE29540和GSE92696的表达谱,以获得高、低脑功能类别(CPC)评分亚组之间的差异表达基因(DEG)。使用加权基因共表达网络分析(WGCNA)筛选这些数据集中的关键基因模块和交叉基因。交叉基因的蛋白质-蛋白质相互作用(PPI)网络由STRING数据库构建。基于PPI网络,通过Cytoscape软件的cytoHubba插件识别最重要的枢纽基因。最终筛选并验证了八个枢纽基因(RPL27、EEF1B2、PFDN5、RBX1、PSMD14、HINT1、SNRPD2和RPL26),这些基因在神经学预后不良的组中表达下调。此外,基因集富集分析(GSEA)确定了与这些基因相关的关键途径。最后,Pearson相关性分析表明,枢纽基因EEF1B2、PSMD14、RPFDN5、RBX1和SNRPD2的mRNA表达与大鼠的神经功能缺损评分(NDS)显著正相关。我们的工作可为理解心脏骤停后神经学预后的发病机制和潜在新生物标志物提供全面的见解。