Suppr超能文献

晕厥的心理因素及其与复发的可能关联——植入式循环记录仪的作用

Psychological Aspects of Syncopes and Possible Association with Recurrency-The Role of Implantable Loop Recorders.

作者信息

Willy Kevin, Ellermann Christian, Syring Sarah, Rath Benjamin, Reinke Florian, Willy Daniela, Wolfes Julian, Wegner Felix K, Eckardt Lars, Köbe Julia, Morina Nexhmedin

机构信息

Department for Cardiology II: Electrophysiology, University Hospital Münster, Klinik für Kardiologie II: Rhythmologie, Albert-Schweitzer-Campus 1 Gebäude A1, D-48149 Münster, Germany.

Department of Psychology, University of Münster, 48419 Münster, Germany.

出版信息

J Pers Med. 2022 Jul 26;12(8):1219. doi: 10.3390/jpm12081219.

Abstract

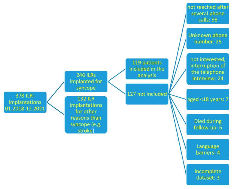
Syncopes are a very common phenomenon and have a high recurrence rate. The differentiation between the psychogenic and physical, especially of arrhythmic origin, remains difficult. In many cases, an implantable loop recorder is used for the detection of possible arrhythmias, leading to syncopes. Yet, the existing literature suggests that psychological factors may play a significant role in recurrent syncopes. We aimed at analyzing the potential role of several psychological factors on the recurrence of arrhythmic or non-arrhythmic syncopes. Methods and results: A total of 119 patients, who had received an implantable loop recorder for recurrent syncopes at our center between 01/2018 and 12/2021, participated in this retrospective cohort study. Anxiety, depression and quality of life were assessed using extensively validated questionnaires (GAD-7, PHQ-9 and SF-12). The mean follow-up after loop recorder implantation was 710 ± 430 days and 50% of patients were female. The mean patient age was 54.8 ± 18.6 years. Most patients had no evidence of structural heart disease (84%), and normal LV function (92%). A statistical analysis revealed that the presence of structural heart disease was the strongest predictor for arrhythmic syncope during follow-up. In patients with non-arrhythmic syncopes, we found significantly higher levels of anxiety (GAD-7 score: 2.5 ± 2.6 vs. 4.8 ± 4.3) and depression (PHQ-9 score: 3.9 ± 3.6 vs. 6.8 ± 5.1), and a lower quality of life (SF-12 score: 33.7 ± 6.4 vs. 29.6 ± 7.8). Discussion: We identified factors as contributors to a better identification of patients at risk for arrhythmic as well as non-arrhythmic syncopes. Especially anxious or depressive symptoms may hinted at non-arrhythmic causes of syncope. However, the study was limited by its retrospective design and low patient number. Further trials should likewise combine the diagnostic yield of loop recorders with psychometric evaluations before implantation and combine it with additional diagnostic measures, such as video monitoring, to further examine the role of psychological factors in the pathomechanism and treatment of syncope.

摘要

晕厥是一种非常常见的现象,复发率很高。区分心因性和生理性晕厥,尤其是心律失常性晕厥,仍然很困难。在许多情况下,植入式循环记录仪用于检测可能导致晕厥的心律失常。然而,现有文献表明,心理因素可能在复发性晕厥中起重要作用。我们旨在分析几种心理因素对心律失常性或非心律失常性晕厥复发的潜在作用。方法和结果:共有119例患者参与了这项回顾性队列研究,这些患者于2018年1月至2021年12月期间在我们中心因复发性晕厥接受了植入式循环记录仪。使用经过广泛验证的问卷(GAD-7、PHQ-9和SF-12)评估焦虑、抑郁和生活质量。植入循环记录仪后的平均随访时间为710±430天,50%的患者为女性。患者的平均年龄为54.8±18.6岁。大多数患者没有结构性心脏病证据(84%),左心室功能正常(92%)。统计分析表明,结构性心脏病的存在是随访期间心律失常性晕厥的最强预测因素。在非心律失常性晕厥患者中,我们发现焦虑水平(GAD-7评分:2.5±2.6对4.8±4.3)和抑郁水平(PHQ-9评分:3.9±3.6对6.8±5.1)显著更高,生活质量更低(SF-12评分:33.7±6.4对29.6±7.8)。讨论:我们确定了有助于更好地识别心律失常性和非心律失常性晕厥风险患者的因素。尤其是焦虑或抑郁症状可能提示晕厥的非心律失常原因。然而,该研究受到回顾性设计和患者数量少的限制。进一步的试验同样应在植入前将循环记录仪的诊断率与心理测量评估相结合,并与视频监测等额外诊断措施相结合,以进一步研究心理因素在晕厥发病机制和治疗中的作用。

https://cdn.ncbi.nlm.nih.gov/pmc/blobs/d662/9332765/11dc1d4e5c17/jpm-12-01219-g001.jpg

文献检索

告别复杂PubMed语法,用中文像聊天一样搜索,搜遍4000万医学文献。AI智能推荐,让科研检索更轻松。

立即免费搜索

文件翻译

保留排版,准确专业,支持PDF/Word/PPT等文件格式,支持 12+语言互译。

免费翻译文档

深度研究

AI帮你快速写综述,25分钟生成高质量综述,智能提取关键信息,辅助科研写作。

立即免费体验