• 文献检索
  • 文档翻译
  • 深度研究
  • 学术资讯
  • Suppr Zotero 插件Zotero 插件
  • 邀请有礼
  • 套餐&价格
  • 历史记录
应用&插件
Suppr Zotero 插件Zotero 插件浏览器插件Mac 客户端Windows 客户端微信小程序
定价
高级版会员购买积分包购买API积分包
服务
文献检索文档翻译深度研究API 文档MCP 服务
关于我们
关于 Suppr公司介绍联系我们用户协议隐私条款
关注我们

Suppr 超能文献

核心技术专利:CN118964589B侵权必究
粤ICP备2023148730 号-1Suppr @ 2026

文献检索

告别复杂PubMed语法,用中文像聊天一样搜索,搜遍4000万医学文献。AI智能推荐,让科研检索更轻松。

立即免费搜索

文件翻译

保留排版,准确专业,支持PDF/Word/PPT等文件格式,支持 12+语言互译。

免费翻译文档

深度研究

AI帮你快速写综述,25分钟生成高质量综述,智能提取关键信息,辅助科研写作。

立即免费体验

在突触可塑性和学习过程中对内源性AMPA受体表面流动性进行高分辨率成像和操控。

High-resolution imaging and manipulation of endogenous AMPA receptor surface mobility during synaptic plasticity and learning.

作者信息

Getz Angela M, Ducros Mathieu, Breillat Christelle, Lampin-Saint-Amaux Aurélie, Daburon Sophie, François Urielle, Nowacka Agata, Fernández-Monreal Mónica, Hosy Eric, Lanore Frédéric, Zieger Hanna L, Sainlos Matthieu, Humeau Yann, Choquet Daniel

机构信息

Université de Bordeaux, CNRS, Interdisciplinary Institute for Neuroscience (IINS), UMR 5297, F-33000 Bordeaux, France.

Université de Bordeaux, CNRS, INSERM, Bordeaux Imaging Center (BIC), UAR 3420, US 4, F-33000 Bordeaux, France.

出版信息

Sci Adv. 2022 Jul 29;8(30):eabm5298. doi: 10.1126/sciadv.abm5298. Epub 2022 Jul 27.

DOI:10.1126/sciadv.abm5298
PMID:35895810
原文链接:https://pmc.ncbi.nlm.nih.gov/articles/PMC9328687/
Abstract

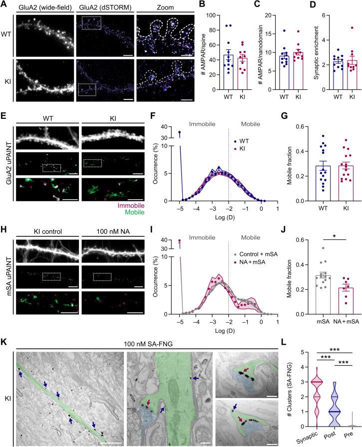
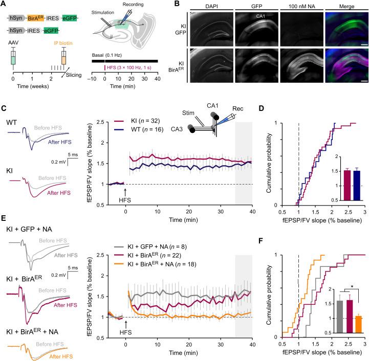
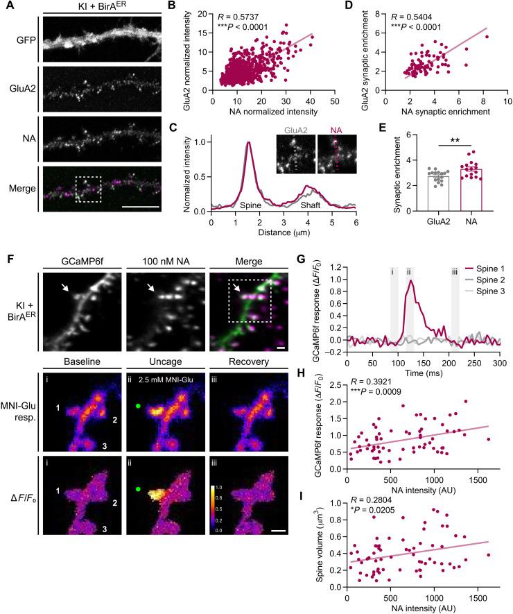
Regulation of synaptic neurotransmitter receptor content is a fundamental mechanism for tuning synaptic efficacy during experience-dependent plasticity and behavioral adaptation. However, experimental approaches to track and modify receptor movements in integrated experimental systems are limited. Exploiting AMPA-type glutamate receptors (AMPARs) as a model, we generated a knock-in mouse expressing the biotin acceptor peptide (AP) tag on the GluA2 extracellular N-terminal. Cell-specific introduction of biotin ligase allows the use of monovalent or tetravalent avidin variants to respectively monitor or manipulate the surface mobility of endogenous AMPAR containing biotinylated AP-GluA2 in neuronal subsets. AMPAR immobilization precluded the expression of long-term potentiation and formation of contextual fear memory, allowing target-specific control of the expression of synaptic plasticity and animal behavior. The AP tag knock-in model offers unprecedented access to resolve and control the spatiotemporal dynamics of endogenous receptors, and opens new avenues to study the molecular mechanisms of synaptic plasticity and learning.

摘要

在依赖经验的可塑性和行为适应过程中,调节突触神经递质受体含量是调整突触效能的一种基本机制。然而,在整合实验系统中追踪和改变受体运动的实验方法有限。以α-氨基-3-羟基-5-甲基-4-异恶唑丙酸(AMPA)型谷氨酸受体(AMPAR)为模型,我们构建了一种敲入小鼠,其在GluA2胞外N端表达生物素受体肽(AP)标签。细胞特异性引入生物素连接酶允许使用单价或四价抗生物素蛋白变体,分别监测或操纵神经元亚群中含有生物素化AP-GluA2的内源性AMPAR的表面流动性。AMPAR固定化阻止了长时程增强的表达和情境恐惧记忆的形成,从而实现对突触可塑性表达和动物行为的靶点特异性控制。AP标签敲入模型为解析和控制内源性受体的时空动态提供了前所未有的途径,并为研究突触可塑性和学习的分子机制开辟了新途径。

https://cdn.ncbi.nlm.nih.gov/pmc/blobs/4120/9328687/e243b7756a39/sciadv.abm5298-f9.jpg
https://cdn.ncbi.nlm.nih.gov/pmc/blobs/4120/9328687/c144093ace04/sciadv.abm5298-f1.jpg
https://cdn.ncbi.nlm.nih.gov/pmc/blobs/4120/9328687/b301f47f29d9/sciadv.abm5298-f2.jpg
https://cdn.ncbi.nlm.nih.gov/pmc/blobs/4120/9328687/90b2f6fe5bc2/sciadv.abm5298-f3.jpg
https://cdn.ncbi.nlm.nih.gov/pmc/blobs/4120/9328687/7ab6d2ca0ee6/sciadv.abm5298-f4.jpg
https://cdn.ncbi.nlm.nih.gov/pmc/blobs/4120/9328687/1fbd87f71ec5/sciadv.abm5298-f5.jpg
https://cdn.ncbi.nlm.nih.gov/pmc/blobs/4120/9328687/36d7532da3b4/sciadv.abm5298-f6.jpg
https://cdn.ncbi.nlm.nih.gov/pmc/blobs/4120/9328687/83392ff83738/sciadv.abm5298-f7.jpg
https://cdn.ncbi.nlm.nih.gov/pmc/blobs/4120/9328687/aa23dffe240c/sciadv.abm5298-f8.jpg
https://cdn.ncbi.nlm.nih.gov/pmc/blobs/4120/9328687/e243b7756a39/sciadv.abm5298-f9.jpg
https://cdn.ncbi.nlm.nih.gov/pmc/blobs/4120/9328687/c144093ace04/sciadv.abm5298-f1.jpg
https://cdn.ncbi.nlm.nih.gov/pmc/blobs/4120/9328687/b301f47f29d9/sciadv.abm5298-f2.jpg
https://cdn.ncbi.nlm.nih.gov/pmc/blobs/4120/9328687/90b2f6fe5bc2/sciadv.abm5298-f3.jpg
https://cdn.ncbi.nlm.nih.gov/pmc/blobs/4120/9328687/7ab6d2ca0ee6/sciadv.abm5298-f4.jpg
https://cdn.ncbi.nlm.nih.gov/pmc/blobs/4120/9328687/1fbd87f71ec5/sciadv.abm5298-f5.jpg
https://cdn.ncbi.nlm.nih.gov/pmc/blobs/4120/9328687/36d7532da3b4/sciadv.abm5298-f6.jpg
https://cdn.ncbi.nlm.nih.gov/pmc/blobs/4120/9328687/83392ff83738/sciadv.abm5298-f7.jpg
https://cdn.ncbi.nlm.nih.gov/pmc/blobs/4120/9328687/aa23dffe240c/sciadv.abm5298-f8.jpg
https://cdn.ncbi.nlm.nih.gov/pmc/blobs/4120/9328687/e243b7756a39/sciadv.abm5298-f9.jpg

相似文献

1
High-resolution imaging and manipulation of endogenous AMPA receptor surface mobility during synaptic plasticity and learning.在突触可塑性和学习过程中对内源性AMPA受体表面流动性进行高分辨率成像和操控。
Sci Adv. 2022 Jul 29;8(30):eabm5298. doi: 10.1126/sciadv.abm5298. Epub 2022 Jul 27.
2
Hippocampal LTP and contextual learning require surface diffusion of AMPA receptors.海马体的长时程增强效应和情境学习需要AMPA受体的表面扩散。
Nature. 2017 Sep 21;549(7672):384-388. doi: 10.1038/nature23658. Epub 2017 Sep 13.
3
Control of Homeostatic Synaptic Plasticity by AKAP-Anchored Kinase and Phosphatase Regulation of Ca-Permeable AMPA Receptors.钙通透性 AMPA 受体的 AKAP 锚定激酶和磷酸酶调节对稳态突触可塑性的控制。
J Neurosci. 2018 Mar 14;38(11):2863-2876. doi: 10.1523/JNEUROSCI.2362-17.2018. Epub 2018 Feb 13.
4
Linking Nanoscale Dynamics of AMPA Receptor Organization to Plasticity of Excitatory Synapses and Learning.将 AMPA 受体组织的纳米级动力学与兴奋性突触可塑性和学习联系起来。
J Neurosci. 2018 Oct 31;38(44):9318-9329. doi: 10.1523/JNEUROSCI.2119-18.2018.
5
Stargazin (TARP gamma-2) is required for compartment-specific AMPA receptor trafficking and synaptic plasticity in cerebellar stellate cells.星状棘蛋白(TARP γ-2)对于小脑星形细胞中特定隔室的 AMPA 受体转运和突触可塑性是必需的。
J Neurosci. 2011 Mar 16;31(11):3939-52. doi: 10.1523/JNEUROSCI.5134-10.2011.
6
Adenosine A1 Receptor-Mediated Endocytosis of AMPA Receptors Contributes to Impairments in Long-Term Potentiation (LTP) in the Middle-Aged Rat Hippocampus.腺苷A1受体介导的AMPA受体内吞作用导致中年大鼠海马体长期增强(LTP)受损。
Neurochem Res. 2016 May;41(5):1085-97. doi: 10.1007/s11064-015-1799-3. Epub 2015 Dec 23.
7
Memory, plasticity and sleep - A role for calcium permeable AMPA receptors?记忆、可塑性与睡眠——钙通透性 AMPA 受体的作用?
Front Mol Neurosci. 2012 Apr 11;5:49. doi: 10.3389/fnmol.2012.00049. eCollection 2012.
8
Molecular mechanisms underlying activity-dependent AMPA receptor cycling in retinal ganglion cells.视网膜神经节细胞中活动依赖性 AMPA 受体循环的分子机制。
Mol Cell Neurosci. 2013 Sep;56:384-92. doi: 10.1016/j.mcn.2013.07.010. Epub 2013 Jul 31.
9
The AMPA Receptor Code of Synaptic Plasticity.AMPA 受体的突触可塑性密码。
Neuron. 2018 Oct 24;100(2):314-329. doi: 10.1016/j.neuron.2018.10.018.
10
MAP1B Light Chain Modulates Synaptic Transmission via AMPA Receptor Intracellular Trapping.微管相关蛋白1B轻链通过AMPA受体细胞内截留调节突触传递。
J Neurosci. 2017 Oct 11;37(41):9945-9963. doi: 10.1523/JNEUROSCI.0505-17.2017. Epub 2017 Sep 13.

引用本文的文献

1
Protocol for studying GABA receptor subsynaptic domains in rat hippocampal neurons using single-molecule localization microscopy.使用单分子定位显微镜研究大鼠海马神经元中GABA受体亚突触结构域的实验方案。
STAR Protoc. 2025 Aug 14;6(3):104031. doi: 10.1016/j.xpro.2025.104031.
2
Dynamic extracellular interactions with AMPA receptors.与AMPA受体的动态细胞外相互作用。
bioRxiv. 2025 Jul 14:2025.07.11.664166. doi: 10.1101/2025.07.11.664166.
3
Senescent Microglia Mediate Neuroinflammation-Induced Cognitive Dysfunction by Selective Elimination of Excitatory Synapses in the Hippocampal CA1.

本文引用的文献

1
Visualizing synaptic plasticity in vivo by large-scale imaging of endogenous AMPA receptors.通过对内源性 AMPA 受体的大规模成像来可视化体内的突触可塑性。
Elife. 2021 Oct 18;10:e66809. doi: 10.7554/eLife.66809.
2
AMPA receptor anchoring at CA1 synapses is determined by N-terminal domain and TARP γ8 interactions.AMPA 受体在 CA1 突触的锚定由 N 端结构域和 TARP γ8 相互作用决定。
Nat Commun. 2021 Aug 23;12(1):5083. doi: 10.1038/s41467-021-25281-4.
3
AMPA receptor trafficking and LTP: Carboxy-termini, amino-termini and TARPs.AMPA 受体转运和 LTP:羧基末端、氨基末端和 TARPs。
衰老的小胶质细胞通过选择性消除海马CA1区的兴奋性突触介导神经炎症诱导的认知功能障碍。
Aging Cell. 2025 Jul 7:e70167. doi: 10.1111/acel.70167.
4
Rapid and reversible fluorescent probe enables repeated snapshot imaging of AMPA receptors during synaptic plasticity.快速可逆荧光探针可在突触可塑性过程中对AMPA受体进行重复的快照成像。
Sci Adv. 2025 Jun 6;11(23):eadt6683. doi: 10.1126/sciadv.adt6683.
5
High-affinity detection of biotinylated endogenous neuroligin-1 at excitatory and inhibitory synapses using a tagged knock-in mouse.使用标记的基因敲入小鼠对兴奋性和抑制性突触处生物素化的内源性神经连接蛋白-1进行高亲和力检测。
Proc Natl Acad Sci U S A. 2025 Jun 3;122(22):e2411669122. doi: 10.1073/pnas.2411669122. Epub 2025 May 27.
6
EPSILON: a method for pulse-chase labeling to probe synaptic AMPAR exocytosis during memory formation.ε:一种用于脉冲追踪标记以探测记忆形成过程中突触α-氨基-3-羟基-5-甲基-4-异恶唑丙酸受体(AMPAR)胞吐作用的方法。
Nat Neurosci. 2025 May;28(5):1099-1107. doi: 10.1038/s41593-025-01922-5. Epub 2025 Mar 31.
7
AMPA receptor diffusional trapping machinery as an early therapeutic target in neurodegenerative and neuropsychiatric disorders.AMPA受体扩散捕获机制作为神经退行性疾病和神经精神疾病的早期治疗靶点。
Transl Neurodegener. 2025 Feb 11;14(1):8. doi: 10.1186/s40035-025-00470-z.
8
Genetically encoded intrabody probes for labeling and manipulating AMPA-type glutamate receptors.基因编码的内体探针用于标记和操纵 AMPA 型谷氨酸受体。
Nat Commun. 2024 Nov 29;15(1):10374. doi: 10.1038/s41467-024-54530-5.
9
Structure and Topography of AMPA Receptor Scaffolding Complexes Visualized by CryoET.通过冷冻电子断层扫描可视化的AMPA受体支架复合物的结构与拓扑
bioRxiv. 2024 Oct 22:2024.10.19.619226. doi: 10.1101/2024.10.19.619226.
10
LRRTM2 controls presynapse nano-organization and AMPA receptor sub-positioning through Neurexin-binding interface.LRRTM2 通过与神经连接蛋白结合界面控制突触前纳米结构和 AMPA 受体亚定位。
Nat Commun. 2024 Oct 11;15(1):8807. doi: 10.1038/s41467-024-53090-y.
Neuropharmacology. 2021 Oct 1;197:108710. doi: 10.1016/j.neuropharm.2021.108710. Epub 2021 Jul 13.
4
AMPA Receptors Exist in Tunable Mobile and Immobile Synaptic Fractions .AMPA 受体存在于可调节的突触小体移动和固定部分中。
eNeuro. 2021 May 21;8(3). doi: 10.1523/ENEURO.0015-21.2021. Print 2021 May-Jun.
5
Advanced imaging and labelling methods to decipher brain cell organization and function.先进的成像和标记方法,用于解析脑细胞的组织和功能。
Nat Rev Neurosci. 2021 Apr;22(4):237-255. doi: 10.1038/s41583-021-00441-z. Epub 2021 Mar 12.
6
An optimized CRISPR/Cas9 approach for precise genome editing in neurons.一种优化的 CRISPR/Cas9 方法,用于神经元中的精确基因组编辑。
Elife. 2021 Mar 10;10:e65202. doi: 10.7554/eLife.65202.
7
The amino-terminal domain of GluA1 mediates LTP maintenance via interaction with neuroplastin-65.谷氨酸受体 1 的氨基末端结构域通过与神经可塑性蛋白 65 相互作用来介导长时程增强的维持。
Proc Natl Acad Sci U S A. 2021 Mar 2;118(9). doi: 10.1073/pnas.2019194118.
8
Ligand-directed two-step labeling to quantify neuronal glutamate receptor trafficking.配体导向的两步标记法定量检测神经元谷氨酸受体转运。
Nat Commun. 2021 Feb 5;12(1):831. doi: 10.1038/s41467-021-21082-x.
9
Ca -permeable AMPA receptors and their auxiliary subunits in synaptic plasticity and disease.钙通透性 AMPA 受体及其辅助亚基在突触可塑性和疾病中的作用。
J Physiol. 2021 May;599(10):2655-2671. doi: 10.1113/JP279029. Epub 2021 Feb 21.
10
A Molecular Calcium Integrator Reveals a Striatal Cell Type Driving Aversion.一种分子钙整合器揭示了一种驱动厌恶的纹状体细胞类型。
Cell. 2020 Dec 23;183(7):2003-2019.e16. doi: 10.1016/j.cell.2020.11.015. Epub 2020 Dec 11.