• 文献检索
  • 文档翻译
  • 深度研究
  • 学术资讯
  • Suppr Zotero 插件Zotero 插件
  • 邀请有礼
  • 套餐&价格
  • 历史记录
应用&插件
Suppr Zotero 插件Zotero 插件浏览器插件Mac 客户端Windows 客户端微信小程序
定价
高级版会员购买积分包购买API积分包
服务
文献检索文档翻译深度研究API 文档MCP 服务
关于我们
关于 Suppr公司介绍联系我们用户协议隐私条款
关注我们

Suppr 超能文献

核心技术专利:CN118964589B侵权必究
粤ICP备2023148730 号-1Suppr @ 2026

文献检索

告别复杂PubMed语法,用中文像聊天一样搜索,搜遍4000万医学文献。AI智能推荐,让科研检索更轻松。

立即免费搜索

文件翻译

保留排版,准确专业,支持PDF/Word/PPT等文件格式,支持 12+语言互译。

免费翻译文档

深度研究

AI帮你快速写综述,25分钟生成高质量综述,智能提取关键信息,辅助科研写作。

立即免费体验

一种用于智能分析音乐流派对儿童情绪影响的多模态卷积神经网络模型。

A Multi-Modal Convolutional Neural Network Model for Intelligent Analysis of the Influence of Music Genres on Children's Emotions.

作者信息

Qian Qingfang, Chen Xiaofeng

机构信息

Conservatory of Music, Qiongtai Normal University, Haikou 571100, China.

College of Teacher Education, Qiongtai Normal University, Haikou 571100, China.

出版信息

Comput Intell Neurosci. 2022 Jul 19;2022:4957085. doi: 10.1155/2022/4957085. eCollection 2022.

DOI:10.1155/2022/4957085
PMID:35909819
原文链接:https://pmc.ncbi.nlm.nih.gov/articles/PMC9325589/
Abstract

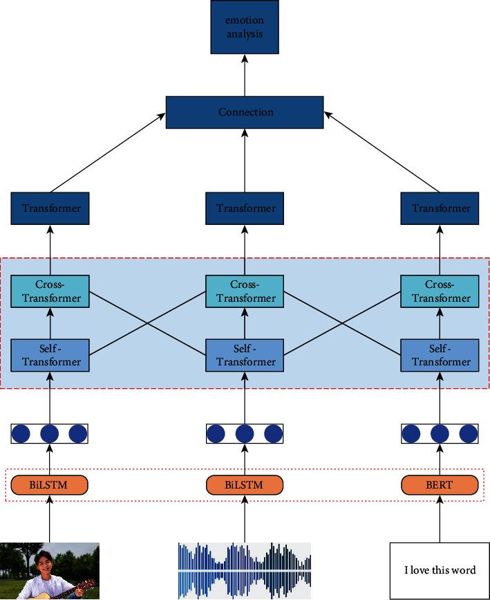
The influence of music genres on children's emotional intelligence is one of the hot topics in the field of multi-modal emotion research. How to fuse multi-modal information has an important impact on children's emotional analysis. Most of the current research is based on transformer, in which the self-attention mechanism module is improved to achieve the fusion effect of multi-modal information. However, it is difficult for these methods to effectively capture the effective information of different modalities. Therefore, for the task of the influence of music genres on children's emotions, this paper proposes a transformer-based multi-modal convolutional neural network. The first is to use the BiLSTM sub-network model to extract the video and audio features and use the BERT sub-network to extract the text features. Secondly, this paper uses the improved transformer cross-modal fusion module to effectively fuse different types of modal information. Finally, the transformer module is used to judge the information of different modalities and analyze the emotion from the multi-modal information. At the same time, a large number of experiments prove that the model based on multi-modal convolutional neural network proposed in this paper surpasses other methods in prediction accuracy and effectively improves the accuracy of sentiment classification tasks.

摘要

音乐流派对儿童情商的影响是多模态情感研究领域的热点话题之一。如何融合多模态信息对儿童情感分析具有重要影响。当前的研究大多基于Transformer,其中对自注意力机制模块进行改进以实现多模态信息的融合效果。然而,这些方法难以有效捕捉不同模态的有效信息。因此,针对音乐流派对儿童情感影响的任务,本文提出了一种基于Transformer的多模态卷积神经网络。首先,使用双向长短期记忆(BiLSTM)子网络模型提取视频和音频特征,并使用BERT子网络提取文本特征。其次,本文使用改进的Transformer跨模态融合模块来有效融合不同类型的模态信息。最后,使用Transformer模块判断不同模态的信息并从多模态信息中分析情感。同时,大量实验证明,本文提出的基于多模态卷积神经网络的模型在预测准确率方面超越了其他方法,并有效提高了情感分类任务的准确率。

https://cdn.ncbi.nlm.nih.gov/pmc/blobs/df1f/9325589/f6769257629a/CIN2022-4957085.010.jpg
https://cdn.ncbi.nlm.nih.gov/pmc/blobs/df1f/9325589/a3aedb2e2387/CIN2022-4957085.001.jpg
https://cdn.ncbi.nlm.nih.gov/pmc/blobs/df1f/9325589/c32fa064005b/CIN2022-4957085.002.jpg
https://cdn.ncbi.nlm.nih.gov/pmc/blobs/df1f/9325589/d1b8fae9f9ba/CIN2022-4957085.003.jpg
https://cdn.ncbi.nlm.nih.gov/pmc/blobs/df1f/9325589/d7b5a0389e8b/CIN2022-4957085.004.jpg
https://cdn.ncbi.nlm.nih.gov/pmc/blobs/df1f/9325589/7316e48111f2/CIN2022-4957085.005.jpg
https://cdn.ncbi.nlm.nih.gov/pmc/blobs/df1f/9325589/fb304070570d/CIN2022-4957085.006.jpg
https://cdn.ncbi.nlm.nih.gov/pmc/blobs/df1f/9325589/1332d2557326/CIN2022-4957085.007.jpg
https://cdn.ncbi.nlm.nih.gov/pmc/blobs/df1f/9325589/6636545c1078/CIN2022-4957085.008.jpg
https://cdn.ncbi.nlm.nih.gov/pmc/blobs/df1f/9325589/bddb881264ac/CIN2022-4957085.009.jpg
https://cdn.ncbi.nlm.nih.gov/pmc/blobs/df1f/9325589/f6769257629a/CIN2022-4957085.010.jpg
https://cdn.ncbi.nlm.nih.gov/pmc/blobs/df1f/9325589/a3aedb2e2387/CIN2022-4957085.001.jpg
https://cdn.ncbi.nlm.nih.gov/pmc/blobs/df1f/9325589/c32fa064005b/CIN2022-4957085.002.jpg
https://cdn.ncbi.nlm.nih.gov/pmc/blobs/df1f/9325589/d1b8fae9f9ba/CIN2022-4957085.003.jpg
https://cdn.ncbi.nlm.nih.gov/pmc/blobs/df1f/9325589/d7b5a0389e8b/CIN2022-4957085.004.jpg
https://cdn.ncbi.nlm.nih.gov/pmc/blobs/df1f/9325589/7316e48111f2/CIN2022-4957085.005.jpg
https://cdn.ncbi.nlm.nih.gov/pmc/blobs/df1f/9325589/fb304070570d/CIN2022-4957085.006.jpg
https://cdn.ncbi.nlm.nih.gov/pmc/blobs/df1f/9325589/1332d2557326/CIN2022-4957085.007.jpg
https://cdn.ncbi.nlm.nih.gov/pmc/blobs/df1f/9325589/6636545c1078/CIN2022-4957085.008.jpg
https://cdn.ncbi.nlm.nih.gov/pmc/blobs/df1f/9325589/bddb881264ac/CIN2022-4957085.009.jpg
https://cdn.ncbi.nlm.nih.gov/pmc/blobs/df1f/9325589/f6769257629a/CIN2022-4957085.010.jpg

相似文献

1
A Multi-Modal Convolutional Neural Network Model for Intelligent Analysis of the Influence of Music Genres on Children's Emotions.一种用于智能分析音乐流派对儿童情绪影响的多模态卷积神经网络模型。
Comput Intell Neurosci. 2022 Jul 19;2022:4957085. doi: 10.1155/2022/4957085. eCollection 2022.
2
A Multimodal Convolutional Neural Network Model for the Analysis of Music Genre on Children's Emotions Influence Intelligence.用于分析音乐类型对儿童情绪智力影响的多模态卷积神经网络模型。
Comput Intell Neurosci. 2022 Aug 29;2022:5611456. doi: 10.1155/2022/5611456. eCollection 2022.
3
Design of Neural Network Model for Cross-Media Audio and Video Score Recognition Based on Convolutional Neural Network Model.基于卷积神经网络模型的跨媒体音视频评分识别神经网络模型设计。
Comput Intell Neurosci. 2022 Jun 13;2022:4626867. doi: 10.1155/2022/4626867. eCollection 2022.
4
Intelligent Classification Model of Music Emotional Environment Using Convolutional Neural Networks.基于卷积神经网络的音乐情感环境智能分类模型
J Environ Public Health. 2022 Aug 30;2022:7221064. doi: 10.1155/2022/7221064. eCollection 2022.
5
Automated multi-modal Transformer network (AMTNet) for 3D medical images segmentation.用于3D医学图像分割的自动多模态Transformer网络(AMTNet)。
Phys Med Biol. 2023 Jan 9;68(2). doi: 10.1088/1361-6560/aca74c.
6
Research on the Filtering and Classification Method of Interactive Music Education Resources Based on Neural Network.基于神经网络的互动音乐教育资源过滤与分类方法研究。
Comput Intell Neurosci. 2022 Aug 17;2022:5764148. doi: 10.1155/2022/5764148. eCollection 2022.
7
A Music Emotion Classification Model Based on the Improved Convolutional Neural Network.基于改进卷积神经网络的音乐情绪分类模型。
Comput Intell Neurosci. 2022 Feb 14;2022:6749622. doi: 10.1155/2022/6749622. eCollection 2022.
8
Multi-Modal Adaptive Fusion Transformer Network for the Estimation of Depression Level.多模态自适应融合 Transformer 网络用于抑郁水平估计。
Sensors (Basel). 2021 Jul 12;21(14):4764. doi: 10.3390/s21144764.
9
Multi-Modal Residual Perceptron Network for Audio-Video Emotion Recognition.多模态残差感知机网络的音视频情感识别。
Sensors (Basel). 2021 Aug 12;21(16):5452. doi: 10.3390/s21165452.
10
A Music Playback Algorithm Based on Residual-Inception Blocks for Music Emotion Classification and Physiological Information.基于残差 Inception 块的音乐回放算法,用于音乐情感分类和生理信息。
Sensors (Basel). 2022 Jan 20;22(3):777. doi: 10.3390/s22030777.

本文引用的文献

1
An audio processing pipeline for acquiring diagnostic quality heart sounds via mobile phone.通过手机获取诊断质量心音的音频处理管道。
Comput Biol Med. 2022 Jun;145:105415. doi: 10.1016/j.compbiomed.2022.105415. Epub 2022 Mar 24.
2
Utility of the Simulated Outcomes Following Carotid Artery Laceration Video Data Set for Machine Learning Applications.模拟颈动脉切开术后结果视频数据集在机器学习应用中的效用。
JAMA Netw Open. 2022 Mar 1;5(3):e223177. doi: 10.1001/jamanetworkopen.2022.3177.
3
The Paradox of Tik Tok Anti-Pro-Anorexia Videos: How Social Media Can Promote Non-Suicidal Self-Injury and Anorexia.
抖音反厌食症视频悖论:社交媒体如何助长非自杀性自伤和厌食症
Int J Environ Res Public Health. 2021 Jan 25;18(3):1041. doi: 10.3390/ijerph18031041.
4
MRtrix3: A fast, flexible and open software framework for medical image processing and visualisation.MRtrix3:一个用于医学图像处理和可视化的快速、灵活、开放的软件框架。
Neuroimage. 2019 Nov 15;202:116137. doi: 10.1016/j.neuroimage.2019.116137. Epub 2019 Aug 29.
5
The usefulness of YouTube™ videos as a source of information on burning mouth syndrome.YouTube™ 视频作为灼口综合征信息来源的有用性。
J Oral Rehabil. 2019 Jul;46(7):657-665. doi: 10.1111/joor.12796. Epub 2019 Apr 11.
6
Natural Language Processing of Social Media as Screening for Suicide Risk.社交媒体的自然语言处理用于自杀风险筛查。
Biomed Inform Insights. 2018 Aug 27;10:1178222618792860. doi: 10.1177/1178222618792860. eCollection 2018.
7
The reliability of YouTube videos in patients education for Glioblastoma Treatment.YouTube视频在胶质母细胞瘤治疗患者教育中的可靠性。
J Clin Neurosci. 2018 Sep;55:1-4. doi: 10.1016/j.jocn.2018.07.001. Epub 2018 Jul 31.