• 文献检索
  • 文档翻译
  • 深度研究
  • 学术资讯
  • Suppr Zotero 插件Zotero 插件
  • 邀请有礼
  • 套餐&价格
  • 历史记录
应用&插件
Suppr Zotero 插件Zotero 插件浏览器插件Mac 客户端Windows 客户端微信小程序
定价
高级版会员购买积分包购买API积分包
服务
文献检索文档翻译深度研究API 文档MCP 服务
关于我们
关于 Suppr公司介绍联系我们用户协议隐私条款
关注我们

Suppr 超能文献

核心技术专利:CN118964589B侵权必究
粤ICP备2023148730 号-1Suppr @ 2026

文献检索

告别复杂PubMed语法,用中文像聊天一样搜索,搜遍4000万医学文献。AI智能推荐,让科研检索更轻松。

立即免费搜索

文件翻译

保留排版,准确专业,支持PDF/Word/PPT等文件格式,支持 12+语言互译。

免费翻译文档

深度研究

AI帮你快速写综述,25分钟生成高质量综述,智能提取关键信息,辅助科研写作。

立即免费体验

5-氟尿嘧啶通过抑制基质金属蛋白酶 9 和稳定脊髓损伤后的微管减少纤维疤痕。

5-Fluorouracil reduces the fibrotic scar via inhibiting matrix metalloproteinase 9 and stabilizing microtubules after spinal cord injury.

机构信息

Institute of Neurological Disease, West China Hospital, Sichuan University & The Research Units of West China, Chinese Academy of Medical Sciences, Chengdu, China.

Laboratory of Anesthesia and Critical Care Medicine, Department of Anesthesiology, Translational Neuroscience Center, West China Hospital, Sichuan University, Chengdu, China.

出版信息

CNS Neurosci Ther. 2022 Dec;28(12):2011-2023. doi: 10.1111/cns.13930. Epub 2022 Aug 2.

DOI:10.1111/cns.13930
PMID:35918897
原文链接:https://pmc.ncbi.nlm.nih.gov/articles/PMC9627390/
Abstract

AIMS

Fibrotic scars composed of a dense extracellular matrix are the major obstacles for axonal regeneration. Previous studies have reported that antitumor drugs promote neurofunctional recovery.

METHODS

We investigated the effects of 5-fluorouracil (5-FU), a classical antitumor drug with a high therapeutic index, on fibrotic scar formation, axonal regeneration, and functional recovery after spinal cord injury (SCI).

RESULTS

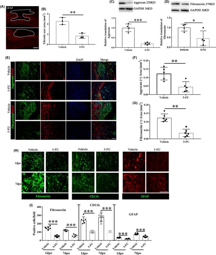
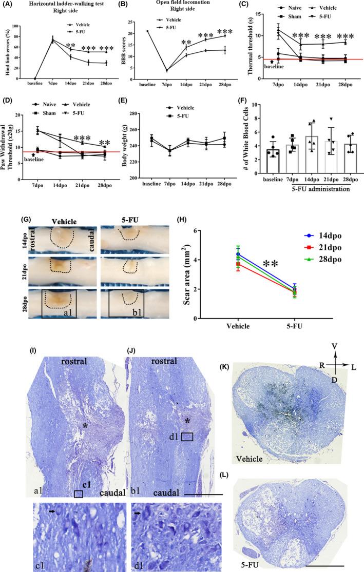
5-FU administration after hemisection SCI improved hind limb sensorimotor function of the ipsilateral hind paws. 5-FU application also significantly reduced the fibrotic scar formation labeled with aggrecan and fibronectin-positive components, Iba1 /CD11b macrophages/microglia, vimentin, chondroitin sulfate proteoglycan 4 (NG2/CSPG4), and platelet-derived growth factor receptor beta (PDGFRβ) pericytes. Moreover, 5-FU treatment promoted stromal cells apoptosis and inhibited fibroblast proliferation and migration by abrogating the polarity of these cells and reducing matrix metalloproteinase 9 expression and promoted axonal growth of spinal neurons via the neuron-specific protein doublecortin-like kinase 1 (DCLK1). Therefore, 5-FU administration impedes the formation of fibrotic scars and promotes axonal regeneration to further restore sensorimotor function after SCI.

摘要

目的

由致密细胞外基质组成的纤维疤痕是轴突再生的主要障碍。先前的研究报道,抗肿瘤药物可促进神经功能恢复。

方法

我们研究了经典抗肿瘤药物 5-氟尿嘧啶(5-FU)对纤维化疤痕形成、轴突再生和脊髓损伤(SCI)后功能恢复的影响。

结果

SCI 半横切后给予 5-FU 治疗可改善同侧后足的后肢感觉运动功能。5-FU 还显著减少了软骨素蛋白多糖 4(NG2/CSPG4)、血小板衍生生长因子受体β(PDGFRβ)周细胞、聚集蛋白聚糖和纤维连接蛋白阳性成分、Iba1/CD11b 巨噬细胞/小胶质细胞、波形蛋白等纤维疤痕形成的标志物。此外,5-FU 通过破坏细胞极性、降低基质金属蛋白酶 9 表达和促进神经元特异性蛋白双皮质样激酶 1(DCLK1)来抑制成纤维细胞增殖和迁移,促进基质细胞凋亡,从而促进轴突生长。因此,5-FU 可抑制纤维疤痕的形成,促进轴突再生,从而进一步恢复 SCI 后的感觉运动功能。

https://cdn.ncbi.nlm.nih.gov/pmc/blobs/8f93/9627390/38b97fc08f21/CNS-28-2011-g002.jpg
https://cdn.ncbi.nlm.nih.gov/pmc/blobs/8f93/9627390/c55cc71e0664/CNS-28-2011-g001.jpg
https://cdn.ncbi.nlm.nih.gov/pmc/blobs/8f93/9627390/fc9961b79141/CNS-28-2011-g004.jpg
https://cdn.ncbi.nlm.nih.gov/pmc/blobs/8f93/9627390/c2df7f88055d/CNS-28-2011-g005.jpg
https://cdn.ncbi.nlm.nih.gov/pmc/blobs/8f93/9627390/b408eb2ca3d0/CNS-28-2011-g007.jpg
https://cdn.ncbi.nlm.nih.gov/pmc/blobs/8f93/9627390/2b7a2839d697/CNS-28-2011-g003.jpg
https://cdn.ncbi.nlm.nih.gov/pmc/blobs/8f93/9627390/38b97fc08f21/CNS-28-2011-g002.jpg
https://cdn.ncbi.nlm.nih.gov/pmc/blobs/8f93/9627390/c55cc71e0664/CNS-28-2011-g001.jpg
https://cdn.ncbi.nlm.nih.gov/pmc/blobs/8f93/9627390/fc9961b79141/CNS-28-2011-g004.jpg
https://cdn.ncbi.nlm.nih.gov/pmc/blobs/8f93/9627390/c2df7f88055d/CNS-28-2011-g005.jpg
https://cdn.ncbi.nlm.nih.gov/pmc/blobs/8f93/9627390/b408eb2ca3d0/CNS-28-2011-g007.jpg
https://cdn.ncbi.nlm.nih.gov/pmc/blobs/8f93/9627390/2b7a2839d697/CNS-28-2011-g003.jpg
https://cdn.ncbi.nlm.nih.gov/pmc/blobs/8f93/9627390/38b97fc08f21/CNS-28-2011-g002.jpg

相似文献

1
5-Fluorouracil reduces the fibrotic scar via inhibiting matrix metalloproteinase 9 and stabilizing microtubules after spinal cord injury.5-氟尿嘧啶通过抑制基质金属蛋白酶 9 和稳定脊髓损伤后的微管减少纤维疤痕。
CNS Neurosci Ther. 2022 Dec;28(12):2011-2023. doi: 10.1111/cns.13930. Epub 2022 Aug 2.
2
SU16f inhibits fibrotic scar formation and facilitates axon regeneration and locomotor function recovery after spinal cord injury by blocking the PDGFRβ pathway.SU16f 通过阻断 PDGFRβ 通路抑制纤维化瘢痕形成,并促进脊髓损伤后的轴突再生和运动功能恢复。
J Neuroinflammation. 2022 Apr 16;19(1):95. doi: 10.1186/s12974-022-02449-3.
3
Proliferating NG2-Cell-Dependent Angiogenesis and Scar Formation Alter Axon Growth and Functional Recovery After Spinal Cord Injury in Mice.NG2 细胞依赖性血管生成和瘢痕形成促进小鼠脊髓损伤后的轴突生长和功能恢复。
J Neurosci. 2018 Feb 7;38(6):1366-1382. doi: 10.1523/JNEUROSCI.3953-16.2017. Epub 2017 Dec 26.
4
The TGFβ1/SMADs/Snail1 signaling axis mediates pericyte-derived fibrous scar formation after spinal cord injury.TGFβ1/SMADs/Snail1 信号轴介导脊髓损伤后周细胞来源的纤维瘢痕形成。
Int Immunopharmacol. 2024 Feb 15;128:111482. doi: 10.1016/j.intimp.2023.111482. Epub 2024 Jan 18.
5
Hematogenous macrophage depletion reduces the fibrotic scar and increases axonal growth after spinal cord injury.血源性巨噬细胞清除可减少脊髓损伤后的纤维化瘢痕并促进轴突生长。
Neurobiol Dis. 2015 Feb;74:114-25. doi: 10.1016/j.nbd.2014.10.024. Epub 2014 Nov 4.
6
Expression of matrix metalloproteinases during axonal regeneration in the goldfish spinal cord.基质金属蛋白酶在金鱼脊髓轴突再生过程中的表达。
J Chem Neuroanat. 2021 Dec;118:102041. doi: 10.1016/j.jchemneu.2021.102041. Epub 2021 Nov 10.
7
A novel compound, denosomin, ameliorates spinal cord injury via axonal growth associated with astrocyte-secreted vimentin.一种新型化合物,denosomin,通过与星形胶质细胞分泌的波形蛋白相关的轴突生长来改善脊髓损伤。
Br J Pharmacol. 2013 Feb;168(4):903-19. doi: 10.1111/j.1476-5381.2012.02211.x.
8
Fibronectin Matrix Assembly after Spinal Cord Injury.脊髓损伤后的纤连蛋白基质组装
J Neurotrauma. 2015 Aug 1;32(15):1158-67. doi: 10.1089/neu.2014.3703. Epub 2015 Mar 9.
9
NG2+ progenitors derived from embryonic stem cells penetrate glial scar and promote axonal outgrowth into white matter after spinal cord injury.源自胚胎干细胞的NG2+祖细胞可穿透胶质瘢痕,并在脊髓损伤后促进轴突向白质生长。
Stem Cells Transl Med. 2015 Apr;4(4):401-11. doi: 10.5966/sctm.2014-0107. Epub 2015 Feb 23.
10
Effects of granulocyte colony-stimulating factor and granulocyte-macrophage colony-stimulating factor on glial scar formation after spinal cord injury in rats.粒细胞集落刺激因子和粒细胞巨噬细胞集落刺激因子对大鼠脊髓损伤后胶质瘢痕形成的影响。
J Neurosurg Spine. 2014 Dec;21(6):966-73. doi: 10.3171/2014.8.SPINE131090. Epub 2014 Oct 3.

引用本文的文献

1
Paclitaxel alleviates spinal cord injury via activation of the Wnt/β-catenin signaling pathway.紫杉醇通过激活Wnt/β-连环蛋白信号通路减轻脊髓损伤。
Mol Med. 2025 May 6;31(1):172. doi: 10.1186/s10020-025-01240-3.
2
Body weight-supported treadmill training reduces glial scar overgrowth in SCI rats by decreasing the reactivity of astrocytes during the subacute phase.体重支持的跑步机训练通过在亚急性期降低星形胶质细胞的反应性,减少脊髓损伤大鼠的胶质瘢痕过度生长。
BMC Neurosci. 2025 Apr 28;26(1):30. doi: 10.1186/s12868-025-00947-7.
3
The role of macrophages in hypertrophic scarring: molecular to therapeutic insights.

本文引用的文献

1
A calcium phosphate drug carrier loading with 5-fluorouracil achieving a synergistic effect for pancreatic cancer therapy.载有 5-氟尿嘧啶的磷酸钙药物载体实现胰腺癌治疗的协同效应。
J Colloid Interface Sci. 2022 Jan;605:263-273. doi: 10.1016/j.jcis.2021.07.080. Epub 2021 Jul 20.
2
Nrf2-BDNF-TrkB pathway contributes to cortical hemorrhage-induced depression, but not sex differences.Nrf2-BDNF-TrkB 通路与皮质出血诱导的抑郁有关,但与性别差异无关。
J Cereb Blood Flow Metab. 2021 Dec;41(12):3288-3301. doi: 10.1177/0271678X211029060. Epub 2021 Jul 8.
3
EphB2 knockdown decreases the formation of astroglial-fibrotic scars to promote nerve regeneration after spinal cord injury in rats.
巨噬细胞在增生性瘢痕形成中的作用:从分子机制到治疗见解
Front Immunol. 2025 Mar 28;16:1503985. doi: 10.3389/fimmu.2025.1503985. eCollection 2025.
4
The Hidden Hand in White Matter: Pericytes and the Puzzle of Demyelination.白质中的隐藏力量:周细胞与脱髓鞘之谜
ACS Pharmacol Transl Sci. 2024 Sep 19;7(10):2912-2923. doi: 10.1021/acsptsci.4c00192. eCollection 2024 Oct 11.
5
The secretome of macrophages has a differential impact on spinal cord injury recovery according to the polarization protocol.巨噬细胞的细胞外泌体根据极化方案对脊髓损伤的恢复有不同的影响。
Front Immunol. 2024 Feb 20;15:1354479. doi: 10.3389/fimmu.2024.1354479. eCollection 2024.
6
Regenerative medicine strategies for chronic complete spinal cord injury.慢性完全性脊髓损伤的再生医学策略
Neural Regen Res. 2024 Apr;19(4):818-824. doi: 10.4103/1673-5374.382230.
EphB2 敲低减少星形胶质细胞-纤维性瘢痕的形成,促进大鼠脊髓损伤后的神经再生。
CNS Neurosci Ther. 2021 Jun;27(6):714-724. doi: 10.1111/cns.13641. Epub 2021 Apr 1.
4
Transcriptome analysis reveals sexual disparities in gene expression in rat brain microvessels.转录组分析揭示了大鼠脑微血管中基因表达的性别差异。
J Cereb Blood Flow Metab. 2021 Sep;41(9):2311-2328. doi: 10.1177/0271678X21999553. Epub 2021 Mar 9.
5
Neuroinflammatory responses of microglia in central nervous system trauma.中枢神经系统创伤中小胶质细胞的神经炎症反应。
J Cereb Blood Flow Metab. 2020 Dec;40(1_suppl):S25-S33. doi: 10.1177/0271678X20965786. Epub 2020 Oct 22.
6
Microglia-organized scar-free spinal cord repair in neonatal mice.新生鼠中少突胶质细胞组织化的无瘢痕脊髓修复。
Nature. 2020 Nov;587(7835):613-618. doi: 10.1038/s41586-020-2795-6. Epub 2020 Oct 7.
7
Effective Modulation of CNS Inhibitory Microenvironment using Bioinspired Hybrid-Nanoscaffold-Based Therapeutic Interventions.利用仿生混合纳米支架为基础的治疗干预手段,有效调节中枢神经系统抑制性微环境。
Adv Mater. 2020 Oct;32(43):e2002578. doi: 10.1002/adma.202002578. Epub 2020 Sep 6.
8
Sex and Adverse Events of Adjuvant Chemotherapy in Colon Cancer: An Analysis of 34 640 Patients in the ACCENT Database.《结肠癌辅助化疗的性别与不良事件:ACCENT 数据库中 34640 例患者的分析》。
J Natl Cancer Inst. 2021 Apr 6;113(4):400-407. doi: 10.1093/jnci/djaa124.
9
Nuclear receptor coactivator 6 promotes HTR-8/SVneo cell invasion and migration by activating NF-κB-mediated MMP9 transcription.核受体共激活因子 6 通过激活 NF-κB 介导的 MMP9 转录促进 HTR-8/SVneo 细胞的侵袭和迁移。
Cell Prolif. 2020 Sep;53(9):e12876. doi: 10.1111/cpr.12876. Epub 2020 Aug 13.
10
The ARRIVE guidelines 2.0: Updated guidelines for reporting animal research.《ARRIVE指南2.0:动物研究报告的更新指南》
J Cereb Blood Flow Metab. 2020 Sep;40(9):1769-1777. doi: 10.1177/0271678X20943823. Epub 2020 Jul 14.