• 文献检索
  • 文档翻译
  • 深度研究
  • 学术资讯
  • Suppr Zotero 插件Zotero 插件
  • 邀请有礼
  • 套餐&价格
  • 历史记录
应用&插件
Suppr Zotero 插件Zotero 插件浏览器插件Mac 客户端Windows 客户端微信小程序
定价
高级版会员购买积分包购买API积分包
服务
文献检索文档翻译深度研究API 文档MCP 服务
关于我们
关于 Suppr公司介绍联系我们用户协议隐私条款
关注我们

Suppr 超能文献

核心技术专利:CN118964589B侵权必究
粤ICP备2023148730 号-1Suppr @ 2026

文献检索

告别复杂PubMed语法,用中文像聊天一样搜索,搜遍4000万医学文献。AI智能推荐,让科研检索更轻松。

立即免费搜索

文件翻译

保留排版,准确专业,支持PDF/Word/PPT等文件格式,支持 12+语言互译。

免费翻译文档

深度研究

AI帮你快速写综述,25分钟生成高质量综述,智能提取关键信息,辅助科研写作。

立即免费体验

高频重复经颅磁刺激(rTMS)通过 let-7b-5p/HMGA2/NF-κB 信号通路抑制 M1 小胶质细胞极化,从而起到对缺血性中风的保护作用。

High-frequency repetitive transcranial magnetic stimulation (rTMS) protects against ischemic stroke by inhibiting M1 microglia polarization through let-7b-5p/HMGA2/NF-κB signaling pathway.

机构信息

Department of Neurology, Nanjing First Hospital, Nanjing Medical University, 68# Changle Road, Nanjing, 210029, Jiangsu, China.

Department of Neurology, Jinling Hospital, Medical School of Nanjing University, Nanjing, 210002, Jiangsu, China.

出版信息

BMC Neurosci. 2022 Aug 4;23(1):49. doi: 10.1186/s12868-022-00735-7.

DOI:10.1186/s12868-022-00735-7
PMID:35927640
原文链接:https://pmc.ncbi.nlm.nih.gov/articles/PMC9351069/
Abstract

BACKGROUND

Microglia assume opposite phenotypes in response to ischemic brain injury, exerting neurotoxic and neuroprotective effects under different ischemic stages. Modulating M1/M2 polarization is a potential therapy for treating ischemic stroke. Repetitive transcranial magnetic stimulation (rTMS) held the capacity to regulate neuroinflammation and astrocytic polarization, but little is known about rTMS effects on microglia. Therefore, the present study aimed to examine the rTMS influence on microglia polarization and the underlying possible molecular mechanisms in ischemic stroke models.

METHODS

Previously reported 10 Hz rTMS protocol that regulated astrocytic polarization was used to stimulate transient middle cerebral artery occlusion (MCAO) rats and oxygen and glucose deprivation/reoxygenation (OGD/R) injured BV2 cells. Specific expression levels of M1 marker iNOS and M2 marker CD206 were measured by western blotting and immunofluorescence. MicroRNA expression changes detected by high-throughput second-generation sequencing were validated by RT-PCR and fluorescence in situ hybridization (FISH) analysis. Dual-luciferase report assay and miRNA knock-down were applied to verify the possible mechanisms regulated by rTMS. Microglia culture medium (MCM) from different groups were collected to measure the TNF-α and IL-10 concentrations, and detect the influence on neuronal survival. Finally, TTC staining and modified Neurological Severity Score (mNSS) were used to determine the effects of MCM on ischemic stroke volume and neurological functions.

RESULTS

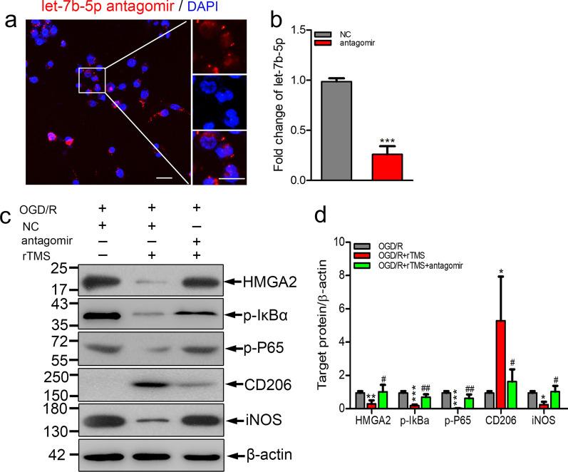
The 10 Hz rTMS inhibited ischemia/reperfusion induced M1 microglia and significantly increased let-7b-5p level in microglia. HMGA2 was predicted and proved to be the target protein of let-7b-5p. HMGA2 and its downstream NF-κB signaling pathway were inhibited by rTMS. Microglia culture medium (MCM) collected from rTMS treated microglia contained lower TNF-α concentration but higher IL-10 concentration than no rTMS treated MCM, reducing ischemic volumes and neurological deficits of MCAO mice. However, knockdown of let-7b-5p by antagomir reversed rTMS effects on microglia phenotype and associated HMGA/NF-κB activation and neurological recovery.

CONCLUSION

High-frequency rTMS could alleviate ischemic stroke injury through inhibiting M1 microglia polarization via regulating let-7b-5p/HMGA2/NF-κB signaling pathway in MCAO models.

摘要

背景

小胶质细胞在缺血性脑损伤中呈现相反的表型,在不同的缺血阶段发挥神经毒性和神经保护作用。调节 M1/M2 极化是治疗缺血性中风的一种潜在疗法。重复经颅磁刺激(rTMS)具有调节神经炎症和星形胶质细胞极化的能力,但人们对 rTMS 对小胶质细胞的影响知之甚少。因此,本研究旨在探讨 rTMS 对缺血性中风模型中小胶质细胞极化的影响及其潜在的分子机制。

方法

采用已报道的调节星形胶质细胞极化的 10 Hz rTMS 方案刺激短暂性大脑中动脉闭塞(MCAO)大鼠和氧葡萄糖剥夺/复氧(OGD/R)损伤的 BV2 细胞。通过 Western blot 和免疫荧光法测定 M1 标志物诱导型一氧化氮合酶(iNOS)和 M2 标志物 CD206 的特异性表达水平。通过高通量第二代测序检测到的 microRNA 表达变化通过 RT-PCR 和荧光原位杂交(FISH)分析进行验证。双荧光素酶报告试验和 miRNA 敲低用于验证 rTMS 调节的可能机制。收集不同组的小胶质细胞培养基(MCM)测量 TNF-α和 IL-10 浓度,并检测对神经元存活的影响。最后,TTC 染色和改良神经功能缺损评分(mNSS)用于确定 MCM 对缺血性中风体积和神经功能的影响。

结果

10 Hz rTMS 抑制缺血再灌注诱导的 M1 小胶质细胞,显著增加小胶质细胞中 let-7b-5p 的水平。HMGA2 被预测并证明是 let-7b-5p 的靶蛋白。rTMS 抑制 HMGA2 及其下游 NF-κB 信号通路。与未接受 rTMS 处理的 MCM 相比,来自接受 rTMS 处理的小胶质细胞的小胶质细胞培养基(MCM)中 TNF-α浓度较低,但 IL-10 浓度较高,减少 MCAO 小鼠的缺血体积和神经功能缺损。然而,用反义寡核苷酸逆转 let-7b-5p 的敲低可逆转 rTMS 对小胶质细胞表型及相关 HMGA/NF-κB 激活和神经恢复的影响。

结论

在 MCAO 模型中,高频 rTMS 通过调节 let-7b-5p/HMGA2/NF-κB 信号通路抑制 M1 小胶质细胞极化,从而减轻缺血性中风损伤。

https://cdn.ncbi.nlm.nih.gov/pmc/blobs/6135/9351069/85d3f0449b15/12868_2022_735_Fig8_HTML.jpg
https://cdn.ncbi.nlm.nih.gov/pmc/blobs/6135/9351069/b186b67dd093/12868_2022_735_Fig1_HTML.jpg
https://cdn.ncbi.nlm.nih.gov/pmc/blobs/6135/9351069/fc47befb2c9c/12868_2022_735_Fig2_HTML.jpg
https://cdn.ncbi.nlm.nih.gov/pmc/blobs/6135/9351069/2ab114a22c64/12868_2022_735_Fig3_HTML.jpg
https://cdn.ncbi.nlm.nih.gov/pmc/blobs/6135/9351069/0ce6808e1755/12868_2022_735_Fig4_HTML.jpg
https://cdn.ncbi.nlm.nih.gov/pmc/blobs/6135/9351069/f88b9753ada8/12868_2022_735_Fig5_HTML.jpg
https://cdn.ncbi.nlm.nih.gov/pmc/blobs/6135/9351069/8ec807f83ba5/12868_2022_735_Fig6_HTML.jpg
https://cdn.ncbi.nlm.nih.gov/pmc/blobs/6135/9351069/f88271c006f5/12868_2022_735_Fig7_HTML.jpg
https://cdn.ncbi.nlm.nih.gov/pmc/blobs/6135/9351069/85d3f0449b15/12868_2022_735_Fig8_HTML.jpg
https://cdn.ncbi.nlm.nih.gov/pmc/blobs/6135/9351069/b186b67dd093/12868_2022_735_Fig1_HTML.jpg
https://cdn.ncbi.nlm.nih.gov/pmc/blobs/6135/9351069/fc47befb2c9c/12868_2022_735_Fig2_HTML.jpg
https://cdn.ncbi.nlm.nih.gov/pmc/blobs/6135/9351069/2ab114a22c64/12868_2022_735_Fig3_HTML.jpg
https://cdn.ncbi.nlm.nih.gov/pmc/blobs/6135/9351069/0ce6808e1755/12868_2022_735_Fig4_HTML.jpg
https://cdn.ncbi.nlm.nih.gov/pmc/blobs/6135/9351069/f88b9753ada8/12868_2022_735_Fig5_HTML.jpg
https://cdn.ncbi.nlm.nih.gov/pmc/blobs/6135/9351069/8ec807f83ba5/12868_2022_735_Fig6_HTML.jpg
https://cdn.ncbi.nlm.nih.gov/pmc/blobs/6135/9351069/f88271c006f5/12868_2022_735_Fig7_HTML.jpg
https://cdn.ncbi.nlm.nih.gov/pmc/blobs/6135/9351069/85d3f0449b15/12868_2022_735_Fig8_HTML.jpg

相似文献

1
High-frequency repetitive transcranial magnetic stimulation (rTMS) protects against ischemic stroke by inhibiting M1 microglia polarization through let-7b-5p/HMGA2/NF-κB signaling pathway.高频重复经颅磁刺激(rTMS)通过 let-7b-5p/HMGA2/NF-κB 信号通路抑制 M1 小胶质细胞极化,从而起到对缺血性中风的保护作用。
BMC Neurosci. 2022 Aug 4;23(1):49. doi: 10.1186/s12868-022-00735-7.
2
High-frequency repetitive transcranial magnetic stimulation improves functional recovery by inhibiting neurotoxic polarization of astrocytes in ischemic rats.高频重复经颅磁刺激通过抑制缺血大鼠星形胶质细胞的神经毒性极化来改善功能恢复。
J Neuroinflammation. 2020 May 6;17(1):150. doi: 10.1186/s12974-020-01747-y.
3
Intermittent theta-burst stimulation improves motor function by inhibiting neuronal pyroptosis and regulating microglial polarization via TLR4/NFκB/NLRP3 signaling pathway in cerebral ischemic mice.经颅磁刺激通过 TLR4/NFκB/NLRP3 信号通路抑制神经元焦亡和调节小胶质细胞极化改善脑缺血小鼠运动功能。
J Neuroinflammation. 2022 Jun 11;19(1):141. doi: 10.1186/s12974-022-02501-2.
4
Downregulation of Nogo-B ameliorates cerebral ischemia/reperfusion injury in mice through regulating microglia polarization via TLR4/NF-kappaB pathway.下调 Nogo-B 通过 TLR4/NF-κB 通路调控小胶质细胞极化改善小鼠脑缺血/再灌注损伤。
Neurochem Int. 2023 Jul;167:105553. doi: 10.1016/j.neuint.2023.105553. Epub 2023 May 23.
5
Shikonin attenuates cerebral ischemia/reperfusion injury via inhibiting NOD2/RIP2/NF-κB-mediated microglia polarization and neuroinflammation.紫草素通过抑制 NOD2/RIP2/NF-κB 介导的小胶质细胞极化和神经炎症来减轻脑缺血/再灌注损伤。
J Stroke Cerebrovasc Dis. 2024 Jun;33(6):107689. doi: 10.1016/j.jstrokecerebrovasdis.2024.107689. Epub 2024 Mar 26.
6
Neuroprotective Effects of Hesperetin in Regulating Microglia Polarization after Ischemic Stroke by Inhibiting TLR4/NF-B Pathway.橙皮苷通过抑制 TLR4/NF-B 通路调节缺血性脑卒中后小胶质细胞极化的神经保护作用。
J Healthc Eng. 2021 Dec 17;2021:9938874. doi: 10.1155/2021/9938874. eCollection 2021.
7
Loureirin B protects against cerebral ischemia/reperfusion injury through modulating M1/M2 microglial polarization via STAT6 / NF-kappaB signaling pathway.洛瑞林 B 通过调节 STAT6/NF-κB 信号通路介导的 M1/M2 小胶质细胞极化发挥对脑缺血再灌注损伤的保护作用。
Eur J Pharmacol. 2023 Aug 15;953:175860. doi: 10.1016/j.ejphar.2023.175860. Epub 2023 Jun 16.
8
Quercetin improves cerebral ischemia/reperfusion injury by promoting microglia/macrophages M2 polarization via regulating PI3K/Akt/NF-κB signaling pathway.槲皮素通过调节 PI3K/Akt/NF-κB 信号通路促进小胶质细胞/巨噬细胞 M2 极化,从而改善脑缺血/再灌注损伤。
Biomed Pharmacother. 2023 Dec;168:115653. doi: 10.1016/j.biopha.2023.115653. Epub 2023 Oct 7.
9
mtDNA-STING Axis Mediates Microglial Polarization IRF3/NF-κB Signaling After Ischemic Stroke.mtDNA-STING 轴介导线粒体 DNA 诱导的 STING 依赖途径介导缺血性脑卒中后小胶质细胞极化及其 IRF3/NF-κB 信号转导
Front Immunol. 2022 Apr 5;13:860977. doi: 10.3389/fimmu.2022.860977. eCollection 2022.
10
Effects of a novel regimen of repetitive transcranial magnetic stimulation (rTMS) on neural remodeling and motor function in adult male mice with ischemic stroke.一种新的重复经颅磁刺激(rTMS)方案对成年雄性缺血性卒中小鼠神经重塑和运动功能的影响。
J Neurosci Res. 2024 Jun;102(6):e25358. doi: 10.1002/jnr.25358.

引用本文的文献

1
Protective effect and molecular mechanisms of magnolol in ischemic stroke.厚朴酚对缺血性脑卒中的保护作用及分子机制
Pharmacol Rep. 2025 Jul 23. doi: 10.1007/s43440-025-00764-z.
2
Effects of noninvasive brain stimulation on motor functions in animal models of ischemia and trauma in the central nervous system.非侵入性脑刺激对中枢神经系统缺血和创伤动物模型运动功能的影响。
Neural Regen Res. 2026 Apr 1;21(4):1264-1276. doi: 10.4103/NRR.NRR-D-24-01613. Epub 2025 Jun 19.
3
Status and trends in transcranial magnetic stimulation research: a bibliometric analysis.

本文引用的文献

1
Activation of liver X receptors prevents emotional and cognitive dysfunction by suppressing microglial M1-polarization and restoring synaptic plasticity in the hippocampus of mice.肝 X 受体的激活通过抑制小胶质细胞 M1 极化和恢复海马突触可塑性来预防小鼠的情绪和认知功能障碍。
Brain Behav Immun. 2021 May;94:111-124. doi: 10.1016/j.bbi.2021.02.026. Epub 2021 Mar 2.
2
The lncRNA H19 binding to let-7b promotes hippocampal glial cell activation and epileptic seizures by targeting Stat3 in a rat model of temporal lobe epilepsy.长链非编码 RNA H19 通过靶向 Stat3 促进颞叶癫痫大鼠模型中海马神经胶质细胞的激活和癫痫发作。
Cell Prolif. 2020 Aug;53(8):e12856. doi: 10.1111/cpr.12856. Epub 2020 Jul 10.
3
经颅磁刺激研究的现状与趋势:一项文献计量分析
Front Neurol. 2025 May 20;16:1593987. doi: 10.3389/fneur.2025.1593987. eCollection 2025.
4
Immunity in neuromodulation: probing neural and immune pathways in brain disorders.神经调节中的免疫:探索脑部疾病中的神经和免疫途径。
J Neuroinflammation. 2025 Apr 28;22(1):122. doi: 10.1186/s12974-025-03440-4.
5
Non-histone lactylation: unveiling its functional significance.非组蛋白乳酰化:揭示其功能意义。
Front Cell Dev Biol. 2025 Jan 24;13:1535611. doi: 10.3389/fcell.2025.1535611. eCollection 2025.
6
Low intensity repetitive transcranial magnetic stimulation enhances remyelination by newborn and surviving oligodendrocytes in the cuprizone model of toxic demyelination.低强度重复经颅磁刺激增强了在氯化铜诱导的毒性脱髓鞘模型中新生和存活的少突胶质细胞的髓鞘再生。
Cell Mol Life Sci. 2024 Aug 12;81(1):346. doi: 10.1007/s00018-024-05391-0.
7
Molecular Changes in the Ischemic Brain as Non-Invasive Brain Stimulation Targets-TMS and tDCS Mechanisms, Therapeutic Challenges, and Combination Therapies.作为非侵入性脑刺激靶点的缺血性脑的分子变化——经颅磁刺激和经颅直流电刺激的机制、治疗挑战及联合治疗
Biomedicines. 2024 Jul 13;12(7):1560. doi: 10.3390/biomedicines12071560.
8
Epigenome Defines Aberrant Brain Laterality in Major Mental Illnesses.表观基因组定义了主要精神疾病中异常的大脑偏侧性。
Brain Sci. 2024 Mar 7;14(3):261. doi: 10.3390/brainsci14030261.
9
Identification and characterization of extrachromosomal circular DNA in large-artery atherosclerotic stroke.鉴定和描述大动脉粥样硬化性卒中患者的染色体外环状 DNA。
J Cell Mol Med. 2024 Apr;28(7):e18210. doi: 10.1111/jcmm.18210.
10
Effects of Repetitive Transcranial Magnetic Stimulation on Pallidum GABAergic Neurons and Motor Function in Rat Models of Kernicterus.重复经颅磁刺激对核黄疸大鼠模型苍白球GABA能神经元及运动功能的影响
Brain Sci. 2023 Aug 28;13(9):1252. doi: 10.3390/brainsci13091252.
MiR-26a inhibits the inflammatory response of microglia by targeting HMGA2 in intracerebral hemorrhage.
微小RNA-26a通过靶向高迁移率族蛋白A2抑制脑出血中微胶质细胞的炎症反应。
J Int Med Res. 2020 Jun;48(6):300060520929615. doi: 10.1177/0300060520929615.
4
High-frequency repetitive transcranial magnetic stimulation improves functional recovery by inhibiting neurotoxic polarization of astrocytes in ischemic rats.高频重复经颅磁刺激通过抑制缺血大鼠星形胶质细胞的神经毒性极化来改善功能恢复。
J Neuroinflammation. 2020 May 6;17(1):150. doi: 10.1186/s12974-020-01747-y.
5
MicroRNAs in Microglia: How do MicroRNAs Affect Activation, Inflammation, Polarization of Microglia and Mediate the Interaction Between Microglia and Glioma?小胶质细胞中的微小RNA:微小RNA如何影响小胶质细胞的激活、炎症反应、极化并介导小胶质细胞与胶质瘤之间的相互作用?
Front Mol Neurosci. 2019 May 10;12:125. doi: 10.3389/fnmol.2019.00125. eCollection 2019.
6
Changes in serum miRNA-let-7 level in children with attention deficit hyperactivity disorder treated by repetitive transcranial magnetic stimulation or atomoxetine: An exploratory trial.经重复经颅磁刺激或托莫西汀治疗的注意缺陷多动障碍患儿血清 miRNA-let-7 水平的变化:一项探索性试验。
Psychiatry Res. 2019 Apr;274:189-194. doi: 10.1016/j.psychres.2019.02.037. Epub 2019 Feb 17.
7
MicroRNA let-7c-5p promotes osteogenic differentiation of dental pulp stem cells by inhibiting lipopolysaccharide-induced inflammation via HMGA2/PI3K/Akt signal blockade.微小RNA let-7c-5p通过HMGA2/PI3K/Akt信号阻断抑制脂多糖诱导的炎症,从而促进牙髓干细胞的成骨分化。
Clin Exp Pharmacol Physiol. 2019 Apr;46(4):389-397. doi: 10.1111/1440-1681.13059. Epub 2019 Jan 31.
8
Japanese Encephalitis Virus-induced let-7a/b interacted with the NOTCH-TLR7 pathway in microglia and facilitated neuronal death via caspase activation.日本脑炎病毒诱导的 let-7a/b 在小胶质细胞中与 NOTCH-TLR7 通路相互作用,并通过半胱天冬酶激活促进神经元死亡。
J Neurochem. 2019 May;149(4):518-534. doi: 10.1111/jnc.14645. Epub 2019 Jan 31.
9
Effects of high- and low-frequency repetitive transcranial magnetic stimulation on motor recovery in early stroke patients: Evidence from a randomized controlled trial with clinical, neurophysiological and functional imaging assessments.高频和低频重复经颅磁刺激对早期脑卒中患者运动功能恢复的影响:一项基于临床、神经生理学和功能影像学评估的随机对照试验证据。
Neuroimage Clin. 2019;21:101620. doi: 10.1016/j.nicl.2018.101620. Epub 2018 Dec 3.
10
Repetitive magnetic stimulation promotes the proliferation of neural progenitor cells via modulating the expression of miR-106b.重复磁刺激通过调节 miR-106b 的表达促进神经祖细胞的增殖。
Int J Mol Med. 2018 Dec;42(6):3631-3639. doi: 10.3892/ijmm.2018.3922. Epub 2018 Oct 9.