genT_LΛB, Department of Chemistry, Materials and Chemical Engineering "G. Natta", Politecnico di Milano, Milan, Italy.
Laboratory for Biomaterials and Bioengineering, CRC Tier I, Department of Min-Met-Mat Engineering and CHU de Québec Research Center, Division of Regenerative Medicine, Laval University, Quebec, QC, Canada.
J Nanobiotechnology. 2022 Aug 6;20(1):363. doi: 10.1186/s12951-022-01571-x.
With the success of recent non-viral gene delivery-based COVID-19 vaccines, nanovectors have gained some public acceptance and come to the forefront of advanced therapies. Unfortunately, the relatively low ability of the vectors to overcome cellular barriers adversely affects their effectiveness. Scientists have thus been striving to develop ever more effective gene delivery vectors, but the results are still far from satisfactory. Therefore, developing novel strategies is probably the only way forward to bring about genuine change. Herein, we devise a brand-new gene delivery strategy to boost dramatically the transfection efficiency of two gold standard nucleic acid (NA)/polymer nanoparticles (polyplexes) in vitro.
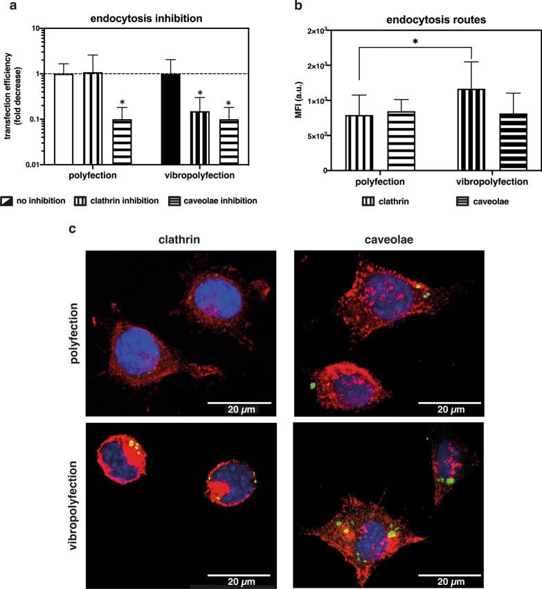
We conceived a device to generate milli-to-nanoscale vibrational cues as a function of the frequency set, and deliver vertical uniaxial displacements to adherent cells in culture. A short-lived high-frequency vibrational load (t = 5 min, f = 1,000 Hz) caused abrupt and extensive plasmalemma outgrowths but was safe for cells as neither cell proliferation rate nor viability was affected. Cells took about 1 hr to revert to quasi-naïve morphology through plasma membrane remodeling. In turn, this eventually triggered the mechano-activated clathrin-mediated endocytic pathway and made cells more apt to internalize polyplexes, resulting in transfection efficiencies increased from 10-to-100-fold. Noteworthy, these results were obtained transfecting three cell lines and hard-to-transfect primary cells.
In this work, we focus on a new technology to enhance the intracellular delivery of NAs and improve the transfection efficiency of non-viral vectors through priming adherent cells with a short vibrational stimulation. This study paves the way for capitalizing on physical cell stimulation(s) to significantly raise the effectiveness of gene delivery vectors in vitro and ex vivo.
随着最近非病毒基因传递 COVID-19 疫苗的成功,纳米载体获得了一些公众认可,并成为先进疗法的前沿。不幸的是,载体克服细胞屏障的能力相对较低,对其效果产生不利影响。因此,科学家们一直在努力开发更有效的基因传递载体,但结果仍远未令人满意。因此,开发新策略可能是带来真正变革的唯一途径。在此,我们设计了一种全新的基因传递策略,可显著提高两种金标准核酸(NA)/聚合物纳米颗粒(多聚物)在体外的转染效率。
我们设计了一种设备,可根据设定的频率产生毫至纳米级的振动线索,并向培养中的贴壁细胞传递垂直单轴位移。短暂的高频振动负荷(t=5 分钟,f=1000 Hz)导致质膜突然广泛延伸,但对细胞是安全的,因为细胞增殖率和活力都没有受到影响。细胞通过质膜重塑大约需要 1 小时才能恢复到准原始形态。反过来,这最终触发了机械激活网格蛋白介导的内吞途径,使细胞更容易内化多聚物,从而使转染效率提高了 10 到 100 倍。值得注意的是,这些结果是在用三种细胞系和难转染的原代细胞进行转染时获得的。
在这项工作中,我们专注于一种新技术,通过短暂的振动刺激预先刺激贴壁细胞,增强 NA 的细胞内传递并提高非病毒载体的转染效率。这项研究为利用物理细胞刺激显著提高基因传递载体在体外和离体的有效性铺平了道路。