• 文献检索
  • 文档翻译
  • 深度研究
  • 学术资讯
  • Suppr Zotero 插件Zotero 插件
  • 邀请有礼
  • 套餐&价格
  • 历史记录
应用&插件
Suppr Zotero 插件Zotero 插件浏览器插件Mac 客户端Windows 客户端微信小程序
定价
高级版会员购买积分包购买API积分包
服务
文献检索文档翻译深度研究API 文档MCP 服务
关于我们
关于 Suppr公司介绍联系我们用户协议隐私条款
关注我们

Suppr 超能文献

核心技术专利:CN118964589B侵权必究
粤ICP备2023148730 号-1Suppr @ 2026

文献检索

告别复杂PubMed语法,用中文像聊天一样搜索,搜遍4000万医学文献。AI智能推荐,让科研检索更轻松。

立即免费搜索

文件翻译

保留排版,准确专业,支持PDF/Word/PPT等文件格式,支持 12+语言互译。

免费翻译文档

深度研究

AI帮你快速写综述,25分钟生成高质量综述,智能提取关键信息,辅助科研写作。

立即免费体验

黄连素改善猫肠道屏障功能的治疗机制:调节肠道菌群、TLR4/NF-κB/MTORC通路及自噬

Therapeutic Mechanisms of Berberine to Improve the Intestinal Barrier Function Modulating Gut Microbiota, TLR4/NF-κ B/MTORC Pathway and Autophagy in Cats.

作者信息

Cao JingWen, Chen MiaoYu, Xu Ran, Guo MengYao

机构信息

Department of Clinical Veterinary Medicine, College of Veterinary Medicine, Northeast Agricultural University, Harbin, China.

Department of Clinical Veterinary Medicine, College of Veterinary Medicine, Huazhong Agricultural University, Wuhan, China.

出版信息

Front Microbiol. 2022 Jul 22;13:961885. doi: 10.3389/fmicb.2022.961885. eCollection 2022.

DOI:10.3389/fmicb.2022.961885
PMID:35935245
原文链接:https://pmc.ncbi.nlm.nih.gov/articles/PMC9354406/
Abstract

BACKGROUND

Inflammatory bowel disease (IBD), a disease that seriously harms human and animal health, has attracted many researchers' attention because of its complexity and difficulty in treatment. Most research has involved rats and dogs, and very little was cats. We should know that gut microbiota varies significantly from animal to animal. Traditional Chinese Medicine and its monomer component have many advantages compared with antibiotics used in pet clinics. Numerous studies have shown berberine (berberine hydrochloride) therapeutic value for IBD. However, the specific mechanism remains to consider.

RESULTS

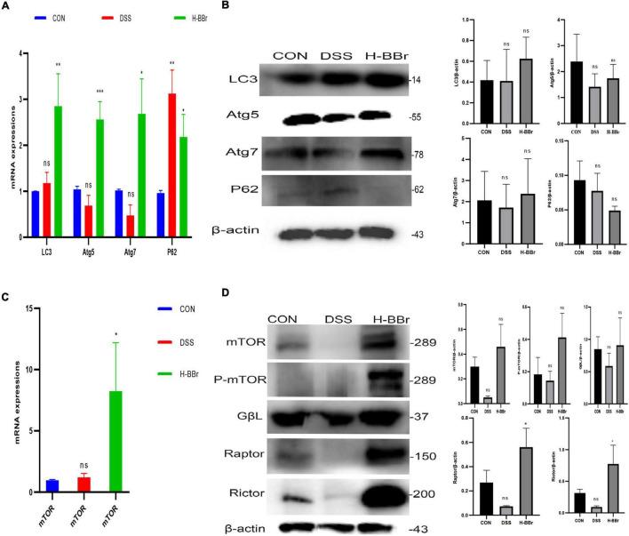
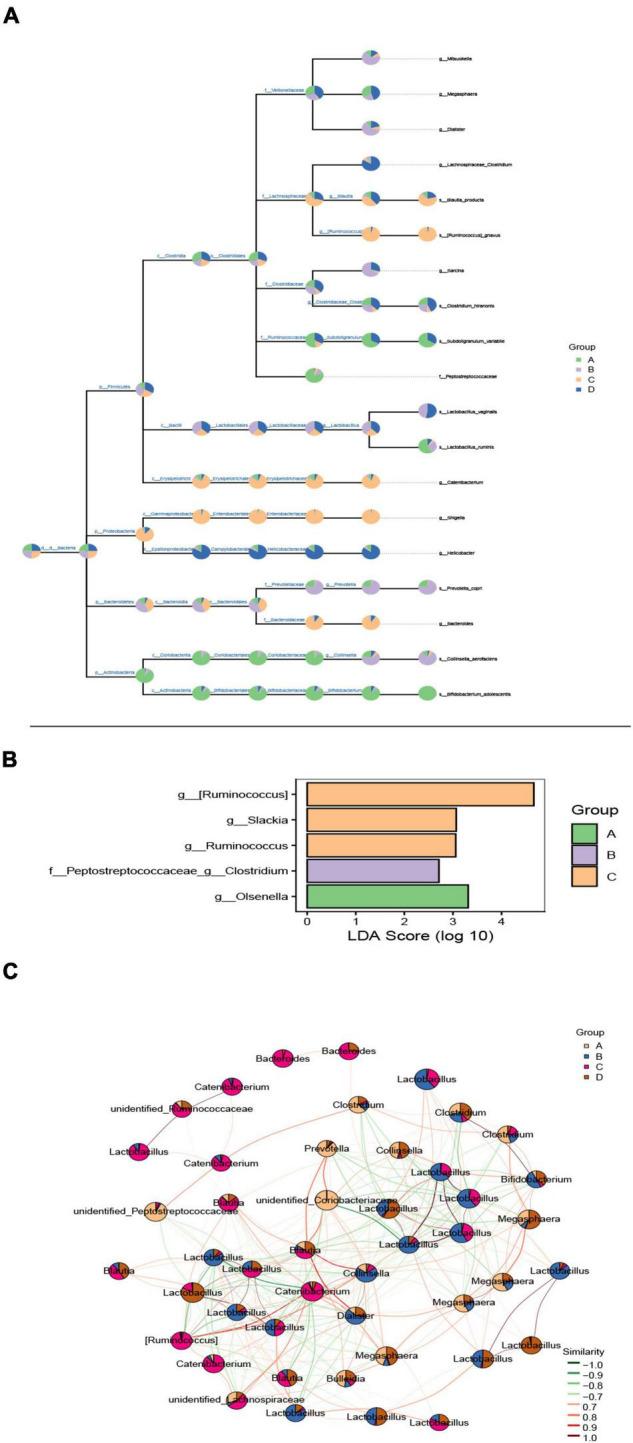
We assessed gut pathology and analyzed fecal bacterial composition using Histological staining and 16S rRNA sequence. Dioctyl sodium sulfosuccinate (DSS) administration destroyed intestinal mucosal structure and changed the diversity of intestinal flora relative to control. RT-PCR and western blot confirmed specific molecular mechanisms that trigger acute inflammation and intestinal mucosal barrier function disruption after DSS treatment. And autophagy inhibition is typical pathogenesis of IBD. Interestingly, berberine ameliorates inflammation during the development of the intestinal by modulating the toll-like receptors 4 (TLR4)/nuclear factor kappa-light-chain-enhancer of activated B cells (NF-κB) signaling pathway and activating autophagy. Berberine significantly reduces tumor necrosis factor α (TNF-α), interleukin (IL)-6, and IL-1β expression in cats' serum. Enhancing the antioxidant effect of IBD cats is one of the protective mechanisms of berberine. We demonstrated that berberine repairs intestinal barrier function by activating the mammalian target of rapamycin (mTOR) complex (MTORC), which inhibits autophagy.

CONCLUSION

Berberine can restore intestinal microbiota homeostasis and regulate the TLR4/NF-κB pathway, thereby controlling inflammatory responses. We propose a novel mechanism of berberine therapy for IBD, namely, berberine therapy can simultaneously activate MTORC and autophagy to restore intestinal mucosal barrier function in cats, which should be further studied to shed light on berberine to IBD.

摘要

背景

炎症性肠病(IBD)是一种严重危害人类和动物健康的疾病,因其复杂性和治疗难度而受到众多研究者的关注。大多数研究涉及大鼠和狗,涉及猫的研究很少。我们应该知道,不同动物的肠道微生物群差异很大。与宠物诊所使用的抗生素相比,中药及其单体成分具有许多优势。大量研究表明黄连素(盐酸黄连素)对IBD具有治疗价值。然而,具体机制仍有待探讨。

结果

我们使用组织学染色和16S rRNA序列评估肠道病理学并分析粪便细菌组成。相对于对照组,给予磺基琥珀酸二辛酯钠(DSS)破坏了肠道黏膜结构并改变了肠道菌群的多样性。RT-PCR和蛋白质印迹法证实了DSS处理后引发急性炎症和肠道黏膜屏障功能破坏的特定分子机制。自噬抑制是IBD的典型发病机制。有趣的是,黄连素通过调节Toll样受体4(TLR4)/活化B细胞核因子κB(NF-κB)信号通路并激活自噬来减轻肠道炎症。黄连素显著降低猫血清中肿瘤坏死因子α(TNF-α)、白细胞介素(IL)-6和IL-1β的表达。增强IBD猫的抗氧化作用是黄连素的保护机制之一。我们证明黄连素通过激活抑制自噬的哺乳动物雷帕霉素靶蛋白(mTOR)复合物(MTORC)来修复肠道屏障功能。

结论

黄连素可以恢复肠道微生物群稳态并调节TLR4/NF-κB通路,从而控制炎症反应。我们提出了一种黄连素治疗IBD的新机制,即黄连素治疗可以同时激活MTORC和自噬以恢复猫的肠道黏膜屏障功能,这应该进一步研究以阐明黄连素对IBD的作用。

https://cdn.ncbi.nlm.nih.gov/pmc/blobs/2482/9354406/7a1201614032/fmicb-13-961885-g007.jpg
https://cdn.ncbi.nlm.nih.gov/pmc/blobs/2482/9354406/3d59670746e5/fmicb-13-961885-g001.jpg
https://cdn.ncbi.nlm.nih.gov/pmc/blobs/2482/9354406/b60bcb76f7cf/fmicb-13-961885-g002.jpg
https://cdn.ncbi.nlm.nih.gov/pmc/blobs/2482/9354406/31f320ebfd0d/fmicb-13-961885-g003.jpg
https://cdn.ncbi.nlm.nih.gov/pmc/blobs/2482/9354406/a35f502062e6/fmicb-13-961885-g004.jpg
https://cdn.ncbi.nlm.nih.gov/pmc/blobs/2482/9354406/88f4f89bbd80/fmicb-13-961885-g005.jpg
https://cdn.ncbi.nlm.nih.gov/pmc/blobs/2482/9354406/618b63095c04/fmicb-13-961885-g006.jpg
https://cdn.ncbi.nlm.nih.gov/pmc/blobs/2482/9354406/7a1201614032/fmicb-13-961885-g007.jpg
https://cdn.ncbi.nlm.nih.gov/pmc/blobs/2482/9354406/3d59670746e5/fmicb-13-961885-g001.jpg
https://cdn.ncbi.nlm.nih.gov/pmc/blobs/2482/9354406/b60bcb76f7cf/fmicb-13-961885-g002.jpg
https://cdn.ncbi.nlm.nih.gov/pmc/blobs/2482/9354406/31f320ebfd0d/fmicb-13-961885-g003.jpg
https://cdn.ncbi.nlm.nih.gov/pmc/blobs/2482/9354406/a35f502062e6/fmicb-13-961885-g004.jpg
https://cdn.ncbi.nlm.nih.gov/pmc/blobs/2482/9354406/88f4f89bbd80/fmicb-13-961885-g005.jpg
https://cdn.ncbi.nlm.nih.gov/pmc/blobs/2482/9354406/618b63095c04/fmicb-13-961885-g006.jpg
https://cdn.ncbi.nlm.nih.gov/pmc/blobs/2482/9354406/7a1201614032/fmicb-13-961885-g007.jpg

相似文献

1
Therapeutic Mechanisms of Berberine to Improve the Intestinal Barrier Function Modulating Gut Microbiota, TLR4/NF-κ B/MTORC Pathway and Autophagy in Cats.黄连素改善猫肠道屏障功能的治疗机制:调节肠道菌群、TLR4/NF-κB/MTORC通路及自噬
Front Microbiol. 2022 Jul 22;13:961885. doi: 10.3389/fmicb.2022.961885. eCollection 2022.
2
Berberine inhibits intestinal carcinogenesis by suppressing intestinal pro-inflammatory genes and oncogenic factors through modulating gut microbiota.小檗碱通过调节肠道微生物群抑制肠道促炎基因和致癌因子抑制肠道癌变。
BMC Cancer. 2022 May 20;22(1):566. doi: 10.1186/s12885-022-09635-9.
3
Ganluyin ameliorates DSS-induced ulcerative colitis by inhibiting the enteric-origin LPS/TLR4/NF-κB pathway.甘露饮通过抑制肠源性 LPS/TLR4/NF-κB 通路改善 DSS 诱导的溃疡性结肠炎。
J Ethnopharmacol. 2022 May 10;289:115001. doi: 10.1016/j.jep.2022.115001. Epub 2022 Jan 24.
4
Oxyberberine, a novel gut microbiota-mediated metabolite of berberine, possesses superior anti-colitis effect: Impact on intestinal epithelial barrier, gut microbiota profile and TLR4-MyD88-NF-κB pathway.小檗红碱,小檗碱的一种新型肠道微生物群介导的代谢物,具有优越的抗结肠炎作用:对肠道上皮屏障、肠道微生物群谱和 TLR4-MyD88-NF-κB 途径的影响。
Pharmacol Res. 2020 Feb;152:104603. doi: 10.1016/j.phrs.2019.104603. Epub 2019 Dec 19.
5
Kuijieyuan Decoction Improved Intestinal Barrier Injury of Ulcerative Colitis by Affecting TLR4-Dependent PI3K/AKT/NF-κB Oxidative and Inflammatory Signaling and Gut Microbiota.溃结愈煎剂通过影响Toll样受体4依赖的磷脂酰肌醇-3激酶/蛋白激酶B/核因子κB氧化和炎症信号通路及肠道微生物群改善溃疡性结肠炎的肠屏障损伤
Front Pharmacol. 2020 Jul 29;11:1036. doi: 10.3389/fphar.2020.01036. eCollection 2020.
6
Berberine regulates short-chain fatty acid metabolism and alleviates the colitis-associated colorectal tumorigenesis through remodeling intestinal flora.小檗碱通过重塑肠道菌群来调节短链脂肪酸代谢,缓解结肠炎相关结直肠肿瘤的发生。
Phytomedicine. 2022 Jul 20;102:154217. doi: 10.1016/j.phymed.2022.154217. Epub 2022 May 27.
7
Zhuang medicine Shuanglu Tongnao Compound Recipe treats stroke by affecting the intestinal flora regulated by the TLR4/NF-κB signaling pathway.壮药双路通脑复方通过影响由TLR4/NF-κB信号通路调节的肠道菌群来治疗中风。
Ann Transl Med. 2023 Feb 28;11(4):174. doi: 10.21037/atm-23-253.
8
Berberine alleviates ischemia reperfusion injury induced AKI by regulation of intestinal microbiota and reducing intestinal inflammation.小檗碱通过调节肠道微生物群和减轻肠道炎症来缓解缺血再灌注损伤引起的急性肾损伤。
BMC Complement Med Ther. 2024 Jan 30;24(1):66. doi: 10.1186/s12906-023-04323-y.
9
Painong-San extract alleviates dextran sulfate sodium-induced colitis in mice by modulating gut microbiota, restoring intestinal barrier function and attenuating TLR4/NF-κB signaling cascades.痛风散提取物通过调节肠道微生物群、恢复肠道屏障功能和减轻 TLR4/NF-κB 信号级联反应来缓解葡聚糖硫酸钠诱导的小鼠结肠炎。
J Pharm Biomed Anal. 2022 Feb 5;209:114529. doi: 10.1016/j.jpba.2021.114529. Epub 2021 Dec 10.
10
Berberine prevents stress-induced gut inflammation and visceral hypersensitivity and reduces intestinal motility in rats.小檗碱可预防应激引起的肠道炎症和内脏敏化,并降低大鼠的肠道蠕动。
World J Gastroenterol. 2019 Aug 7;25(29):3956-3971. doi: 10.3748/wjg.v25.i29.3956.

引用本文的文献

1
A Mechanistic Approach to Replacing Antibiotics with Natural Products in the Treatment of Bacterial Diarrhea.一种用天然产物替代抗生素治疗细菌性腹泻的机制性方法。
Biomolecules. 2025 Jul 18;15(7):1045. doi: 10.3390/biom15071045.
2
Peptide GTSFTTTAER From Alleviates TNBS-Induced Inflammatory Bowel Disease in a Zebrafish Model via Multi-Pathway Regulation.来自肽GTSFTTTAER通过多途径调节减轻斑马鱼模型中三硝基苯磺酸诱导的炎症性肠病。
Food Sci Nutr. 2025 Jun 12;13(6):e70427. doi: 10.1002/fsn3.70427. eCollection 2025 Jun.
3
AMPK in Intestinal Health and Disease: A Multifaceted Therapeutic Target for Metabolic and Inflammatory Disorders.

本文引用的文献

1
Pre-Administration of Berberine Exerts Chemopreventive Effects in AOM/DSS-Induced Colitis-Associated Carcinogenesis Mice via Modulating Inflammation and Intestinal Microbiota.小檗碱给药前通过调节炎症和肠道微生物群对 AOM/DSS 诱导的结肠炎相关癌变小鼠发挥化学预防作用。
Nutrients. 2022 Feb 9;14(4):726. doi: 10.3390/nu14040726.
2
Correlation between Lactobacillus and expression of E-cadherin, β-catenin, N-cadherin, and Vimentin in postmenopausal cervical lesions.绝经后宫颈病变中乳酸杆菌与 E-钙黏蛋白、β-连环蛋白、N-钙黏蛋白和波形蛋白表达的相关性。
Ann Palliat Med. 2022 Jan;11(1):135-145. doi: 10.21037/apm-21-3581.
3
Probiotic and Metabolic Characterization of Vaginal Lactobacilli for a Potential Use in Functional Foods.
AMPK在肠道健康与疾病中的作用:代谢和炎症性疾病的多方面治疗靶点
Drug Des Devel Ther. 2025 Apr 21;19:3029-3058. doi: 10.2147/DDDT.S507489. eCollection 2025.
4
Absolute Quantitative Metagenomic Analysis Provides More Accurate Insights for the Anti-Colitis Effect of Berberine via Modulation of Gut Microbiota.绝对定量宏基因组分析通过调节肠道微生物群为黄连素的抗结肠炎作用提供更准确的见解。
Biomolecules. 2025 Mar 11;15(3):400. doi: 10.3390/biom15030400.
5
Mesenchymal stem cells: a novel therapeutic approach for feline inflammatory bowel disease.间质干细胞:猫科动物炎症性肠病的一种新的治疗方法。
Stem Cell Res Ther. 2024 Nov 9;15(1):409. doi: 10.1186/s13287-024-04038-y.
6
Gut aging: A wane from the normal to repercussion and gerotherapeutic strategies.肠道衰老:从正常状态衰退至产生不良影响及老年治疗策略
Heliyon. 2024 Sep 12;10(19):e37883. doi: 10.1016/j.heliyon.2024.e37883. eCollection 2024 Oct 15.
7
Effects of berberine hydrochloride on antioxidant response and gut microflora in the Charybdis japonica infected with Aeromonas hydrophila.盐酸小檗碱对感染嗜水气单胞菌的日本沼虾抗氧化反应和肠道微生物群的影响。
BMC Microbiol. 2024 Aug 2;24(1):287. doi: 10.1186/s12866-024-03420-3.
8
Differences in Metabolite Profiles of Dihydroberberine and Micellar Berberine in Caco-2 Cells and Humans-A Pilot Study.二氢小檗碱和胶束小檗碱在 Caco-2 细胞和人体中的代谢物谱差异——一项初步研究。
Int J Mol Sci. 2024 May 22;25(11):5625. doi: 10.3390/ijms25115625.
9
Berberine mitigates diclofenac-induced intestinal mucosal mechanical barrier dysfunction through the restoration of autophagy by inhibiting exosome-mediated lncRNA H19.小檗碱通过抑制外泌体介导的长链非编码 RNA H19 抑制自噬来减轻双氯芬酸诱导的肠道黏膜机械屏障功能障碍。
Inflammopharmacology. 2024 Aug;32(4):2525-2540. doi: 10.1007/s10787-024-01487-y. Epub 2024 May 17.
10
Gut microbiota and its metabolic products in acute respiratory distress syndrome.急性呼吸窘迫综合征中的肠道微生物群及其代谢产物
Front Immunol. 2024 Feb 16;15:1330021. doi: 10.3389/fimmu.2024.1330021. eCollection 2024.
用于功能性食品的阴道乳酸杆菌的益生菌及代谢特性
Microorganisms. 2021 Apr 14;9(4):833. doi: 10.3390/microorganisms9040833.
4
Untargeted metabolomic analysis in cats with naturally occurring inflammatory bowel disease and alimentary small cell lymphoma.对患有自发性炎症性肠病和消化道小细胞淋巴瘤的猫进行非靶向代谢组学分析。
Sci Rep. 2021 Apr 28;11(1):9198. doi: 10.1038/s41598-021-88707-5.
5
Guidelines for the use and interpretation of assays for monitoring autophagy (4th edition).自噬监测分析方法使用和解释的指南(第 4 版)。
Autophagy. 2021 Jan;17(1):1-382. doi: 10.1080/15548627.2020.1797280. Epub 2021 Feb 8.
6
Regulation and metabolic functions of mTORC1 and mTORC2.mTORC1 和 mTORC2 的调节和代谢功能。
Physiol Rev. 2021 Jul 1;101(3):1371-1426. doi: 10.1152/physrev.00026.2020. Epub 2021 Feb 18.
7
Effect of gut microbiota on LPS-induced acute lung injury by regulating the TLR4/NF-kB signaling pathway.肠道微生物群通过调节 TLR4/NF-κB 信号通路对 LPS 诱导的急性肺损伤的影响。
Int Immunopharmacol. 2021 Feb;91:107272. doi: 10.1016/j.intimp.2020.107272. Epub 2020 Dec 22.
8
Therapeutic mechanisms of traditional Chinese medicine to improve metabolic diseases via the gut microbiota.通过肠道微生物群改善代谢疾病的中药治疗机制。
Biomed Pharmacother. 2021 Jan;133:110857. doi: 10.1016/j.biopha.2020.110857. Epub 2020 Nov 13.
9
The Influence of Probiotics on the Firmicutes/Bacteroidetes Ratio in the Treatment of Obesity and Inflammatory Bowel disease.益生菌对肥胖症和炎症性肠病治疗中厚壁菌门/拟杆菌门比例的影响
Microorganisms. 2020 Nov 1;8(11):1715. doi: 10.3390/microorganisms8111715.
10
TLR4 and CD14 trafficking and its influence on LPS-induced pro-inflammatory signaling.TLR4 和 CD14 的内吞及其对 LPS 诱导的促炎信号转导的影响。
Cell Mol Life Sci. 2021 Feb;78(4):1233-1261. doi: 10.1007/s00018-020-03656-y. Epub 2020 Oct 15.