• 文献检索
  • 文档翻译
  • 深度研究
  • 学术资讯
  • Suppr Zotero 插件Zotero 插件
  • 邀请有礼
  • 套餐&价格
  • 历史记录
应用&插件
Suppr Zotero 插件Zotero 插件浏览器插件Mac 客户端Windows 客户端微信小程序
定价
高级版会员购买积分包购买API积分包
服务
文献检索文档翻译深度研究API 文档MCP 服务
关于我们
关于 Suppr公司介绍联系我们用户协议隐私条款
关注我们

Suppr 超能文献

核心技术专利:CN118964589B侵权必究
粤ICP备2023148730 号-1Suppr @ 2026

文献检索

告别复杂PubMed语法,用中文像聊天一样搜索,搜遍4000万医学文献。AI智能推荐,让科研检索更轻松。

立即免费搜索

文件翻译

保留排版,准确专业,支持PDF/Word/PPT等文件格式,支持 12+语言互译。

免费翻译文档

深度研究

AI帮你快速写综述,25分钟生成高质量综述,智能提取关键信息,辅助科研写作。

立即免费体验

短暂和持续激活 Wnt 信号对 Asherman 综合征的发病机制有相反的作用。

Transient and Prolonged Activation of Wnt Signaling Contribute Oppositely to the Pathogenesis of Asherman's Syndrome.

机构信息

Department of Obstetrics and Gynecology, The Second Affiliated Hospital of Xi'an Jiaotong University, Xi'an 710004, China.

Department of Cardiology, The Second Affiliated Hospital of Xi'an Jiaotong University, Xi'an 710004, China.

出版信息

Int J Mol Sci. 2022 Aug 8;23(15):8808. doi: 10.3390/ijms23158808.

DOI:10.3390/ijms23158808
PMID:35955940
原文链接:https://pmc.ncbi.nlm.nih.gov/articles/PMC9368949/
Abstract

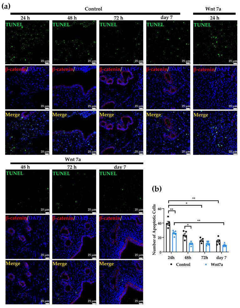
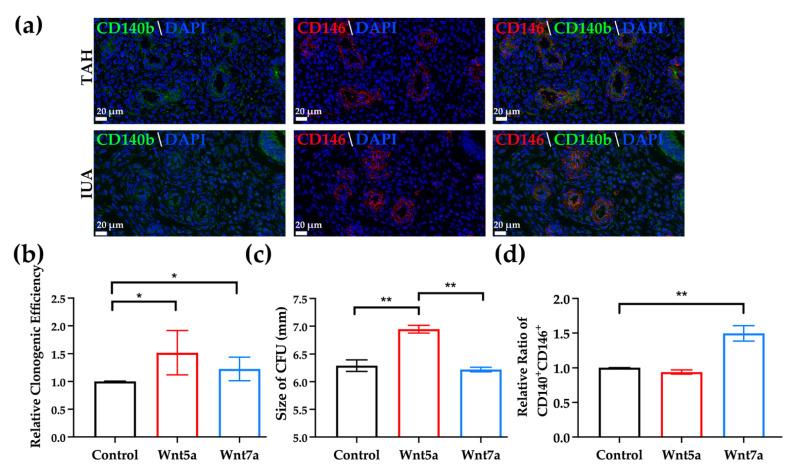
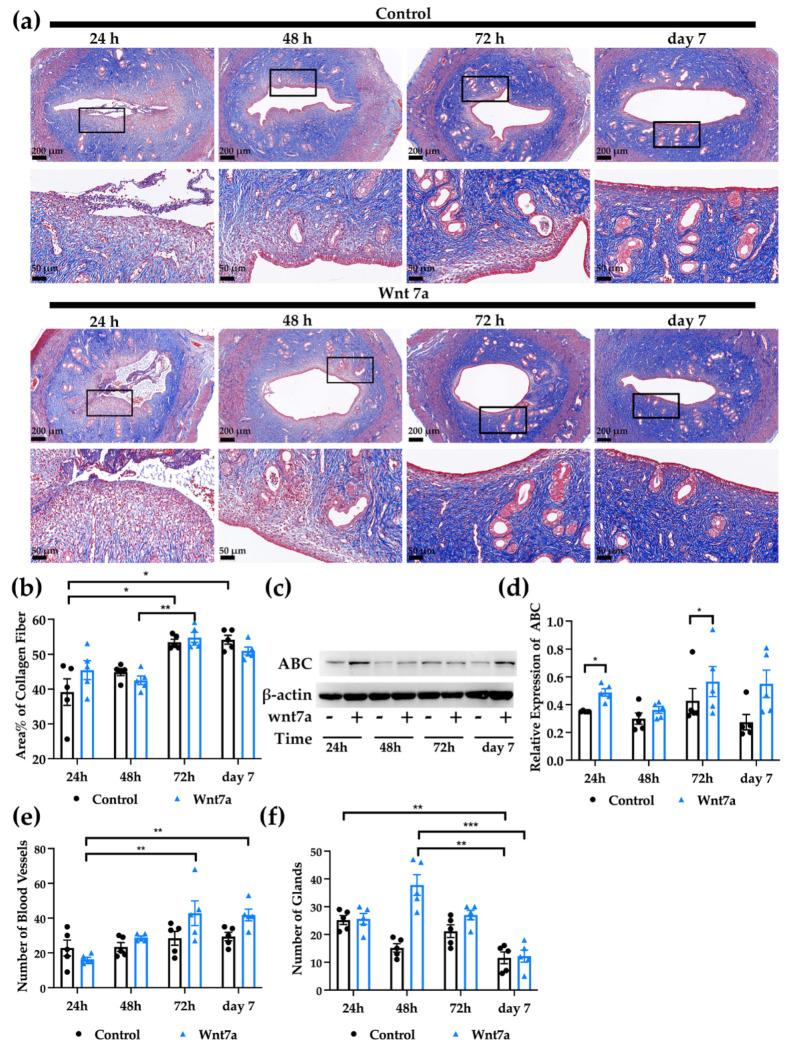
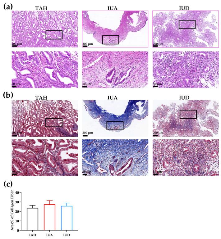
Asherman's Syndrome (AS) is caused by dysfunction of endometrial regenerative ability, which is controlled by adult stem cells and their niche. The Wnt signaling pathway has been demonstrated to be implicated in this process. This study aimed to clarify the relationship between the Wnt signaling pathway and the progression of AS after initial endometrial damage. Endometria with and without adhesion as well as from the intrauterine devices three months after the surgery were collected to compare the area of fibrosis. The area% of fibrosis did not vary significantly. Significantly higher expression of non-phosphorylated β-catenin, Wnt5a and Wnt7a was identified in the endometria with adhesion. The CD140bCD146 endometrial stem-like cells were present in the endometria with adhesion. Both Wnt5a and Wnt7a promoted stem cell proliferation. However, only Wnt7a preserved stem cell population by stimulating self-renewal. A rat endometrial injury model was established to investigate the effect of the activated Wnt/β-catenin signaling pathway on endometrial healing. We found that a transient activation of the Wnt/β-catenin signaling pathway promoted angiogenesis and increased the number of glands. In conclusion, transient activation of the Wnt/β-catenin signaling pathway during the acute endometrial damage may help the tissue regeneration, while prolonged activation may correlate to fibrosis formation.

摘要

Asherman 综合征(AS)是由子宫内膜再生能力障碍引起的,其受成体干细胞及其龛位调控。Wnt 信号通路已被证实参与这一过程。本研究旨在阐明 Wnt 信号通路与初始子宫内膜损伤后 AS 进展之间的关系。收集有粘连和无粘连的子宫内膜以及手术后三个月的宫内节育器,以比较纤维化面积。纤维化面积百分比无显著差异。粘连子宫内膜中存在非磷酸化β-连环蛋白、Wnt5a 和 Wnt7a 的高表达。黏附的子宫内膜中有 CD140bCD146 子宫内膜干细胞样细胞。Wnt5a 和 Wnt7a 均可促进干细胞增殖,但只有 Wnt7a 通过刺激自我更新来维持干细胞群体。建立大鼠子宫内膜损伤模型,研究激活的 Wnt/β-连环蛋白信号通路对子宫内膜愈合的影响。我们发现,Wnt/β-连环蛋白信号通路的短暂激活促进了血管生成并增加了腺体数量。总之,急性子宫内膜损伤期间 Wnt/β-连环蛋白信号通路的短暂激活可能有助于组织再生,而持续激活可能与纤维化形成相关。

https://cdn.ncbi.nlm.nih.gov/pmc/blobs/8700/9368949/188b13fd5d30/ijms-23-08808-g005.jpg
https://cdn.ncbi.nlm.nih.gov/pmc/blobs/8700/9368949/3bd69e10e22f/ijms-23-08808-g001.jpg
https://cdn.ncbi.nlm.nih.gov/pmc/blobs/8700/9368949/0eaeb9ad805c/ijms-23-08808-g002.jpg
https://cdn.ncbi.nlm.nih.gov/pmc/blobs/8700/9368949/25d608f16608/ijms-23-08808-g003.jpg
https://cdn.ncbi.nlm.nih.gov/pmc/blobs/8700/9368949/0f0cf7e3635f/ijms-23-08808-g004.jpg
https://cdn.ncbi.nlm.nih.gov/pmc/blobs/8700/9368949/188b13fd5d30/ijms-23-08808-g005.jpg
https://cdn.ncbi.nlm.nih.gov/pmc/blobs/8700/9368949/3bd69e10e22f/ijms-23-08808-g001.jpg
https://cdn.ncbi.nlm.nih.gov/pmc/blobs/8700/9368949/0eaeb9ad805c/ijms-23-08808-g002.jpg
https://cdn.ncbi.nlm.nih.gov/pmc/blobs/8700/9368949/25d608f16608/ijms-23-08808-g003.jpg
https://cdn.ncbi.nlm.nih.gov/pmc/blobs/8700/9368949/0f0cf7e3635f/ijms-23-08808-g004.jpg
https://cdn.ncbi.nlm.nih.gov/pmc/blobs/8700/9368949/188b13fd5d30/ijms-23-08808-g005.jpg

相似文献

1
Transient and Prolonged Activation of Wnt Signaling Contribute Oppositely to the Pathogenesis of Asherman's Syndrome.短暂和持续激活 Wnt 信号对 Asherman 综合征的发病机制有相反的作用。
Int J Mol Sci. 2022 Aug 8;23(15):8808. doi: 10.3390/ijms23158808.
2
Interleukin 6 at menstruation promotes the proliferation and self-renewal of endometrial mesenchymal stromal/stem cells through the WNT/β-catenin signaling pathway.月经周期中的白细胞介素 6 通过 WNT/β-连环蛋白信号通路促进子宫内膜间质/干细胞的增殖和自我更新。
Front Immunol. 2024 May 3;15:1378863. doi: 10.3389/fimmu.2024.1378863. eCollection 2024.
3
Regenerating endometrium from stem/progenitor cells: is it abnormal in endometriosis, Asherman's syndrome and infertility?从干细胞/祖细胞再生子宫内膜:在子宫内膜异位症、Asherman 综合征和不孕中是否异常?
Curr Opin Obstet Gynecol. 2013 Jun;25(3):193-200. doi: 10.1097/GCO.0b013e32836024e7.
4
Myometrial Cells Stimulate Self-Renewal of Endometrial Mesenchymal Stem-Like Cells Through WNT5A/β-Catenin Signaling.肌层细胞通过 WNT5A/β-连环蛋白信号刺激子宫内膜间质干细胞样细胞的自我更新。
Stem Cells. 2019 Nov;37(11):1455-1466. doi: 10.1002/stem.3070. Epub 2019 Oct 8.
5
MicroRNA-122-5p alleviates endometrial fibrosis via inhibiting the TGF-β/SMAD pathway in Asherman's syndrome.微小 RNA-122-5p 通过抑制 TGF-β/SMAD 通路缓解宫腔粘连综合征的子宫内膜纤维化。
Reprod Biomed Online. 2023 Nov;47(5):103253. doi: 10.1016/j.rbmo.2023.06.008. Epub 2023 Jun 23.
6
Endometrial Regeneration in Asherman's Syndrome: Clinical and Translational evidence of Stem Cell Therapies.Asherman 综合征中的子宫内膜再生:干细胞疗法的临床和转化证据。
Curr Stem Cell Res Ther. 2019;14(6):454-459. doi: 10.2174/1574888X14666190213100528.
7
Bone Marrow-Derived Stem Cell (BMDSC) transplantation improves fertility in a murine model of Asherman's syndrome.骨髓源性干细胞(BMDSC)移植可改善阿谢曼综合征小鼠模型的生育能力。
PLoS One. 2014 May 12;9(5):e96662. doi: 10.1371/journal.pone.0096662. eCollection 2014.
8
Understanding the regulatory mechanisms of endometrial cells on activities of endometrial mesenchymal stem-like cells during menstruation.解析子宫内膜细胞在月经周期中对子宫内膜间充质干细胞样细胞活性的调控机制。
Stem Cell Res Ther. 2020 Jun 17;11(1):239. doi: 10.1186/s13287-020-01750-3.
9
CSF1-associated decrease in endometrial macrophages may contribute to Asherman's syndrome.CSF1 相关的子宫内膜巨噬细胞减少可能导致 Asherman 综合征。
Am J Reprod Immunol. 2020 Jan;83(1):e13191. doi: 10.1111/aji.13191. Epub 2019 Nov 3.
10
Decoding the endometrial niche of Asherman's Syndrome at single-cell resolution.单细胞分辨率解码阿舍尔曼综合征的子宫内膜龛。
Nat Commun. 2023 Sep 21;14(1):5890. doi: 10.1038/s41467-023-41656-1.

引用本文的文献

1
ApoBDs: a paradigm shift from cellular debris to therapeutic vehicles.凋亡小体:从细胞碎片到治疗载体的范式转变。
Front Endocrinol (Lausanne). 2025 Jul 17;16:1626796. doi: 10.3389/fendo.2025.1626796. eCollection 2025.
2
Hypoxia-induced upregulation of hsa-miR-584-3p suppresses endometrial glandular epithelial cell function by targeting DKK-1.缺氧诱导的hsa-miR-584-3p上调通过靶向DKK-1抑制子宫内膜腺上皮细胞功能。
Am J Transl Res. 2024 May 15;16(5):2001-2010. doi: 10.62347/PFCF4169. eCollection 2024.
3
Precision Medicine for Chronic Endometritis: Computer-Aided Diagnosis Using Deep Learning Model.

本文引用的文献

1
WNT5A Interacts With FZD5 and LRP5 to Regulate Proliferation and Self-Renewal of Endometrial Mesenchymal Stem-Like Cells.WNT5A与FZD5和LRP5相互作用以调节子宫内膜间充质干细胞样细胞的增殖和自我更新。
Front Cell Dev Biol. 2022 Feb 17;10:837827. doi: 10.3389/fcell.2022.837827. eCollection 2022.
2
Single-cell RNA sequencing of cultured human endometrial CD140bCD146 perivascular cells highlights the importance of in vivo microenvironment.对培养的人子宫内膜 CD140bCD146 血管周细胞的单细胞 RNA 测序强调了体内微环境的重要性。
Stem Cell Res Ther. 2021 May 29;12(1):306. doi: 10.1186/s13287-021-02354-1.
3
The Elusive Endometrial Epithelial Stem/Progenitor Cells.
慢性子宫内膜炎的精准医学:使用深度学习模型的计算机辅助诊断
Diagnostics (Basel). 2023 Mar 1;13(5):936. doi: 10.3390/diagnostics13050936.
难以捉摸的子宫内膜上皮干细胞/祖细胞。
Front Cell Dev Biol. 2021 Apr 9;9:640319. doi: 10.3389/fcell.2021.640319. eCollection 2021.
4
si-SNHG5-FOXF2 inhibits TGF-β1-induced fibrosis in human primary endometrial stromal cells by the Wnt/β-catenin signalling pathway.si-SNHG5-FOXF2 通过 Wnt/β-catenin 信号通路抑制人原代子宫内膜基质细胞 TGF-β1 诱导的纤维化。
Stem Cell Res Ther. 2020 Nov 11;11(1):479. doi: 10.1186/s13287-020-01990-3.
5
Understanding the regulatory mechanisms of endometrial cells on activities of endometrial mesenchymal stem-like cells during menstruation.解析子宫内膜细胞在月经周期中对子宫内膜间充质干细胞样细胞活性的调控机制。
Stem Cell Res Ther. 2020 Jun 17;11(1):239. doi: 10.1186/s13287-020-01750-3.
6
Asherman's Syndrome: it may not be all our fault.Asherman 综合征:这可能并不全是我们的错。
Hum Reprod. 2018 Aug 1;33(8):1374-1380. doi: 10.1093/humrep/dey232.
7
Neonatal Wnt-dependent Lgr5 positive stem cells are essential for uterine gland development.新生儿 Wnt 依赖性 Lgr5 阳性干细胞对于子宫腺发育至关重要。
Nat Commun. 2019 Nov 26;10(1):5378. doi: 10.1038/s41467-019-13363-3.
8
Myometrial Cells Stimulate Self-Renewal of Endometrial Mesenchymal Stem-Like Cells Through WNT5A/β-Catenin Signaling.肌层细胞通过 WNT5A/β-连环蛋白信号刺激子宫内膜间质干细胞样细胞的自我更新。
Stem Cells. 2019 Nov;37(11):1455-1466. doi: 10.1002/stem.3070. Epub 2019 Oct 8.
9
Reproductive outcomes after surgical treatment of asherman syndrome: A systematic review.Asherman 综合征手术治疗后的生殖结局:系统评价。
Best Pract Res Clin Obstet Gynaecol. 2019 Aug;59:98-114. doi: 10.1016/j.bpobgyn.2018.12.009. Epub 2019 Jan 3.
10
Wnt signaling in bone, kidney, intestine, and adipose tissue and interorgan interaction in aging.Wnt 信号在骨骼、肾脏、肠道和脂肪组织中的作用以及衰老过程中的器官间相互作用。
Ann N Y Acad Sci. 2019 Apr;1442(1):48-60. doi: 10.1111/nyas.13945. Epub 2018 Aug 12.