Suppr超能文献

纺锤体极体组件 25 和血小板衍生生长因子介导肿瘤相关巨噬细胞与前列腺癌细胞之间的串扰。

Spindle pole body component 25 and platelet-derived growth factor mediate crosstalk between tumor-associated macrophages and prostate cancer cells.

机构信息

Department of Urology, Affiliated People's Hospital of Jiangsu University, Zhenjiang, China.

Department of Health Management Section, Zhenjiang College, Zhenjiang, China.

出版信息

Front Immunol. 2022 Jul 27;13:907636. doi: 10.3389/fimmu.2022.907636. eCollection 2022.

Abstract

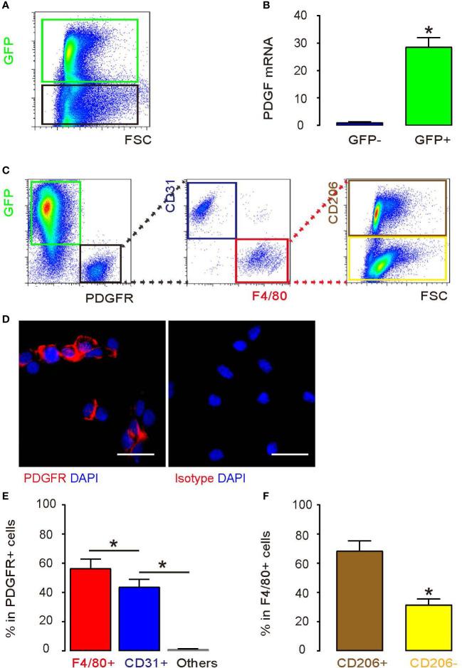
Tumor-associated macrophages (TAMs) are involved in the growth of prostate cancer (PrC), while the molecular mechanisms underlying the interactive crosstalk between TAM and PrC cells remain largely unknown. Platelet-derived growth factor (PDGF) is known to promote mesenchymal stromal cell chemotaxis to the tumor microenvironment. Recently, activation of spindle pole body component 25 (SPC25) has been shown to promote PrC cell proliferation and is associated with PrC stemness. Here, the relationship between SPC25 and PDGF in the crosstalk between TAM and PrC was investigated. Significant increases in both PDGF and SPC25 levels were detected in PrC specimens compared to paired adjacent normal prostate tissues. A significant correlation was detected between PDGF and SPC25 levels in PrC specimens and cell lines. SPC25 increased PDGF production and tumor cell growth in cultured PrC cells and in xenotransplantation. Mechanistically, SPC25 appeared to activate PDGF in PrC likely through Early Growth Response 1 (Egr1), while the secreted PDGF signaled to TAM through PDGFR on macrophages and polarized macrophages, which, in turn, induced the growth of PrC cells likely through their production and secretion of transforming growth factor β1 (TGFβ1). Thus, our data suggest that SPC25 triggers the crosstalk between TAM and PrC cells SPC25/PDGF/PDGFR/TGFβ1 receptor signaling to enhance PrC growth.

摘要

肿瘤相关巨噬细胞(TAMs)参与前列腺癌(PrC)的生长,而 TAM 与 PrC 细胞之间相互作用的分子机制在很大程度上尚不清楚。血小板衍生生长因子(PDGF)已知可促进间充质基质细胞向肿瘤微环境的趋化作用。最近,纺锤体极体成分 25(SPC25)的激活已被证明可促进 PrC 细胞增殖,并与 PrC 干性相关。在这里,研究了 SPC25 和 PDGF 在 TAM 和 PrC 之间相互作用中的关系。与配对的相邻正常前列腺组织相比,在 PrC 标本中检测到 PDGF 和 SPC25 水平均显着增加。在 PrC 标本和细胞系中检测到 PDGF 和 SPC25 水平之间存在显着相关性。SPC25 增加了培养的 PrC 细胞和异种移植中的 PDGF 产生和肿瘤细胞生长。在机制上,SPC25 似乎通过早期生长反应 1(Egr1)激活 PrC 中的 PDGF,而分泌的 PDGF 通过巨噬细胞和极化巨噬细胞上的 PDGFR 向 TAM 发出信号,反过来,通过其产生和分泌转化生长因子β1(TGFβ1)诱导 PrC 细胞的生长。因此,我们的数据表明,SPC25 触发了 TAM 和 PrC 细胞之间的串扰 SPC25/PDGF/PDGFR/TGFβ1 受体信号增强了 PrC 的生长。

https://cdn.ncbi.nlm.nih.gov/pmc/blobs/c291/9363606/3c1f77b12b81/fimmu-13-907636-g001.jpg

文献检索

告别复杂PubMed语法,用中文像聊天一样搜索,搜遍4000万医学文献。AI智能推荐,让科研检索更轻松。

立即免费搜索

文件翻译

保留排版,准确专业,支持PDF/Word/PPT等文件格式,支持 12+语言互译。

免费翻译文档

深度研究

AI帮你快速写综述,25分钟生成高质量综述,智能提取关键信息,辅助科研写作。

立即免费体验