• 文献检索
  • 文档翻译
  • 深度研究
  • 学术资讯
  • Suppr Zotero 插件Zotero 插件
  • 邀请有礼
  • 套餐&价格
  • 历史记录
应用&插件
Suppr Zotero 插件Zotero 插件浏览器插件Mac 客户端Windows 客户端微信小程序
定价
高级版会员购买积分包购买API积分包
服务
文献检索文档翻译深度研究API 文档MCP 服务
关于我们
关于 Suppr公司介绍联系我们用户协议隐私条款
关注我们

Suppr 超能文献

核心技术专利:CN118964589B侵权必究
粤ICP备2023148730 号-1Suppr @ 2026

文献检索

告别复杂PubMed语法,用中文像聊天一样搜索,搜遍4000万医学文献。AI智能推荐,让科研检索更轻松。

立即免费搜索

文件翻译

保留排版,准确专业,支持PDF/Word/PPT等文件格式,支持 12+语言互译。

免费翻译文档

深度研究

AI帮你快速写综述,25分钟生成高质量综述,智能提取关键信息,辅助科研写作。

立即免费体验

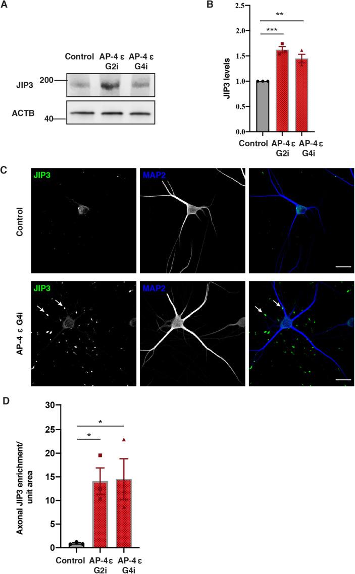
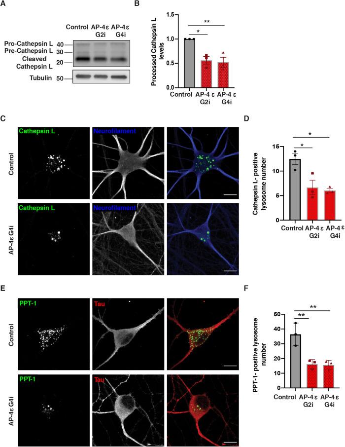
AP-4 通过调节跨高尔基网络中关键溶酶体受体蛋白的输出来调节神经元溶酶体的组成、功能和运输。

AP-4 regulates neuronal lysosome composition, function, and transport via regulating export of critical lysosome receptor proteins at the trans-Golgi network.

机构信息

Department of Anatomy and Cell Biology, College of Medicine, University of Illinois at Chicago, Chicago, IL 60612.

Department of Medical Genetics, Cambridge Institute for Medical Research, University of Cambridge, Cambridge CB2 0XY, UK.

出版信息

Mol Biol Cell. 2022 Oct 1;33(12):ar102. doi: 10.1091/mbc.E21-09-0473. Epub 2022 Aug 17.

DOI:10.1091/mbc.E21-09-0473
PMID:35976706
原文链接:https://pmc.ncbi.nlm.nih.gov/articles/PMC9635302/
Abstract

The adaptor protein complex-4 or AP-4 is known to mediate autophagosome maturation through regulating sorting of transmembrane cargo such as ATG9A at the Golgi. There is a need to understand AP-4 function in neurons, as mutations in any of its four subunits cause a complex form of hereditary spastic paraplegia (HSP) with intellectual disability. While AP-4 has been implicated in regulating trafficking and distribution of cargo such as ATG9A and APP, little is known about its effect on neuronal lysosomal protein traffic, lysosome biogenesis, and function. In this study, we demonstrate that in human iPSC-derived neurons AP-4 regulates lysosome composition, function, and transport via regulating the export of critical lysosomal receptors, including Sortilin 1, from the trans-Golgi network to endo-lysosomes. Additionally, loss of AP-4 causes endo-lysosomes to stall and build up in axonal swellings potentially through reduced recruitment of retrograde transport machinery to the organelle. These findings of axonal lysosome buildup are highly reminiscent of those observed in Alzheimer's disease as well as in neurons modeling the most common form of HSP, caused by mutations. Our findings implicate AP-4 as a critical regulator of neuronal lysosome biogenesis and altered lysosome function and axonal endo-lysosome transport as an underlying defect in AP-4-deficient HSP. Additionally, our results also demonstrate the utility of the human iNeuronal model system in investigating neuronal phenotypes observed in AP-4-deficient mice and/or the human AP-4 deficiency syndrome.

摘要

衔接蛋白复合物-4(AP-4)已知通过调节跨膜货物(如 ATG9A)在高尔基体的分拣来介导自噬体成熟。了解 AP-4 在神经元中的功能非常必要,因为其四个亚基中的任何一个突变都会导致一种复杂形式的遗传性痉挛性截瘫(HSP)伴智力障碍。虽然 AP-4 已被牵连到调节货物(如 ATG9A 和 APP)的运输和分布,但对于其对神经元溶酶体蛋白运输、溶酶体发生和功能的影响知之甚少。在这项研究中,我们证明在人诱导多能干细胞(iPSC)衍生的神经元中,AP-4 通过调节关键溶酶体受体(包括分选连接蛋白 1(Sortilin 1))从高尔基网络到内溶酶体的输出,来调节溶酶体的组成、功能和运输。此外,AP-4 的缺失会导致内溶酶体在轴突膨大区停滞和积累,这可能是由于向细胞器募集的逆行运输机制减少所致。这些观察到的轴突溶酶体积累的发现与阿尔茨海默病以及最常见形式的 HSP 神经元模型中观察到的发现非常相似,这些 HSP 是由突变引起的。我们的研究结果表明,AP-4 是神经元溶酶体发生和改变的溶酶体功能以及轴突内溶酶体运输的关键调节因子,AP-4 缺陷 HSP 中的缺陷。此外,我们的结果还证明了人类 iNeuronal 模型系统在研究 AP-4 缺陷型小鼠和/或人类 AP-4 缺乏综合征中观察到的神经元表型方面的实用性。

https://cdn.ncbi.nlm.nih.gov/pmc/blobs/e854/9635302/9647833df30f/mbc-33-ar102-g006.jpg
https://cdn.ncbi.nlm.nih.gov/pmc/blobs/e854/9635302/b053e19753ee/mbc-33-ar102-g001.jpg
https://cdn.ncbi.nlm.nih.gov/pmc/blobs/e854/9635302/6f0881e80129/mbc-33-ar102-g002.jpg
https://cdn.ncbi.nlm.nih.gov/pmc/blobs/e854/9635302/c7f3d76ee1f8/mbc-33-ar102-g003.jpg
https://cdn.ncbi.nlm.nih.gov/pmc/blobs/e854/9635302/1b2661daf607/mbc-33-ar102-g004.jpg
https://cdn.ncbi.nlm.nih.gov/pmc/blobs/e854/9635302/cf68da2433bf/mbc-33-ar102-g005.jpg
https://cdn.ncbi.nlm.nih.gov/pmc/blobs/e854/9635302/9647833df30f/mbc-33-ar102-g006.jpg
https://cdn.ncbi.nlm.nih.gov/pmc/blobs/e854/9635302/b053e19753ee/mbc-33-ar102-g001.jpg
https://cdn.ncbi.nlm.nih.gov/pmc/blobs/e854/9635302/6f0881e80129/mbc-33-ar102-g002.jpg
https://cdn.ncbi.nlm.nih.gov/pmc/blobs/e854/9635302/c7f3d76ee1f8/mbc-33-ar102-g003.jpg
https://cdn.ncbi.nlm.nih.gov/pmc/blobs/e854/9635302/1b2661daf607/mbc-33-ar102-g004.jpg
https://cdn.ncbi.nlm.nih.gov/pmc/blobs/e854/9635302/cf68da2433bf/mbc-33-ar102-g005.jpg
https://cdn.ncbi.nlm.nih.gov/pmc/blobs/e854/9635302/9647833df30f/mbc-33-ar102-g006.jpg

相似文献

1
AP-4 regulates neuronal lysosome composition, function, and transport via regulating export of critical lysosome receptor proteins at the trans-Golgi network.AP-4 通过调节跨高尔基网络中关键溶酶体受体蛋白的输出来调节神经元溶酶体的组成、功能和运输。
Mol Biol Cell. 2022 Oct 1;33(12):ar102. doi: 10.1091/mbc.E21-09-0473. Epub 2022 Aug 17.
2
Adaptor protein complex 4 deficiency: a paradigm of childhood-onset hereditary spastic paraplegia caused by defective protein trafficking.衔接蛋白复合物 4 缺乏症:一种因蛋白转运缺陷导致的儿童起病遗传性痉挛性截瘫范例。
Hum Mol Genet. 2020 Jan 15;29(2):320-334. doi: 10.1093/hmg/ddz310.
3
The role of AP-4 in cargo export from the trans-Golgi network and hereditary spastic paraplegia.AP-4 在从反式高尔基体网络到遗传性痉挛性截瘫的货物输出中的作用。
Biochem Soc Trans. 2020 Oct 30;48(5):1877-1888. doi: 10.1042/BST20190664.
4
Axonal autophagosome maturation defect through failure of ATG9A sorting underpins pathology in AP-4 deficiency syndrome.通过 ATG9A 分选失败导致轴索性自噬体成熟缺陷,为 AP-4 缺乏综合征的病理学提供了基础。
Autophagy. 2020 Mar;16(3):391-407. doi: 10.1080/15548627.2019.1615302. Epub 2019 May 29.
5
AP-4 mediates export of ATG9A from the -Golgi network to promote autophagosome formation.AP-4 介导 ATG9A 从 -Golgi 网络输出,以促进自噬体的形成。
Proc Natl Acad Sci U S A. 2017 Dec 12;114(50):E10697-E10706. doi: 10.1073/pnas.1717327114. Epub 2017 Nov 27.
6
Altered distribution of ATG9A and accumulation of axonal aggregates in neurons from a mouse model of AP-4 deficiency syndrome.AP-4 缺乏综合征小鼠模型神经元中 ATG9A 分布改变和轴突聚集物的积累。
PLoS Genet. 2018 Apr 26;14(4):e1007363. doi: 10.1371/journal.pgen.1007363. eCollection 2018 Apr.
7
The Reelin receptor ApoER2 is a cargo for the adaptor protein complex AP-4: Implications for Hereditary Spastic Paraplegia.Reelin 受体 ApoER2 是衔接蛋白复合物 AP-4 的货物:对遗传性痉挛性截瘫的影响。
Prog Neurobiol. 2024 Mar;234:102575. doi: 10.1016/j.pneurobio.2024.102575. Epub 2024 Jan 26.
8
The FTS-Hook-FHIP (FHF) complex interacts with AP-4 to mediate perinuclear distribution of AP-4 and its cargo ATG9A.FTS-Hook-FHIP (FHF) 复合物与 AP-4 相互作用,介导 AP-4 及其货物 ATG9A 的核周分布。
Mol Biol Cell. 2020 Apr 15;31(9):963-979. doi: 10.1091/mbc.E19-11-0658. Epub 2020 Feb 19.
9
Adaptor protein complexes AP-4 and AP-5: new players in endosomal trafficking and progressive spastic paraplegia.衔接蛋白复合物 AP-4 和 AP-5:内体运输和进行性痉挛性截瘫的新参与者。
Traffic. 2013 Feb;14(2):153-64. doi: 10.1111/tra.12028. Epub 2012 Dec 7.
10
Direct evidence for axonal transport defects in a novel mouse model of mutant spastin-induced hereditary spastic paraplegia (HSP) and human HSP patients.在一种新的突变型痉挛素诱导的遗传性痉挛性截瘫(HSP)小鼠模型和人类HSP患者中轴突运输缺陷的直接证据。
J Neurochem. 2009 Jul;110(1):34-44. doi: 10.1111/j.1471-4159.2009.06104.x. Epub 2009 Apr 22.

引用本文的文献

1
Progress on multifunctional transmembrane protein ATG9A.多功能跨膜蛋白ATG9A的研究进展
Cell Commun Signal. 2025 Jul 1;23(1):314. doi: 10.1186/s12964-025-02317-6.
2
Organelle perturbation in Alzheimer's disease: do intracellular amyloid-ß and the fragmented Golgi mediate early intracellular neurotoxicity?阿尔茨海默病中的细胞器功能紊乱:细胞内淀粉样β蛋白和破碎的高尔基体是否介导早期细胞内神经毒性?
Front Cell Dev Biol. 2025 Apr 15;13:1550211. doi: 10.3389/fcell.2025.1550211. eCollection 2025.
3
Turning garbage into gold: Autophagy in synaptic function.

本文引用的文献

1
JIP3 links lysosome transport to regulation of multiple components of the axonal cytoskeleton.JIP3 将溶酶体运输与轴突细胞骨架的多个成分的调节联系起来。
Commun Biol. 2022 Jan 10;5(1):5. doi: 10.1038/s42003-021-02945-x.
2
Post-Golgi carriers, not lysosomes, confer lysosomal properties to pre-degradative organelles in normal and dystrophic axons.高尔基后载体而非溶酶体赋予正常和病变轴突中预降解细胞器溶酶体特性。
Cell Rep. 2021 Apr 27;35(4):109034. doi: 10.1016/j.celrep.2021.109034.
3
Overlapping roles of JIP3 and JIP4 in promoting axonal transport of lysosomes in human iPSC-derived neurons.
变废为宝:自噬在突触功能中的作用
Curr Opin Neurobiol. 2025 Feb;90:102937. doi: 10.1016/j.conb.2024.102937. Epub 2024 Dec 12.
4
Axonal organelle buildup from loss of AP-4 complex function causes exacerbation of amyloid plaque pathology and gliosis in Alzheimer's disease mouse model.在阿尔茨海默病小鼠模型中,AP-4复合物功能丧失导致轴突细胞器堆积,从而加剧淀粉样斑块病理和神经胶质增生。
eNeuro. 2024 Dec 4;11(12). doi: 10.1523/ENEURO.0445-24.2024.
5
The p53 target DRAM1 modulates calcium homeostasis and ER stress by promoting contact between lysosomes and the ER through STIM1.p53 靶基因 DRAM1 通过促进 STIM1 介导的溶酶体与内质网之间的接触来调节钙稳态和内质网应激。
Proc Natl Acad Sci U S A. 2024 Sep 24;121(39):e2400531121. doi: 10.1073/pnas.2400531121. Epub 2024 Sep 18.
6
Emerging roles of ATG9/ATG9A in autophagy: implications for cell and neurobiology.ATG9/ATG9A 在自噬中的新兴作用:对细胞和神经生物学的影响。
Autophagy. 2024 Nov;20(11):2373-2387. doi: 10.1080/15548627.2024.2384349. Epub 2024 Aug 4.
7
Disruptions in axonal lysosome transport and its contribution to neurological disease.轴突溶酶体运输中断及其对神经疾病的贡献。
Curr Opin Cell Biol. 2024 Aug;89:102382. doi: 10.1016/j.ceb.2024.102382. Epub 2024 Jun 20.
8
Atlastin-1 regulates endosomal tubulation and lysosomal proteolysis in human cortical neurons.Atlastin-1 调节人皮质神经元内体小管化和溶酶体蛋白水解。
Neurobiol Dis. 2024 Sep;199:106556. doi: 10.1016/j.nbd.2024.106556. Epub 2024 Jun 6.
9
Axonal organelle buildup from loss of AP-4 complex function causes exacerbation of amyloid plaque pathology and gliosis in Alzheimer's disease mouse model.在阿尔茨海默病小鼠模型中,AP - 4复合物功能丧失导致的轴突细胞器积累会加剧淀粉样斑块病理变化和神经胶质增生。
bioRxiv. 2024 Nov 11:2024.03.31.587499. doi: 10.1101/2024.03.31.587499.
10
The Reelin receptor ApoER2 is a cargo for the adaptor protein complex AP-4: Implications for Hereditary Spastic Paraplegia.Reelin 受体 ApoER2 是衔接蛋白复合物 AP-4 的货物:对遗传性痉挛性截瘫的影响。
Prog Neurobiol. 2024 Mar;234:102575. doi: 10.1016/j.pneurobio.2024.102575. Epub 2024 Jan 26.
JIP3 和 JIP4 在促进人诱导多能干细胞源性神经元溶酶体的轴突运输中的重叠作用。
Mol Biol Cell. 2021 May 15;32(11):1094-1103. doi: 10.1091/mbc.E20-06-0382. Epub 2021 Mar 31.
4
Synaptic activity controls autophagic vacuole motility and function in dendrites.突触活动控制树突中自噬囊泡的运动和功能。
J Cell Biol. 2021 Jun 7;220(6). doi: 10.1083/jcb.202002084.
5
Neuronal enhancers are hotspots for DNA single-strand break repair.神经元增强子是 DNA 单链断裂修复的热点。
Nature. 2021 May;593(7859):440-444. doi: 10.1038/s41586-021-03468-5. Epub 2021 Mar 25.
6
Lysosome Function and Dysfunction in Hereditary Spastic Paraplegias.遗传性痉挛性截瘫中的溶酶体功能与功能障碍
Brain Sci. 2021 Jan 24;11(2):152. doi: 10.3390/brainsci11020152.
7
De Novo VPS4A Mutations Cause Multisystem Disease with Abnormal Neurodevelopment.从头发生的 VPS4A 突变导致伴有异常神经发育的多系统疾病。
Am J Hum Genet. 2020 Dec 3;107(6):1129-1148. doi: 10.1016/j.ajhg.2020.10.012. Epub 2020 Nov 12.
8
The FTS-Hook-FHIP (FHF) complex interacts with AP-4 to mediate perinuclear distribution of AP-4 and its cargo ATG9A.FTS-Hook-FHIP (FHF) 复合物与 AP-4 相互作用,介导 AP-4 及其货物 ATG9A 的核周分布。
Mol Biol Cell. 2020 Apr 15;31(9):963-979. doi: 10.1091/mbc.E19-11-0658. Epub 2020 Feb 19.
9
Depalmitoylation by Palmitoyl-Protein Thioesterase 1 in Neuronal Health and Degeneration.棕榈酰蛋白硫酯酶1的去棕榈酰化作用与神经元健康和退化
Front Synaptic Neurosci. 2019 Aug 29;11:25. doi: 10.3389/fnsyn.2019.00025. eCollection 2019.
10
CRISPR Interference-Based Platform for Multimodal Genetic Screens in Human iPSC-Derived Neurons.基于 CRISPR 干扰的平台,用于在人类 iPSC 衍生神经元中进行多模式遗传筛选。
Neuron. 2019 Oct 23;104(2):239-255.e12. doi: 10.1016/j.neuron.2019.07.014. Epub 2019 Aug 15.