Department of Cell and Developmental Biology, Sackler School of Medicine, Tel Aviv University, Tel Aviv, Israel.
J Cell Physiol. 2022 Nov;237(11):4157-4168. doi: 10.1002/jcp.30857. Epub 2022 Aug 20.
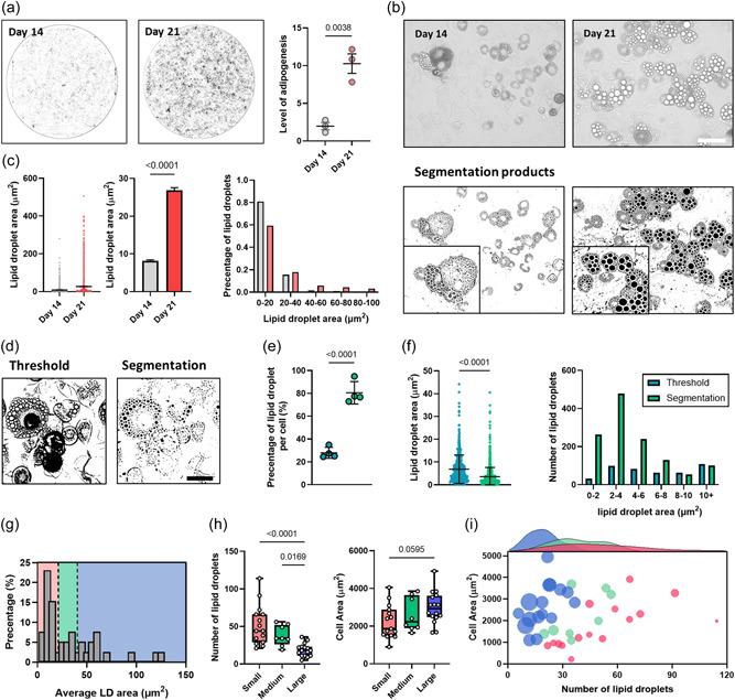
Lipid droplets (LDs) are important cellular organelles due to their ability to accumulate and store lipids. LD dynamics are associated with various cellular and metabolic processes. Accurate monitoring of LD's size and shape is of prime importance as it indicates the metabolic status of the cells. Unintrusive continuous quantification techniques have a clear advantage in analyzing LDs as they measure and monitor the cells' metabolic function and droplets over time. Here, we present a novel machine-learning-based method for LDs analysis by segmentation of phase-contrast images of differentiated adipocytes (in vitro) and adipose tissue (in vivo). We developed a new workflow based on the ImageJ waikato environment for knowledge analysis segmentation plugin, which provides an accurate, label-free, live single-cell, and organelle quantification of LD-related parameters. By applying the new method on differentiating 3T3-L1 cells, the size of LDs was analyzed over time in differentiated adipocytes and their correlation with other morphological parameters. Moreover, we analyzed the LDs dynamics during catabolic changes such as lipolysis and lipophagy and demonstrated its ability to identify different cellular subpopulations based on their structural, numerical, and spatial variability. This analysis was also implemented on unstained ex vivo adipose tissues to measure adipocyte size, an important readout of the tissue's metabolism. The presented approach can be applied in different LD-related metabolic conditions to provide a better understanding of LD biogenesis and function in vivo and in vitro while serving as a new platform that enables rapid and accurate screening of data sets.
脂质滴(LDs)是重要的细胞细胞器,因为它们能够积累和储存脂质。LD 的动态变化与各种细胞和代谢过程有关。准确监测 LD 的大小和形状非常重要,因为它表明了细胞的代谢状态。非侵入性的连续定量技术在分析 LD 方面具有明显的优势,因为它们可以测量和监测细胞的代谢功能和随时间推移的液滴。在这里,我们提出了一种基于机器学习的新方法,用于通过对分化的脂肪细胞(体外)和脂肪组织(体内)的相差图像进行分割来分析 LD。我们基于 ImageJ 的 waikato 环境开发了一个新的工作流程,用于知识分析分割插件,该插件提供了对 LD 相关参数的准确、无标记、实时单细胞和细胞器的定量。通过将新方法应用于分化的 3T3-L1 细胞,分析了分化的脂肪细胞中 LD 的大小随时间的变化及其与其他形态参数的相关性。此外,我们分析了在代谢变化(如脂肪分解和自噬)过程中的 LD 动力学,并证明了它能够根据其结构、数值和空间变异性来识别不同的细胞亚群。这种分析也在未染色的离体脂肪组织上进行,以测量脂肪细胞大小,这是组织代谢的一个重要指标。所提出的方法可以应用于不同的 LD 相关代谢条件下,以更好地理解 LD 的体内和体外发生和功能,并作为一个新的平台,能够快速准确地筛选数据集。