Suppr超能文献

线粒体自噬相关基因在肝细胞癌中的预后价值及临床意义

The prognostic value and clinical significance of mitophagy-related genes in hepatocellular carcinoma.

作者信息

Xu Wei, Zhao Dongxu, Huang Xiaowei, Zhang Man, Yin Minyue, Liu Lu, Wu Hongyu, Weng Zhen, Xu Chunfang

机构信息

Department of Gastroenterology, The First Affiliated Hospital of Soochow University, Suzhou, China.

Department of Interventional Radiology, The First Affiliated Hospital of Soochow University, Suzhou, China.

出版信息

Front Genet. 2022 Aug 5;13:917584. doi: 10.3389/fgene.2022.917584. eCollection 2022.

Abstract

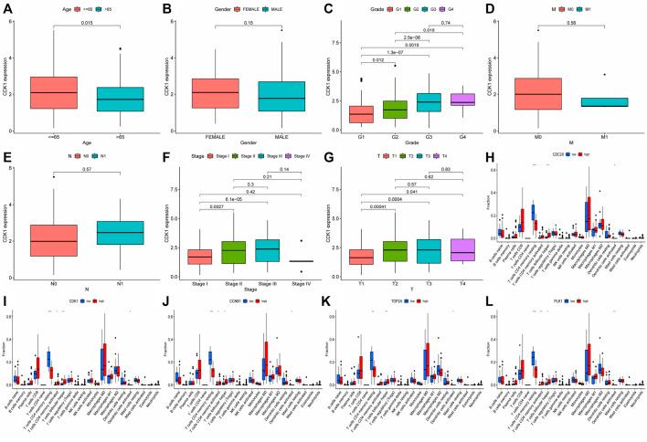
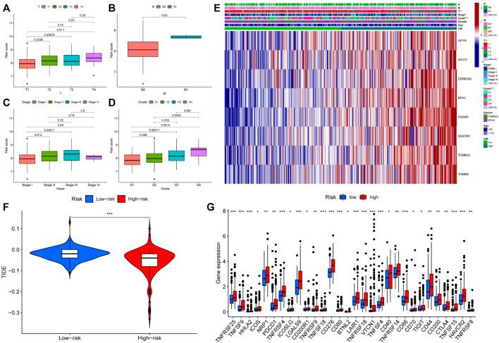
Mitophagy has been found to play a significant part in the cancer process in a growing number of studies in recent years. However, there is still a lack of study on mitophagy-related genes' (MRGs) prognostic potential and clinical significance in hepatocellular carcinoma (HCC). We employed bioinformatics and statistical knowledge to examine the transcriptome data of HCC patients in the TCGA and GEO databases, with the goal of constructing a multigene predictive model. Then, we separated the patients into high- and low-risk groups based on the score. The model's dependability was determined using principal components analysis (PCA), survival analysis, independent prognostic analysis, and receiver operating characteristic (ROC) analysis. Following that, we examined the clinical correlations, pharmacological treatment sensitivity, immune checkpoint expression, and immunological correlations between patients in high and low risk groups. Finally, we evaluated the variations in gene expression between high- and low-risk groups and further analyzed the network core genes using protein-protein interaction network analysis. Prognostic models were built using eight genes (, , , , , , , ). During validation, the prognostic model demonstrated high reliability, indicating that it could accurately predict the prognosis of HCC patients. Additionally, we discovered that typical HCC treatment medicines had varying impacts on patients classified as high or low risk, and that individuals classified as high risk are more likely to fail immunotherapy. Additionally, the high-risk group expressed more immunological checkpoints. The immunological status of patients in different risk categories varies as well, and patients with a high-risk score have a diminished ability to fight cancer. Finally, PPI analysis identified ten related genes with potential for research. Our prognostic model had good and reliable predictive ability, as well as clinical diagnosis and treatment guiding significance. Eight prognostic MRGs and ten network core genes merited further investigation.

摘要

近年来,越来越多的研究发现线粒体自噬在癌症进程中发挥着重要作用。然而,关于线粒体自噬相关基因(MRGs)在肝细胞癌(HCC)中的预后潜力和临床意义仍缺乏研究。我们运用生物信息学和统计学知识,对TCGA和GEO数据库中HCC患者的转录组数据进行分析,旨在构建一个多基因预测模型。然后,根据得分将患者分为高风险组和低风险组。使用主成分分析(PCA)、生存分析、独立预后分析和受试者工作特征(ROC)分析来确定模型的可靠性。随后,我们研究了高风险组和低风险组患者之间的临床相关性、药物治疗敏感性、免疫检查点表达和免疫相关性。最后,我们评估了高风险组和低风险组之间的基因表达差异,并使用蛋白质-蛋白质相互作用网络分析进一步分析了网络核心基因。使用八个基因(,,,,,,,)构建了预后模型。在验证过程中,预后模型显示出高可靠性,表明它可以准确预测HCC患者的预后。此外,我们发现典型的HCC治疗药物对高风险或低风险患者有不同的影响,高风险患者更有可能免疫治疗失败。此外,高风险组表达更多的免疫检查点。不同风险类别的患者免疫状态也有所不同,高风险评分的患者抗癌能力减弱。最后,PPI分析确定了十个具有研究潜力的相关基因。我们的预后模型具有良好且可靠的预测能力,以及临床诊断和治疗指导意义。八个预后MRGs和十个网络核心基因值得进一步研究。

https://cdn.ncbi.nlm.nih.gov/pmc/blobs/a7d9/9388833/414961e1986c/fgene-13-917584-g001.jpg

文献AI研究员

20分钟写一篇综述,助力文献阅读效率提升50倍。

立即体验

用中文搜PubMed

大模型驱动的PubMed中文搜索引擎

马上搜索

文档翻译

学术文献翻译模型,支持多种主流文档格式。

立即体验