Department of Medicine, University of Massachusetts Medical School, Worcester, Massachusetts, USA.
Department of Medicine, Beth Israel Deaconess Medical Center and Harvard Medical School, Boston, Massachusetts, USA.
Hepatol Commun. 2022 Sep;6(9):2322-2339. doi: 10.1002/hep4.1925. Epub 2022 Aug 23.
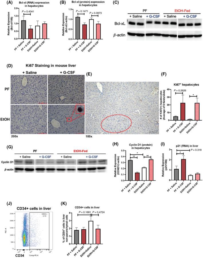
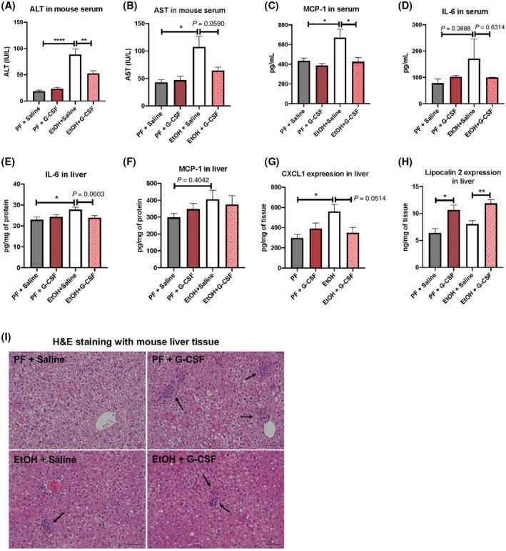
Massive inflammation and liver failure are main contributors to the high mortality in alcohol-associated hepatitis (AH). In recent clinical trials, granulocyte colony-stimulating factor (G-CSF) therapy improved liver function and survival in patients with AH. However, the mechanisms of G-CSF-mediated beneficial effects in AH remain elusive. In this study, we evaluated effects of in vivo G-CSF administration, using a mouse model of AH. G-CSF treatment significantly reduced liver damage in alcohol-fed mice even though it increased the numbers of liver-infiltrating immune cells, including neutrophils and inflammatory monocytes. Moreover, G-CSF promoted macrophage polarization toward an M2-like phenotype and increased hepatocyte proliferation, which was indicated by an increased Ki67-positive signal colocalized with hepatocyte nuclear factor 4 alpha (HNF-4α) and cyclin D1 expression in hepatocytes. We found that G-CSF increased G-CSF receptor expression and resulted in reduced levels of phosphorylated β-catenin in hepatocytes. In the presence of an additional pathogen-associated molecule, lipopolysaccharide (LPS), which is significantly increased in the circulation and liver of patients with AH, the G-CSF-induced hepatoprotective effects were abolished in alcohol-fed mice. We still observed increased Ki67-positive signals in alcohol-fed mice following G-CSF treatment; however, Ki67 and HNF-4α did not colocalize in LPS-challenged mice. Conclusion: G-CSF treatment increases immune cell populations, particularly neutrophil counts, and promotes M2-like macrophage differentiation in the liver. More importantly, G-CSF treatment reduces alcohol-induced liver injury and promotes hepatocyte proliferation in alcohol-fed mice. These data provide new insights into the understanding of mechanisms mediated by G-CSF and its therapeutic effects in AH.
大量炎症和肝功能衰竭是导致酒精性肝炎(AH)高死亡率的主要原因。在最近的临床试验中,粒细胞集落刺激因子(G-CSF)治疗改善了 AH 患者的肝功能和生存率。然而,G-CSF 介导的有益作用的机制仍不清楚。在这项研究中,我们使用 AH 小鼠模型评估了体内 G-CSF 给药的效果。G-CSF 治疗显著减轻了酒精喂养小鼠的肝损伤,尽管它增加了肝浸润免疫细胞的数量,包括中性粒细胞和炎症单核细胞。此外,G-CSF 促进了巨噬细胞向 M2 样表型的极化,并增加了肝细胞增殖,这表现为 Ki67 阳性信号与肝细胞核因子 4α(HNF-4α)和肝细胞周期蛋白 D1 表达的共定位增加。我们发现 G-CSF 增加了 G-CSF 受体的表达,并导致肝细胞中磷酸化 β-catenin 的水平降低。在存在另一种病原体相关分子脂多糖(LPS)的情况下,LPS 在 AH 患者的循环和肝脏中显著增加,G-CSF 诱导的肝保护作用在酒精喂养的小鼠中被消除。我们仍然观察到 G-CSF 治疗后酒精喂养小鼠的 Ki67 阳性信号增加;然而,在 LPS 挑战的小鼠中,Ki67 和 HNF-4α 没有共定位。结论:G-CSF 治疗增加了免疫细胞群体,特别是中性粒细胞计数,并促进了肝脏中 M2 样巨噬细胞的分化。更重要的是,G-CSF 治疗减少了酒精诱导的肝损伤,并促进了酒精喂养小鼠的肝细胞增殖。这些数据为理解 G-CSF 介导的机制及其在 AH 中的治疗效果提供了新的见解。