Bremner Samantha B, Mandrycky Christian J, Leonard Andrea, Padgett Ruby M, Levinson Alan R, Rehn Ethan S, Pioner J Manuel, Sniadecki Nathan J, Mack David L
Department of Bioengineering, University of Washington, Seattle, WA, USA.
Institute for Stem Cell and Regenerative Medicine, University of Washington, Seattle, WA, USA.
J Tissue Eng. 2022 Aug 17;13:20417314221119628. doi: 10.1177/20417314221119628. eCollection 2022 Jan-Dec.
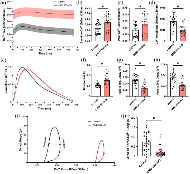
Cardiomyopathy is currently the leading cause of death for patients with Duchenne muscular dystrophy (DMD), a severe neuromuscular disorder affecting young boys. Animal models have provided insight into the mechanisms by which dystrophin protein deficiency causes cardiomyopathy, but there remains a need to develop human models of DMD to validate pathogenic mechanisms and identify therapeutic targets. Here, we have developed human engineered heart tissues (EHTs) from CRISPR-edited, human induced pluripotent stem cell-derived cardiomyocytes (hiPSC-CMs) expressing a truncated dystrophin protein lacking part of the actin-binding domain. The 3D EHT platform enables direct measurement of contractile force, simultaneous monitoring of Ca transients, and assessment of myofibril structure. Dystrophin-mutant EHTs produced less contractile force as well as delayed kinetics of force generation and relaxation, as compared to isogenic controls. Contractile dysfunction was accompanied by reduced sarcomere length, increased resting cytosolic Ca levels, delayed Ca release and reuptake, and increased beat rate irregularity. Transcriptomic analysis revealed clear differences between dystrophin-deficient and control EHTs, including downregulation of genes related to Ca homeostasis and extracellular matrix organization, and upregulation of genes related to regulation of membrane potential, cardiac muscle development, and heart contraction. These findings indicate that the EHT platform provides the cues necessary to expose the clinically-relevant, functional phenotype of force production as well as mechanistic insights into the role of Ca handling and transcriptomic dysregulation in dystrophic cardiac function, ultimately providing a powerful platform for further studies in disease modeling and drug discovery.
心肌病目前是杜氏肌营养不良症(DMD)患者的主要死因,DMD是一种影响年轻男孩的严重神经肌肉疾病。动物模型已经为肌营养不良蛋白缺乏导致心肌病的机制提供了深入了解,但仍需要开发DMD的人类模型来验证致病机制并确定治疗靶点。在这里,我们从表达缺乏部分肌动蛋白结合域的截短型肌营养不良蛋白的CRISPR编辑的、人诱导多能干细胞衍生的心肌细胞(hiPSC-CMs)中开发了人类工程心脏组织(EHTs)。3D EHT平台能够直接测量收缩力、同步监测钙瞬变以及评估肌原纤维结构。与同基因对照相比,肌营养不良蛋白突变的EHTs产生的收缩力更小,并且力产生和松弛的动力学延迟。收缩功能障碍伴随着肌节长度缩短、静息胞质钙水平升高、钙释放和再摄取延迟以及搏动率不规则性增加。转录组分析揭示了肌营养不良蛋白缺陷型和对照EHTs之间的明显差异,包括与钙稳态和细胞外基质组织相关的基因下调,以及与膜电位调节、心肌发育和心脏收缩相关的基因上调。这些发现表明,EHT平台提供了必要的线索,以揭示与临床相关的力产生功能表型,以及对钙处理和转录组失调在营养不良性心脏功能中的作用的机制性见解,最终为疾病建模和药物发现的进一步研究提供了一个强大的平台。