Suppr超能文献

肉蝇的比较线粒体基因组学:对系统发育的影响

Comparative Mitogenomics of Flesh Flies: Implications for Phylogeny.

作者信息

Shang Jin, Xu Wentian, Huang Xiaofang, Zhang Dong, Yan Liping, Pape Thomas

机构信息

School of Ecology and Nature Conservation, Beijing Forestry University, Beijing 100083, China.

Natural History Museum of Denmark, University of Copenhagen, Universitetsparken 15, DK-2100 Copenhagen, Denmark.

出版信息

Insects. 2022 Aug 10;13(8):718. doi: 10.3390/insects13080718.

Abstract

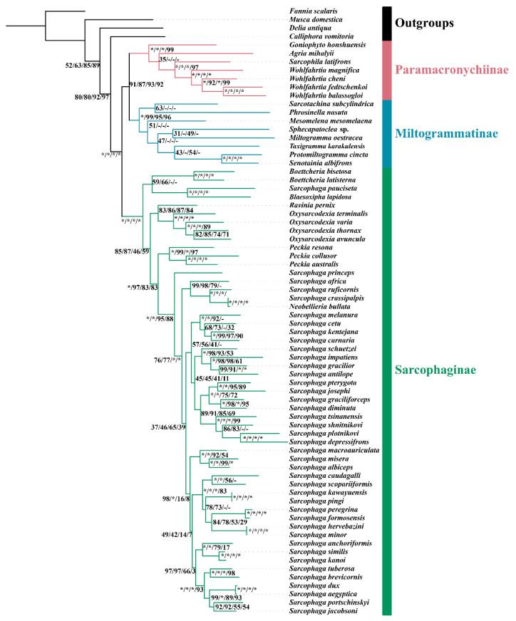
Flesh flies (Diptera: Sarcophagidae) represent a rapid radiation belonging to the Calyptratae. With more than 3000 known species, they are extraordinarily diverse in terms of their breeding habits and are therefore of particular importance in human and veterinary medicine, forensics, and ecology. To better comprehend the phylogenetic relationships and evolutionary characteristics of the Sarcophagidae, we sequenced the complete mitochondrial genomes of five species of flesh flies and performed mitogenomic comparisons amongst the three subfamilies. The mitochondrial genomes match the hypothetical condition of the insect ancestor in terms of gene content and gene arrangement. The evolutionary rates of the subfamilies of Sarcophagidae differ significantly, with Miltogramminae exhibiting a higher rate than the other two subfamilies. The monophyly of the Sarcophagidae and each subfamily is strongly supported by phylogenetic analysis, with the subfamily-level relationship inferred as (Sarcophaginae, (Miltogramminae, Paramacronychiinae)). This study suggests that phylogenetic analysis based on mitochondrial genomes may not be appropriate for rapidly evolving groups such as Miltogramminae and that the third-codon positions could play a considerable role in reconstructing the phylogeny of Sarcophagidae. The protein-coding genes ND2 and ND6 have the potential to be employed as DNA markers for species identification and delimitation in flesh flies.

摘要

麻蝇(双翅目:麻蝇科)是属于有瓣蝇类的一个快速辐射演化类群。已知有3000多种,它们在繁殖习性方面极为多样,因此在人类和兽医学、法医学及生态学中具有特别重要的意义。为了更好地理解麻蝇科的系统发育关系和进化特征,我们对五种麻蝇的完整线粒体基因组进行了测序,并在三个亚科之间进行了线粒体基因组比较。线粒体基因组在基因内容和基因排列方面与昆虫祖先的假设情况相符。麻蝇科各亚科的进化速率差异显著,肉蝇亚科的进化速率高于其他两个亚科。系统发育分析有力地支持了麻蝇科及其各亚科的单系性,亚科级关系推断为(麻蝇亚科,(肉蝇亚科,新蜂麻蝇亚科))。本研究表明,基于线粒体基因组的系统发育分析可能不适用于像肉蝇亚科这样快速演化的类群,并且第三密码子位点在重建麻蝇科系统发育中可能发挥重要作用。蛋白质编码基因ND2和ND6有潜力作为麻蝇物种鉴定和界定的DNA标记。

https://cdn.ncbi.nlm.nih.gov/pmc/blobs/cc0f/9408989/0843b66b9235/insects-13-00718-g001.jpg

文献检索

告别复杂PubMed语法,用中文像聊天一样搜索,搜遍4000万医学文献。AI智能推荐,让科研检索更轻松。

立即免费搜索

文件翻译

保留排版,准确专业,支持PDF/Word/PPT等文件格式,支持 12+语言互译。

免费翻译文档

深度研究

AI帮你快速写综述,25分钟生成高质量综述,智能提取关键信息,辅助科研写作。

立即免费体验