Suppr超能文献

上皮-间充质可塑性决定了雌激素受体阳性乳腺癌的休眠和上皮转化驱动复发。

Epithelial-mesenchymal plasticity determines estrogen receptor positive breast cancer dormancy and epithelial reconversion drives recurrence.

机构信息

ISREC - Swiss Institute for Experimental Cancer Research, School of Life Sciences, Ecole Polytechnique Fédérale de Lausanne (EPFL), CH-1015, Lausanne, Switzerland.

Division of Cancer, Department of Surgery & Cancer, Imperial College London, Hammersmith Hospital Campus, London, United Kingdom.

出版信息

Nat Commun. 2022 Aug 25;13(1):4975. doi: 10.1038/s41467-022-32523-6.

Abstract

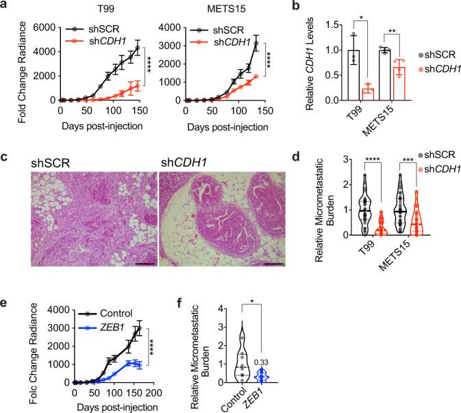
More than 70% of human breast cancers (BCs) are estrogen receptor α-positive (ER). A clinical challenge of ER BC is that they can recur decades after initial treatments. Mechanisms governing latent disease remain elusive due to lack of adequate in vivo models. We compare intraductal xenografts of ER and triple-negative (TN) BC cells and demonstrate that disseminated TNBC cells proliferate similarly as TNBC cells at the primary site whereas disseminated ER BC cells proliferate slower, they decrease CDH1 and increase ZEB1,2 expressions, and exhibit characteristics of epithelial-mesenchymal plasticity (EMP) and dormancy. Forced E-cadherin expression overcomes ER BC dormancy. Cytokine signalings are enriched in more active versus inactive disseminated tumour cells, suggesting microenvironmental triggers for awakening. We conclude that intraductal xenografts model ER + BC dormancy and reveal that EMP is essential for the generation of a dormant cell state and that targeting exit from EMP has therapeutic potential.

摘要

超过 70%的人乳腺癌 (BC) 是雌激素受体 α 阳性 (ER)。ERBC 的一个临床挑战是,它们可以在最初治疗后几十年复发。由于缺乏足够的体内模型,因此对于控制潜伏性疾病的机制仍不清楚。我们比较了 ER 和三阴性 (TN) BC 细胞的导管内异种移植物,并证明播散性 TNBC 细胞在原发性部位与 TNBC 细胞一样增殖,而播散性 ERBC 细胞增殖较慢,它们降低 CDH1 并增加 ZEB1,2 的表达,并表现出上皮-间充质可塑性 (EMP) 和休眠的特征。强制表达 E-钙黏蛋白可克服 ERBC 休眠。细胞因子信号在更活跃的与不活跃的播散性肿瘤细胞中富集,提示微环境触发了苏醒。我们得出结论,导管内异种移植物模型可模拟 ER+BC 休眠,并揭示 EMP 对于产生休眠细胞状态是必要的,并且靶向 EMP 的退出具有治疗潜力。

https://cdn.ncbi.nlm.nih.gov/pmc/blobs/084b/9411634/fafb684f1921/41467_2022_32523_Fig1_HTML.jpg

文献检索

告别复杂PubMed语法,用中文像聊天一样搜索,搜遍4000万医学文献。AI智能推荐,让科研检索更轻松。

立即免费搜索

文件翻译

保留排版,准确专业,支持PDF/Word/PPT等文件格式,支持 12+语言互译。

免费翻译文档

深度研究

AI帮你快速写综述,25分钟生成高质量综述,智能提取关键信息,辅助科研写作。

立即免费体验