• 文献检索
  • 文档翻译
  • 深度研究
  • 学术资讯
  • Suppr Zotero 插件Zotero 插件
  • 邀请有礼
  • 套餐&价格
  • 历史记录
应用&插件
Suppr Zotero 插件Zotero 插件浏览器插件Mac 客户端Windows 客户端微信小程序
定价
高级版会员购买积分包购买API积分包
服务
文献检索文档翻译深度研究API 文档MCP 服务
关于我们
关于 Suppr公司介绍联系我们用户协议隐私条款
关注我们

Suppr 超能文献

核心技术专利:CN118964589B侵权必究
粤ICP备2023148730 号-1Suppr @ 2026

文献检索

告别复杂PubMed语法,用中文像聊天一样搜索,搜遍4000万医学文献。AI智能推荐,让科研检索更轻松。

立即免费搜索

文件翻译

保留排版,准确专业,支持PDF/Word/PPT等文件格式,支持 12+语言互译。

免费翻译文档

深度研究

AI帮你快速写综述,25分钟生成高质量综述,智能提取关键信息,辅助科研写作。

立即免费体验

镍壳聚糖纳米复合物作为一种抗真菌剂在防治小麦镰刀菌腐烂病中的应用。

Application of nickel chitosan nanoconjugate as an antifungal agent for combating Fusarium rot of wheat.

机构信息

Nanobiology and Phytotherapy Laboratory, Department of Botany, University of North Bengal, Darjeeling, WB, 734013, India.

ANMOL Laboratory, Department of Biotechnology, University of North Bengal, Darjeeling, WB, 734013, India.

出版信息

Sci Rep. 2022 Aug 25;12(1):14518. doi: 10.1038/s41598-022-18670-2.

DOI:10.1038/s41598-022-18670-2
PMID:36008575
原文链接:https://pmc.ncbi.nlm.nih.gov/articles/PMC9411138/
Abstract

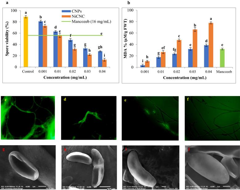
Agro-researchers are endlessly trying to derive a potential biomolecule having antifungal properties in order to replace the application of synthetic fungicides on agricultural fields. Rot disease often caused by Fusarium solani made severe loss of wheat crops every year. Chitosan and its metallic nano-derivatives hold a broad-spectrum antifungal property. Our interdisciplinary study deals with the application of nickel chitosan nanoconjugate (NiCNC) against Fusarium rot of wheat, in comparison with chitosan nanoparticles (CNPs) and commercial fungicide Mancozeb. CNPs and NiCNC were characterized on the basis of UV-Vis spectrophotometry, HR-TEM, FESEM, EDXS and FT-IR. Both CNPs and NiCNC were found effective against the fungal growth, of which NiCNC at 0.04 mg/mL showed complete termination of F. solani grown in suitable medium. Ultrastructural analysis of F. solani conidia treated with NiCNC revealed pronounced damages and disruption of the membrane surface. Fluorescence microscopic study revealed generation of oxidative stress in the fungal system upon NiCNC exposure. Moreover, NiCNC showed reduction in rot disease incidence by 83.33% of wheat seedlings which was further confirmed through the observation of anatomical sections of the stem. NiCNC application helps the seedling to overcome the adverse effect of pathogen, which was evaluated through stress indices attributes.

摘要

农业研究人员一直在努力提取具有抗真菌特性的潜在生物分子,以替代在农业领域应用合成杀菌剂。镰刀菌引起的根腐病每年都会给小麦作物造成严重损失。壳聚糖及其金属纳米衍生物具有广谱的抗真菌特性。我们的跨学科研究涉及应用镍壳聚糖纳米复合物(NiCNC)来防治小麦镰刀菌腐烂,与壳聚糖纳米颗粒(CNPs)和商业杀菌剂代森锰锌进行比较。根据紫外可见分光光度法、高分辨率透射电子显微镜、场发射扫描电子显微镜、能谱和傅里叶变换红外光谱对 CNPs 和 NiCNC 进行了表征。CNPs 和 NiCNC 都被发现对真菌生长有效,其中 NiCNC 在 0.04mg/mL 时显示出完全终止在适宜培养基中生长的 F. solani。用 NiCNC 处理的 F. solani 分生孢子的超微结构分析显示出明显的膜表面损伤和破坏。荧光显微镜研究显示,NiCNC 暴露会在真菌系统中产生氧化应激。此外,NiCNC 使小麦幼苗根腐病的发病率降低了 83.33%,通过观察茎的解剖切片进一步证实了这一点。NiCNC 的应用有助于幼苗克服病原菌的不利影响,这可以通过应激指标属性来评估。

https://cdn.ncbi.nlm.nih.gov/pmc/blobs/4525/9411138/b69d197664ef/41598_2022_18670_Fig9_HTML.jpg
https://cdn.ncbi.nlm.nih.gov/pmc/blobs/4525/9411138/bca29b47887b/41598_2022_18670_Fig1_HTML.jpg
https://cdn.ncbi.nlm.nih.gov/pmc/blobs/4525/9411138/99add0ee41fb/41598_2022_18670_Fig2_HTML.jpg
https://cdn.ncbi.nlm.nih.gov/pmc/blobs/4525/9411138/0af7b500f210/41598_2022_18670_Fig3_HTML.jpg
https://cdn.ncbi.nlm.nih.gov/pmc/blobs/4525/9411138/7289aae3b046/41598_2022_18670_Fig4_HTML.jpg
https://cdn.ncbi.nlm.nih.gov/pmc/blobs/4525/9411138/12696c4b8b70/41598_2022_18670_Fig5_HTML.jpg
https://cdn.ncbi.nlm.nih.gov/pmc/blobs/4525/9411138/8b5464879c43/41598_2022_18670_Fig6_HTML.jpg
https://cdn.ncbi.nlm.nih.gov/pmc/blobs/4525/9411138/811c6903a04d/41598_2022_18670_Fig7_HTML.jpg
https://cdn.ncbi.nlm.nih.gov/pmc/blobs/4525/9411138/11af25332281/41598_2022_18670_Fig8_HTML.jpg
https://cdn.ncbi.nlm.nih.gov/pmc/blobs/4525/9411138/b69d197664ef/41598_2022_18670_Fig9_HTML.jpg
https://cdn.ncbi.nlm.nih.gov/pmc/blobs/4525/9411138/bca29b47887b/41598_2022_18670_Fig1_HTML.jpg
https://cdn.ncbi.nlm.nih.gov/pmc/blobs/4525/9411138/99add0ee41fb/41598_2022_18670_Fig2_HTML.jpg
https://cdn.ncbi.nlm.nih.gov/pmc/blobs/4525/9411138/0af7b500f210/41598_2022_18670_Fig3_HTML.jpg
https://cdn.ncbi.nlm.nih.gov/pmc/blobs/4525/9411138/7289aae3b046/41598_2022_18670_Fig4_HTML.jpg
https://cdn.ncbi.nlm.nih.gov/pmc/blobs/4525/9411138/12696c4b8b70/41598_2022_18670_Fig5_HTML.jpg
https://cdn.ncbi.nlm.nih.gov/pmc/blobs/4525/9411138/8b5464879c43/41598_2022_18670_Fig6_HTML.jpg
https://cdn.ncbi.nlm.nih.gov/pmc/blobs/4525/9411138/811c6903a04d/41598_2022_18670_Fig7_HTML.jpg
https://cdn.ncbi.nlm.nih.gov/pmc/blobs/4525/9411138/11af25332281/41598_2022_18670_Fig8_HTML.jpg
https://cdn.ncbi.nlm.nih.gov/pmc/blobs/4525/9411138/b69d197664ef/41598_2022_18670_Fig9_HTML.jpg

相似文献

1
Application of nickel chitosan nanoconjugate as an antifungal agent for combating Fusarium rot of wheat.镍壳聚糖纳米复合物作为一种抗真菌剂在防治小麦镰刀菌腐烂病中的应用。
Sci Rep. 2022 Aug 25;12(1):14518. doi: 10.1038/s41598-022-18670-2.
2
Comparative study on antifungal activities of chitosan nanoparticles and chitosan silver nano composites against Fusarium oxysporum species complex.壳聚糖纳米粒子与壳聚糖银纳米复合材料抗尖孢镰刀菌复合种的抗真菌活性比较研究。
Int J Biol Macromol. 2017 Dec;105(Pt 1):478-488. doi: 10.1016/j.ijbiomac.2017.07.056. Epub 2017 Jul 11.
3
Synthesis of silver nanoparticles using Bacillus velezensis M3-7 lipopeptides: Enhanced antifungal activity and potential use as a biocontrol agent against Fusarium crown rot disease of wheat seedlings.利用解淀粉芽孢杆菌 M3-7 脂肽合成银纳米粒子:增强的抗真菌活性和作为小麦幼苗镰孢菌根腐病生防剂的潜在用途。
Int J Food Microbiol. 2023 Dec 16;407:110420. doi: 10.1016/j.ijfoodmicro.2023.110420. Epub 2023 Sep 28.
4
Antifungal activities of metconazole against the emerging wheat pathogen Fusarium pseudograminearum.美康唑对新兴小麦病原菌禾谷镰刀菌的抗真菌活性。
Pestic Biochem Physiol. 2023 Feb;190:105298. doi: 10.1016/j.pestbp.2022.105298. Epub 2022 Nov 28.
5
Synthesis and characterization of chitosan nanoparticles and their effect on Fusarium head blight and oxidative activity in wheat.壳聚糖纳米粒子的合成与表征及其对小麦赤霉病和氧化活性的影响。
Int J Biol Macromol. 2017 Sep;102:526-538. doi: 10.1016/j.ijbiomac.2017.04.034. Epub 2017 Apr 13.
6
Antifungal Activity of Nanochitin Whisker against Crown Rot Diseases of Wheat.纳米几丁质晶须对小麦冠腐病的抗真菌活性。
J Agric Food Chem. 2018 Sep 26;66(38):9907-9913. doi: 10.1021/acs.jafc.8b02718. Epub 2018 Sep 14.
7
The impact of chitosan on the early metabolomic response of wheat to infection by Fusarium graminearum.壳聚糖对小麦感染禾谷镰刀菌早期代谢组学反应的影响。
BMC Plant Biol. 2022 Feb 19;22(1):73. doi: 10.1186/s12870-022-03451-w.
8
Antifungal activity of copper oxide nanoparticles derived from Zizyphus spina leaf extract against Fusarium root rot disease in tomato plants.由枣叶提取物衍生的氧化铜纳米粒子对番茄根腐病镰刀菌的抗真菌活性。
J Nanobiotechnology. 2024 Jan 12;22(1):28. doi: 10.1186/s12951-023-02281-8.
9
Thymol-based submicron emulsions exhibit antifungal activity against Fusarium graminearum and inhibit Fusarium head blight in wheat.百里酚基亚微米乳液对禾谷镰刀菌具有抗真菌活性,并能抑制小麦赤霉病。
J Appl Microbiol. 2016 Oct;121(4):1103-16. doi: 10.1111/jam.13195. Epub 2016 Aug 9.
10
Synthesis and in vitro antifungal efficacy of Cu-chitosan nanoparticles against pathogenic fungi of tomato.铜-壳聚糖纳米颗粒对番茄致病真菌的合成及其体外抗真菌效果
Int J Biol Macromol. 2015 Apr;75:346-53. doi: 10.1016/j.ijbiomac.2015.01.027. Epub 2015 Jan 21.

引用本文的文献

1
Evaluation of the potential agricultural biocontrol of chitin-degrading Paenibacillus alvei FS1 through dual screening approaches and poison food agar assay.通过双重筛选方法和毒饵琼脂试验评估解几丁质类芽孢杆菌FS1在农业生物防治方面的潜力。
Int Microbiol. 2025 Jun 6. doi: 10.1007/s10123-025-00678-z.
2
Chitosan nanoparticles loaded with bioactive metabolites: Preparation, characterization, and antifungal activity.负载生物活性代谢物的壳聚糖纳米颗粒:制备、表征及抗真菌活性
Heliyon. 2025 Jan 10;11(2):e41875. doi: 10.1016/j.heliyon.2025.e41875. eCollection 2025 Jan 30.
3
Screening for chitin degrading bacteria in the environment of Saudi Arabia and characterization of the most potent chitinase from Streptomyces variabilis Am1.

本文引用的文献

1
Roles of Chitosan in Green Synthesis of Metal Nanoparticles for Biomedical Applications.壳聚糖在用于生物医学应用的金属纳米粒子绿色合成中的作用。
Nanomaterials (Basel). 2021 Jan 21;11(2):273. doi: 10.3390/nano11020273.
2
Applications of chitosan and chitosan based metallic nanoparticles in agrosciences-A review.壳聚糖及其金属纳米粒子在农业科学中的应用综述。
Int J Biol Macromol. 2021 Jan 1;166:1554-1569. doi: 10.1016/j.ijbiomac.2020.11.035. Epub 2020 Nov 9.
3
Control of in Wheat With Mustard-Based Botanicals: From to .基于芥菜的植物源药剂对小麦中(某种物质,原文缺失)的防治:从(具体内容,原文缺失)到(具体内容,原文缺失)
沙特阿拉伯环境中几丁质降解菌的筛选及变栖链霉菌 Am1 中最具活力的几丁质酶的特性研究。
Sci Rep. 2023 Jul 20;13(1):11723. doi: 10.1038/s41598-023-38876-2.
4
Update on Chitosan-Based Hydrogels: Preparation, Characterization, and Its Antimicrobial and Antibiofilm Applications.基于壳聚糖的水凝胶研究进展:制备、表征及其抗菌和抗生物膜应用
Gels. 2022 Dec 30;9(1):35. doi: 10.3390/gels9010035.
Front Microbiol. 2020 Jul 21;11:1595. doi: 10.3389/fmicb.2020.01595. eCollection 2020.
4
A chitosan modified nickel oxide platform for biosensing applications.用于生物传感应用的壳聚糖修饰氧化镍平台。
J Mater Chem B. 2015 Aug 28;3(32):6698-6708. doi: 10.1039/c5tb00494b. Epub 2015 Jul 27.
5
Comparative Study on the Fungicidal Activity of Metallic MgO Nanoparticles and Macroscale MgO Against Soilborne Fungal Phytopathogens.金属氧化镁纳米颗粒与宏观氧化镁对土壤传播真菌植物病原体的杀菌活性比较研究
Front Microbiol. 2020 Mar 12;11:365. doi: 10.3389/fmicb.2020.00365. eCollection 2020.
6
Nickel: Human Health and Environmental Toxicology.镍:人类健康与环境毒理学。
Int J Environ Res Public Health. 2020 Jan 21;17(3):679. doi: 10.3390/ijerph17030679.
7
Improvisation of salinity stress response in mung bean through solid matrix priming with normal and nano-sized chitosan.通过用普通和纳米大小壳聚糖进行固基质引发来提高绿豆对盐胁迫的响应。
Int J Biol Macromol. 2020 Feb 15;145:108-123. doi: 10.1016/j.ijbiomac.2019.12.170. Epub 2019 Dec 21.
8
Cross-resistance of the pathogenic fungus Alternaria alternata to fungicides with different modes of action.致病真菌交链格孢对作用方式不同的杀菌剂的交叉抗性。
BMC Microbiol. 2019 Sep 2;19(1):205. doi: 10.1186/s12866-019-1574-8.
9
Salicylic acid as an effective elicitor for improved taxol production in endophytic fungus Pestalotiopsis microspora.水杨酸作为一种有效的诱导子,可提高内生真菌拟盘多毛孢中紫杉醇的产量。
PLoS One. 2019 Feb 22;14(2):e0212736. doi: 10.1371/journal.pone.0212736. eCollection 2019.
10
Effects of chitosan nanoparticles on seed germination and seedling growth of wheat (Triticum aestivum L.).壳聚糖纳米粒子对小麦(Triticum aestivum L.)种子萌发和幼苗生长的影响。
Int J Biol Macromol. 2019 Apr 1;126:91-100. doi: 10.1016/j.ijbiomac.2018.12.118. Epub 2018 Dec 14.