Suppr超能文献

富含月桂酸与油酸的饮食对雄性小鼠瘦素自分泌信号的影响。

Effect of Lauric vs. Oleic Acid-Enriched Diets on Leptin Autoparacrine Signalling in Male Mice.

作者信息

Fernández-Felipe Jesús, Plaza Adrián, Domínguez Gema, Pérez-Castells Javier, Cano Victoria, Cioni Francesco, Del Olmo Nuria, Ruiz-Gayo Mariano, Merino Beatriz

机构信息

Department of Health and Pharmaceutical Sciences, Facultad de Farmacia, Universidad San Pablo-CEU, CEU Universities, 28660 Madrid, Spain.

Laboratory of Bioactive Products and Metabolic Syndrome (BIOPROMET), IMDEA Food Institute, 28049 Madrid, Spain.

出版信息

Biomedicines. 2022 Aug 2;10(8):1864. doi: 10.3390/biomedicines10081864.

Abstract

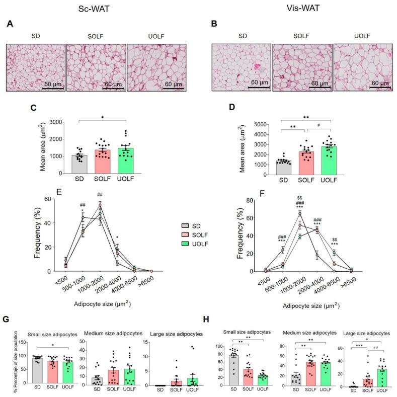
High-fat diets enriched with lauric acid (SOLF) do not enhance leptin production despite expanding white adipose tissue (WAT). Our study aimed at identifying the influence of SOLF vs. oleic acid-enriched diets (UOLF) on the autoparacrine effect of leptin and was carried out on eight-week-old mice consuming control chow, UOLF or SOLF. Phosphorylation of kinases integral to leptin receptor (LepR) signalling pathways (705Tyr-STAT3, 473Ser-Akt, 172Thr-AMPK), adipocyte-size distribution, fatty acid content, and gene expression were analyzed in WAT. SOLF enhanced basal levels of phosphorylated proteins but reduced the ability of leptin to enhance kinase phosphorylation. In contrast, UOLF failed to increase basal levels of phosphorylated proteins and did not modify the effect of leptin. Both SOLF and UOLF similarly affected adipocyte-size distribution, and the expression of genes related with adipogenesis and inflammation. WAT composition was different between groups, with SOLF samples mostly containing palmitic, myristic and lauric acids (>48% w/w) and UOLF WAT containing more than 80% (w/w) of oleic acid. In conclusion, SOLF appears to be more detrimental than UOLF to the autoparacrine leptin actions, which may have an impact on WAT inflammation. The effect of SOLF and UOLF on WAT composition may affect WAT biophysical properties, which are able to condition LepR signaling.

摘要

富含月桂酸的高脂饮食(SOLF)尽管会使白色脂肪组织(WAT)增加,但并不会提高瘦素的产生。我们的研究旨在确定SOLF与富含油酸的饮食(UOLF)对瘦素自分泌作用的影响,并在食用对照饲料、UOLF或SOLF的八周龄小鼠上进行。分析了WAT中瘦素受体(LepR)信号通路相关激酶(705Tyr-STAT3、473Ser-Akt、172Thr-AMPK)的磷酸化、脂肪细胞大小分布、脂肪酸含量和基因表达。SOLF提高了磷酸化蛋白的基础水平,但降低了瘦素增强激酶磷酸化的能力。相比之下,UOLF未能提高磷酸化蛋白的基础水平,也未改变瘦素的作用。SOLF和UOLF对脂肪细胞大小分布以及与脂肪生成和炎症相关基因的表达有类似影响。各组之间WAT组成不同,SOLF样本主要含有棕榈酸、肉豆蔻酸和月桂酸(>48% w/w),而UOLF的WAT含有超过80%(w/w)的油酸。总之,SOLF对瘦素自分泌作用的危害似乎比UOLF更大,这可能会对WAT炎症产生影响。SOLF和UOLF对WAT组成的影响可能会影响WAT的生物物理特性,而这些特性能够调节LepR信号传导。

https://cdn.ncbi.nlm.nih.gov/pmc/blobs/55cc/9405789/031eb58ac5e8/biomedicines-10-01864-g001.jpg

文献AI研究员

20分钟写一篇综述,助力文献阅读效率提升50倍。

立即体验

用中文搜PubMed

大模型驱动的PubMed中文搜索引擎

马上搜索

文档翻译

学术文献翻译模型,支持多种主流文档格式。

立即体验