• 文献检索
  • 文档翻译
  • 深度研究
  • 学术资讯
  • Suppr Zotero 插件Zotero 插件
  • 邀请有礼
  • 套餐&价格
  • 历史记录
应用&插件
Suppr Zotero 插件Zotero 插件浏览器插件Mac 客户端Windows 客户端微信小程序
定价
高级版会员购买积分包购买API积分包
服务
文献检索文档翻译深度研究API 文档MCP 服务
关于我们
关于 Suppr公司介绍联系我们用户协议隐私条款
关注我们

Suppr 超能文献

核心技术专利:CN118964589B侵权必究
粤ICP备2023148730 号-1Suppr @ 2026

文献检索

告别复杂PubMed语法,用中文像聊天一样搜索,搜遍4000万医学文献。AI智能推荐,让科研检索更轻松。

立即免费搜索

文件翻译

保留排版,准确专业,支持PDF/Word/PPT等文件格式,支持 12+语言互译。

免费翻译文档

深度研究

AI帮你快速写综述,25分钟生成高质量综述,智能提取关键信息,辅助科研写作。

立即免费体验

将MDM4作为一种独立于p53状态的前列腺癌新型治疗方法。

Targeting MDM4 as a Novel Therapeutic Approach in Prostate Cancer Independent of p53 Status.

作者信息

Mejía-Hernández Javier Octavio, Raghu Dinesh, Caramia Franco, Clemons Nicholas, Fujihara Kenji, Riseborough Thomas, Teunisse Amina, Jochemsen Aart G, Abrahmsén Lars, Blandino Giovanni, Russo Andrea, Gamell Cristina, Fox Stephen B, Mitchell Catherine, Takano Elena A, Byrne David, Miranda Panimaya Jeffreena, Saleh Reem, Thorne Heather, Sandhu Shahneen, Williams Scott G, Keam Simon P, Haupt Ygal, Haupt Sue

机构信息

Peter MacCallum Cancer Centre, 305 Grattan St, Melbourne, VIC 3000, Australia.

Tumour Suppression and Cancer Sex Disparity Laboratory, Peter MacCallum Cancer Centre, Melbourne, VIC 3000, Australia.

出版信息

Cancers (Basel). 2022 Aug 16;14(16):3947. doi: 10.3390/cancers14163947.

DOI:10.3390/cancers14163947
PMID:36010941
原文链接:https://pmc.ncbi.nlm.nih.gov/articles/PMC9405814/
Abstract

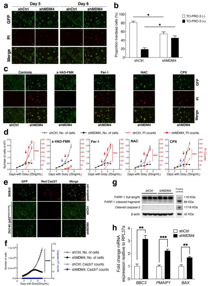
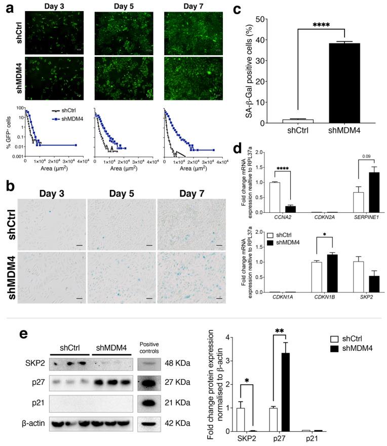
Metastatic prostate cancer is a lethal disease in patients incapable of responding to therapeutic interventions. Invasive prostate cancer spread is caused by failure of the normal anti-cancer defense systems that are controlled by the tumour suppressor protein, p53. Upon mutation, p53 malfunctions. Therapeutic strategies to directly re-empower the growth-restrictive capacities of p53 in cancers have largely been unsuccessful, frequently because of a failure to discriminate responses in diseased and healthy tissues. Our studies sought alternative prostate cancer drivers, intending to uncover new treatment targets. We discovered the oncogenic potency of MDM4 in prostate cancer cells, both in the presence and absence of p53 and also its mutation. We uncovered that sustained depletion of MDM4 is growth inhibitory in prostate cancer cells, involving either apoptosis or senescence, depending on the cell and genetic context. We identified that the potency of MDM4 targeting could be potentiated in prostate cancers with mutant p53 through the addition of a first-in-class small molecule drug that was selected as a p53 reactivator and has the capacity to elevate oxidative stress in cancer cells to drive their death.

摘要

转移性前列腺癌对于无法对治疗干预产生反应的患者来说是一种致命疾病。侵袭性前列腺癌的扩散是由正常抗癌防御系统失效所致,该系统受肿瘤抑制蛋白p53调控。发生突变后,p53功能失常。在癌症中直接恢复p53生长限制能力的治疗策略大多未获成功,这通常是因为未能区分病变组织和健康组织中的反应。我们的研究寻找前列腺癌的其他驱动因素,旨在发现新的治疗靶点。我们发现MDM4在前列腺癌细胞中具有致癌潜力,无论p53是否存在及其是否发生突变。我们发现持续消耗MDM4对前列腺癌细胞具有生长抑制作用,根据细胞和基因背景的不同,这种作用涉及凋亡或衰老。我们确定,通过添加一种一流的小分子药物,在携带突变p53的前列腺癌中靶向MDM4的效力可以增强,该小分子药物被选为p53重新激活剂,有能力提高癌细胞中的氧化应激以促使其死亡。

https://cdn.ncbi.nlm.nih.gov/pmc/blobs/36b4/9405814/b384402ffcb7/cancers-14-03947-g007.jpg
https://cdn.ncbi.nlm.nih.gov/pmc/blobs/36b4/9405814/6efcfdde37b6/cancers-14-03947-g001.jpg
https://cdn.ncbi.nlm.nih.gov/pmc/blobs/36b4/9405814/6175ff2a4ad9/cancers-14-03947-g002.jpg
https://cdn.ncbi.nlm.nih.gov/pmc/blobs/36b4/9405814/baacede02274/cancers-14-03947-g003.jpg
https://cdn.ncbi.nlm.nih.gov/pmc/blobs/36b4/9405814/92a12db2029c/cancers-14-03947-g004.jpg
https://cdn.ncbi.nlm.nih.gov/pmc/blobs/36b4/9405814/6f9007a72abd/cancers-14-03947-g005.jpg
https://cdn.ncbi.nlm.nih.gov/pmc/blobs/36b4/9405814/4bcebacad16f/cancers-14-03947-g006.jpg
https://cdn.ncbi.nlm.nih.gov/pmc/blobs/36b4/9405814/b384402ffcb7/cancers-14-03947-g007.jpg
https://cdn.ncbi.nlm.nih.gov/pmc/blobs/36b4/9405814/6efcfdde37b6/cancers-14-03947-g001.jpg
https://cdn.ncbi.nlm.nih.gov/pmc/blobs/36b4/9405814/6175ff2a4ad9/cancers-14-03947-g002.jpg
https://cdn.ncbi.nlm.nih.gov/pmc/blobs/36b4/9405814/baacede02274/cancers-14-03947-g003.jpg
https://cdn.ncbi.nlm.nih.gov/pmc/blobs/36b4/9405814/92a12db2029c/cancers-14-03947-g004.jpg
https://cdn.ncbi.nlm.nih.gov/pmc/blobs/36b4/9405814/6f9007a72abd/cancers-14-03947-g005.jpg
https://cdn.ncbi.nlm.nih.gov/pmc/blobs/36b4/9405814/4bcebacad16f/cancers-14-03947-g006.jpg
https://cdn.ncbi.nlm.nih.gov/pmc/blobs/36b4/9405814/b384402ffcb7/cancers-14-03947-g007.jpg

相似文献

1
Targeting MDM4 as a Novel Therapeutic Approach in Prostate Cancer Independent of p53 Status.将MDM4作为一种独立于p53状态的前列腺癌新型治疗方法。
Cancers (Basel). 2022 Aug 16;14(16):3947. doi: 10.3390/cancers14163947.
2
MDM4 is a rational target for treating breast cancers with mutant p53.MDM4 是治疗携带突变型 p53 的乳腺癌的合理靶点。
J Pathol. 2017 Apr;241(5):661-670. doi: 10.1002/path.4877. Epub 2017 Mar 1.
3
MDM4 alternative splicing and implication in MDM4 targeted cancer therapies.MDM4可变剪接及其在MDM4靶向癌症治疗中的意义。
Am J Cancer Res. 2021 Dec 15;11(12):5864-5880. eCollection 2021.
4
MDM4 Is Targeted by 1q Gain and Drives Disease in Burkitt Lymphoma.MDM4 被 1q 增益靶向并驱动伯基特淋巴瘤发病。
Cancer Res. 2019 Jun 15;79(12):3125-3138. doi: 10.1158/0008-5472.CAN-18-3438. Epub 2019 Apr 18.
5
XI-011 enhances cisplatin-induced apoptosis by functional restoration of p53 in head and neck cancer.XI-011 通过功能性恢复 p53 增强头颈癌中顺铂诱导的细胞凋亡。
Apoptosis. 2014 Nov;19(11):1594-602. doi: 10.1007/s10495-014-1026-8.
6
Estrogen receptor alpha (ERα/ESR1) mediates the p53-independent overexpression of MDM4/MDMX and MDM2 in human breast cancer.雌激素受体α(ERα/ESR1)介导人乳腺癌中MDM4/MDMX和MDM2不依赖p53的过表达。
Oncotarget. 2016 Mar 29;7(13):16049-69. doi: 10.18632/oncotarget.7533.
7
CEP-1347 Targets MDM4 Protein Expression to Activate p53 and Inhibit the Growth of Glioma Cells.CEP-1347 靶向 MDM4 蛋白表达以激活 p53 并抑制神经胶质瘤细胞的生长。
Anticancer Res. 2022 Oct;42(10):4727-4733. doi: 10.21873/anticanres.15977.
8
The p53 inhibitor Mdm4 cooperates with multiple genetic lesions in tumourigenesis.p53抑制剂Mdm4在肿瘤发生过程中与多种基因损伤协同作用。
J Pathol. 2017 Mar;241(4):501-510. doi: 10.1002/path.4854. Epub 2017 Jan 6.
9
Small molecule MMRi62 targets MDM4 for degradation and induces leukemic cell apoptosis regardless of p53 status.小分子MMRi62靶向MDM4进行降解,并诱导白血病细胞凋亡,而不考虑p53状态。
Front Oncol. 2022 Aug 5;12:933446. doi: 10.3389/fonc.2022.933446. eCollection 2022.
10
MDM4/HIPK2/p53 cytoplasmic assembly uncovers coordinated repression of molecules with anti-apoptotic activity during early DNA damage response.MDM4/HIPK2/p53细胞质组装揭示了早期DNA损伤反应期间具有抗凋亡活性分子的协同抑制作用。
Oncogene. 2016 Jan 14;35(2):228-40. doi: 10.1038/onc.2015.76. Epub 2015 May 11.

引用本文的文献

1
A defective splicing machinery promotes senescence through MDM4 alternative splicing.一种有缺陷的剪接机制通过 MDM4 可变剪接促进衰老。
Aging Cell. 2024 Nov;23(11):e14301. doi: 10.1111/acel.14301. Epub 2024 Aug 8.
2
SETBP1 activation upon MDM4-enhanced ubiquitination of NR3C1 triggers dissemination of colorectal cancer cells.SETBP1 的激活是由于 MDM4 增强了 NR3C1 的泛素化,从而触发了结直肠癌细胞的扩散。
Clin Exp Metastasis. 2024 Oct;41(5):747-764. doi: 10.1007/s10585-024-10294-2. Epub 2024 May 26.
3
MDMX in Cancer: A Partner of p53 and a p53-Independent Effector.

本文引用的文献

1
Eprenetapopt triggers ferroptosis, inhibits NFS1 cysteine desulfurase, and synergizes with serine and glycine dietary restriction.依普那妥触发铁死亡,抑制NFS1半胱氨酸脱硫酶,并与丝氨酸和甘氨酸饮食限制协同作用。
Sci Adv. 2022 Sep 16;8(37):eabm9427. doi: 10.1126/sciadv.abm9427. Epub 2022 Sep 14.
2
Cystine uptake inhibition potentiates front-line therapies in acute myeloid leukemia.胱氨酸摄取抑制增强急性髓系白血病一线治疗。
Leukemia. 2022 Jun;36(6):1585-1595. doi: 10.1038/s41375-022-01573-6. Epub 2022 Apr 26.
3
Focal p53 protein expression and lymphovascular invasion in primary prostate tumors predict metastatic progression.
MDMX在癌症中的作用:p53的伙伴及p53非依赖效应器
Biologics. 2024 Jan 31;18:61-78. doi: 10.2147/BTT.S436629. eCollection 2024.
4
MDM4 was associated with poor prognosis and tumor-immune infiltration of cancers.MDM4与癌症的不良预后和肿瘤免疫浸润相关。
Eur J Med Res. 2024 Jan 27;29(1):79. doi: 10.1186/s40001-024-01684-z.
5
The PENGUIN approach to reconstruct protein interactions at enhancer-promoter regions and its application to prostate cancer.PENGUIN 方法重建增强子-启动子区域的蛋白质相互作用及其在前列腺癌中的应用。
Nat Commun. 2023 Dec 6;14(1):8084. doi: 10.1038/s41467-023-43767-1.
6
Targeting the deubiquitinase for malignant tumor therapy (Review).靶向去泛素化酶治疗恶性肿瘤(综述)。
Oncol Rep. 2023 Oct;50(4). doi: 10.3892/or.2023.8613. Epub 2023 Aug 18.
原发前列腺肿瘤中局灶性 p53 蛋白表达和淋巴管侵犯预测转移进展。
Sci Rep. 2022 Mar 30;12(1):5404. doi: 10.1038/s41598-022-08826-5.
4
The Role of Cystine/Glutamate Antiporter SLC7A11/xCT in the Pathophysiology of Cancer.胱氨酸/谷氨酸反向转运体SLC7A11/xCT在癌症病理生理学中的作用
Front Oncol. 2022 Feb 23;12:858462. doi: 10.3389/fonc.2022.858462. eCollection 2022.
5
p53 in ferroptosis regulation: the new weapon for the old guardian.p53 在铁死亡调控中的作用:老卫士的新武器。
Cell Death Differ. 2022 May;29(5):895-910. doi: 10.1038/s41418-022-00943-y. Epub 2022 Jan 27.
6
MDM4 alternative splicing and implication in MDM4 targeted cancer therapies.MDM4可变剪接及其在MDM4靶向癌症治疗中的意义。
Am J Cancer Res. 2021 Dec 15;11(12):5864-5880. eCollection 2021.
7
Mutant p53 elicits context-dependent pro-tumorigenic phenotypes.突变型 p53 引发与上下文相关的促肿瘤表型。
Oncogene. 2022 Jan;41(3):444-458. doi: 10.1038/s41388-021-01903-5. Epub 2021 Nov 12.
8
Prostate cancer.前列腺癌。
Lancet. 2021 Sep 18;398(10305):1075-1090. doi: 10.1016/S0140-6736(21)00950-8. Epub 2021 Aug 6.
9
SLC7A11 Is a Superior Determinant of APR-246 (Eprenetapopt) Response than Mutation Status.SLC7A11 是 APR-246(Eprenetapopt)反应的优于突变状态的决定因素。
Mol Cancer Ther. 2021 Oct;20(10):1858-1867. doi: 10.1158/1535-7163.MCT-21-0067. Epub 2021 Jul 26.
10
Caspase-9 acts as a regulator of necroptotic cell death.半胱天冬酶-9作为坏死性细胞死亡的调节因子发挥作用。
FEBS J. 2021 Nov;288(22):6476-6491. doi: 10.1111/febs.15898. Epub 2021 May 8.