Liu Jie, Yang Jie, Pan Qilong, Wang Xiangyu, Wang Xinyin, Chen Han, Zheng Xiaoling, Huang Qingling
Department of Biochemistry and Molecular Biology, School of Basic Medical Sciences, Fujian Medical University, Fuzhou, China.
Department of Endoscopy, Shengli Clinical Medical College of Fujian Medical University, Fujian Provincial Hospital, Fuzhou, China.
Eur J Med Res. 2024 Jan 27;29(1):79. doi: 10.1186/s40001-024-01684-z.
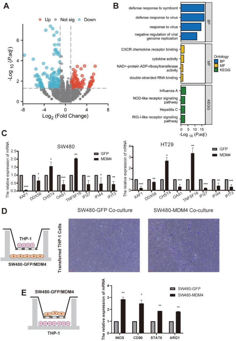
MDM4 is one of the MDM protein family and is generally recognized as the key negative regulator of p53. As a cancer-promoting factor, it plays a non-negligible role in tumorigenesis and development. In this article, we analyzed the expression levels of MDM4 in pan-cancer through multiple databases. We also investigated the correlations between MDM4 expression and prognostic value, immune features, genetic mutation, and tumor-related pathways. We found that MDM4 overexpression is often accompanied by adverse clinical features, poor prognosis, oncogenic mutations, tumor-immune infiltration and aberrant activation of oncogenic signaling pathways. We also conducted transcriptomic sequencing to investigate the effect of MDM4 on transcript levels in colon cancer and performed qPCR to verify this. Finally, we carried out some in vitro experiments including colony formation assay, chemoresistance and senescence-associated β-galactosidase activity assay to study the anti-tumor treatment effect of small molecule MDM4 inhibitor, NSC146109. Our research confirmed that MDM4 is a prognostic biomarker and potential therapeutic target for a variety of malignancies.
MDM4是MDM蛋白家族的成员之一,通常被认为是p53的关键负调节因子。作为一种促癌因子,它在肿瘤发生和发展中起着不可忽视的作用。在本文中,我们通过多个数据库分析了MDM4在泛癌中的表达水平。我们还研究了MDM4表达与预后价值、免疫特征、基因突变和肿瘤相关通路之间的相关性。我们发现MDM4过表达常伴有不良临床特征、预后不良、致癌突变、肿瘤免疫浸润和致癌信号通路的异常激活。我们还进行了转录组测序,以研究MDM4对结肠癌转录水平的影响,并进行了qPCR验证。最后,我们进行了一些体外实验,包括集落形成试验、化学抗性和衰老相关β-半乳糖苷酶活性试验,以研究小分子MDM4抑制剂NSC146109的抗肿瘤治疗效果。我们的研究证实,MDM4是多种恶性肿瘤的预后生物标志物和潜在治疗靶点。