• 文献检索
  • 文档翻译
  • 深度研究
  • 学术资讯
  • Suppr Zotero 插件Zotero 插件
  • 邀请有礼
  • 套餐&价格
  • 历史记录
应用&插件
Suppr Zotero 插件Zotero 插件浏览器插件Mac 客户端Windows 客户端微信小程序
定价
高级版会员购买积分包购买API积分包
服务
文献检索文档翻译深度研究API 文档MCP 服务
关于我们
关于 Suppr公司介绍联系我们用户协议隐私条款
关注我们

Suppr 超能文献

核心技术专利:CN118964589B侵权必究
粤ICP备2023148730 号-1Suppr @ 2026

文献检索

告别复杂PubMed语法,用中文像聊天一样搜索,搜遍4000万医学文献。AI智能推荐,让科研检索更轻松。

立即免费搜索

文件翻译

保留排版,准确专业,支持PDF/Word/PPT等文件格式,支持 12+语言互译。

免费翻译文档

深度研究

AI帮你快速写综述,25分钟生成高质量综述,智能提取关键信息,辅助科研写作。

立即免费体验

血小板对新生小鼠的肺泡发育不可或缺。

Platelets are indispensable for alveolar development in neonatal mice.

作者信息

Huang Zilu, Lin Bingchun, Han Dongshan, Wang Xuan, Zhong Junyan, Wagenaar Gerry T M, Yang Chuanzhong, Chen Xueyu

机构信息

Department of Neonatology, Affiliated Shenzhen Maternity and Child Healthcare Hospital, The First School of Clinical Medicine, Southern Medical University, Shenzhen, China.

Faculty of Science, VU University Amsterdam, Amsterdam, Netherlands.

出版信息

Front Pediatr. 2022 Aug 9;10:943054. doi: 10.3389/fped.2022.943054. eCollection 2022.

DOI:10.3389/fped.2022.943054
PMID:36016884
原文链接:https://pmc.ncbi.nlm.nih.gov/articles/PMC9396244/
Abstract

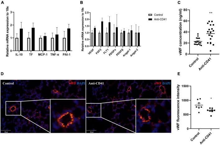
Previous studies suggest that platelets are involved in fetal and adult lung development, but their role in postnatal lung development especially after premature birth is elusive. There is an urgent need to scrutinize this topic because the incidence of bronchopulmonary dysplasia (BPD), a chronic lung disease after premature birth, remains high. We have previously shown impaired platelet biogenesis in infants and rats with BPD. In this study, we investigated the role of anti-CD41 antibody-induced platelet depletion during normal postnatal lung development and thrombopoietin (TPO)-induced platelet biogenesis in mice with experimental BPD. We demonstrate that platelet deficient mice develop a BPD-like phenotype, characterized by enlarged alveoli and vascular remodeling of the small pulmonary arteries, resulting in pulmonary arterial hypertension (PAH)-induced right ventricular hypertrophy (RVH). Vascular remodeling was potentially caused by endothelial dysfunction demonstrated by elevated von Willebrand factor (vWF) concentration in plasma and reduced vWF staining in lung tissue with platelet depletion. Furthermore, TPO-induced platelet biogenesis in mice with experimental BPD improved alveolar simplification and ameliorated vascular remodeling. These findings demonstrate that platelets are indispensable for normal postnatal lung development and attenuation of BPD, probably by maintaining endothelial function.

摘要

先前的研究表明,血小板参与胎儿和成人肺部发育,但其在出生后肺部发育尤其是早产之后的作用仍不清楚。迫切需要仔细研究这一课题,因为早产之后的慢性肺部疾病支气管肺发育不良(BPD)的发病率仍然很高。我们之前已表明,患BPD的婴儿和大鼠存在血小板生成受损的情况。在本研究中,我们调查了抗CD41抗体诱导的血小板耗竭在正常出生后肺部发育过程中的作用,以及血小板生成素(TPO)诱导的血小板生成在实验性BPD小鼠中的作用。我们证明,血小板缺陷小鼠会出现类似BPD的表型,其特征为肺泡增大和小肺动脉血管重塑,进而导致肺动脉高压(PAH)诱导的右心室肥厚(RVH)。血管重塑可能是由内皮功能障碍引起的,这表现为血浆中血管性血友病因子(vWF)浓度升高,以及血小板耗竭时肺组织中vWF染色减少。此外,TPO诱导的实验性BPD小鼠血小板生成改善了肺泡简化并减轻了血管重塑。这些发现表明,血小板对于出生后正常肺部发育和BPD的缓解必不可少,可能是通过维持内皮功能来实现的。

https://cdn.ncbi.nlm.nih.gov/pmc/blobs/70e8/9396244/445ae0740853/fped-10-943054-g004.jpg
https://cdn.ncbi.nlm.nih.gov/pmc/blobs/70e8/9396244/fd48aae08730/fped-10-943054-g001.jpg
https://cdn.ncbi.nlm.nih.gov/pmc/blobs/70e8/9396244/a7f2049ef1cd/fped-10-943054-g002.jpg
https://cdn.ncbi.nlm.nih.gov/pmc/blobs/70e8/9396244/77f3c55d118c/fped-10-943054-g003.jpg
https://cdn.ncbi.nlm.nih.gov/pmc/blobs/70e8/9396244/445ae0740853/fped-10-943054-g004.jpg
https://cdn.ncbi.nlm.nih.gov/pmc/blobs/70e8/9396244/fd48aae08730/fped-10-943054-g001.jpg
https://cdn.ncbi.nlm.nih.gov/pmc/blobs/70e8/9396244/a7f2049ef1cd/fped-10-943054-g002.jpg
https://cdn.ncbi.nlm.nih.gov/pmc/blobs/70e8/9396244/77f3c55d118c/fped-10-943054-g003.jpg
https://cdn.ncbi.nlm.nih.gov/pmc/blobs/70e8/9396244/445ae0740853/fped-10-943054-g004.jpg

相似文献

1
Platelets are indispensable for alveolar development in neonatal mice.血小板对新生小鼠的肺泡发育不可或缺。
Front Pediatr. 2022 Aug 9;10:943054. doi: 10.3389/fped.2022.943054. eCollection 2022.
2
Lack of EC-SOD worsens alveolar and vascular development in a neonatal mouse model of bleomycin-induced bronchopulmonary dysplasia and pulmonary hypertension.在博来霉素诱导的支气管肺发育不良和肺动脉高压新生小鼠模型中,细胞外超氧化物歧化酶(EC-SOD)的缺乏会使肺泡和血管发育恶化。
Pediatr Res. 2015 Dec;78(6):634-40. doi: 10.1038/pr.2015.166. Epub 2015 Aug 31.
3
Phenotypic assessment of pulmonary hypertension using high-resolution echocardiography is feasible in neonatal mice with experimental bronchopulmonary dysplasia and pulmonary hypertension: a step toward preventing chronic obstructive pulmonary disease.使用高分辨率超声心动图对患有实验性支气管肺发育不良和肺动脉高压的新生小鼠进行肺动脉高压的表型评估是可行的:迈向预防慢性阻塞性肺疾病的一步。
Int J Chron Obstruct Pulmon Dis. 2016 Jul 14;11:1597-605. doi: 10.2147/COPD.S109510. eCollection 2016.
4
The Correlation Between Bronchopulmonary Dysplasia and Platelet Metabolism in Preterm Infants.早产儿支气管肺发育不良与血小板代谢的相关性
Front Pediatr. 2021 Nov 24;9:670469. doi: 10.3389/fped.2021.670469. eCollection 2021.
5
Close Association Between Platelet Biogenesis and Alveolarization of the Developing Lung.血小板生成与发育中肺的肺泡化之间的密切关联。
Front Pediatr. 2021 May 7;9:625031. doi: 10.3389/fped.2021.625031. eCollection 2021.
6
Serotonin-deficient neonatal mice are not protected against the development of experimental bronchopulmonary dysplasia or pulmonary hypertension.血清素缺乏的新生小鼠不能预防实验性支气管肺发育不良或肺动脉高压的发生。
Physiol Rep. 2022 Oct;10(19):e15482. doi: 10.14814/phy2.15482.
7
Redistribution of Extracellular Superoxide Dismutase Causes Neonatal Pulmonary Vascular Remodeling and PH but Protects Against Experimental Bronchopulmonary Dysplasia.细胞外超氧化物歧化酶的重新分布会导致新生儿肺血管重塑和肺动脉高压,但可预防实验性支气管肺发育不良。
Antioxidants (Basel). 2018 Mar 14;7(3):42. doi: 10.3390/antiox7030042.
8
Bone Morphogenetic Protein 9 Protects against Neonatal Hyperoxia-Induced Impairment of Alveolarization and Pulmonary Inflammation.骨形态发生蛋白9可预防新生儿高氧诱导的肺泡化受损和肺部炎症。
Front Physiol. 2017 Jul 13;8:486. doi: 10.3389/fphys.2017.00486. eCollection 2017.
9
L-citrulline attenuates arrested alveolar growth and pulmonary hypertension in oxygen-induced lung injury in newborn rats.L-瓜氨酸可减轻新生大鼠氧诱导性肺损伤中肺泡生长停滞和肺动脉高压。
Pediatr Res. 2010 Dec;68(6):519-25. doi: 10.1203/PDR.0b013e3181f90278.
10
Inhaled nitric oxide improves lung structure and pulmonary hypertension in a model of bleomycin-induced bronchopulmonary dysplasia in neonatal rats.吸入一氧化氮可改善新生大鼠博来霉素诱导的支气管肺发育不良模型中的肺结构和肺动脉高压。
Am J Physiol Lung Cell Mol Physiol. 2009 Dec;297(6):L1103-11. doi: 10.1152/ajplung.00293.2009. Epub 2009 Oct 16.

引用本文的文献

1
Predictive value of platelet parameters for bronchopulmonary dysplasia in preterm infants: A systematic review and meta-analysis.血小板参数对早产儿支气管肺发育不良的预测价值:一项系统评价和荟萃分析。
Medicine (Baltimore). 2024 Dec 27;103(52):e41083. doi: 10.1097/MD.0000000000041083.
2
Platelets in COVID-19 disease: friend, foe, or both?新型冠状病毒疾病中的血小板:朋友、敌人,还是两者皆有?
Pharmacol Rep. 2022 Dec;74(6):1182-1197. doi: 10.1007/s43440-022-00438-0. Epub 2022 Dec 3.

本文引用的文献

1
Close Association Between Platelet Biogenesis and Alveolarization of the Developing Lung.血小板生成与发育中肺的肺泡化之间的密切关联。
Front Pediatr. 2021 May 7;9:625031. doi: 10.3389/fped.2021.625031. eCollection 2021.
2
Age-dependent alveolar epithelial plasticity orchestrates lung homeostasis and regeneration.年龄相关的肺泡上皮细胞可塑性调控肺稳态和再生。
Cell Stem Cell. 2021 Oct 7;28(10):1775-1789.e5. doi: 10.1016/j.stem.2021.04.026. Epub 2021 May 10.
3
Endothelial Dysfunction in Pulmonary Hypertension: Cause or Consequence?
肺动脉高压中的内皮功能障碍:原因还是结果?
Biomedicines. 2021 Jan 9;9(1):57. doi: 10.3390/biomedicines9010057.
4
The Cellular and Physiological Basis for Lung Repair and Regeneration: Past, Present, and Future.肺修复和再生的细胞和生理基础:过去、现在和未来。
Cell Stem Cell. 2020 Apr 2;26(4):482-502. doi: 10.1016/j.stem.2020.03.009.
5
Platelet Biogenesis in the Lung Circulation.肺循环中的血小板生成。
Physiology (Bethesda). 2019 Nov 1;34(6):392-401. doi: 10.1152/physiol.00017.2019.
6
Cardiac Magnetic Resonance Imaging Evaluation of Neonatal Bronchopulmonary Dysplasia-associated Pulmonary Hypertension.新生儿支气管肺发育不良相关肺动脉高压的心脏磁共振成像评估。
Am J Respir Crit Care Med. 2020 Jan 1;201(1):73-82. doi: 10.1164/rccm.201904-0826OC.
7
Recent advances in the pathogenesis of BPD.BPD 发病机制的最新进展。
Semin Perinatol. 2018 Nov;42(7):404-412. doi: 10.1053/j.semperi.2018.09.001. Epub 2018 Oct 2.
8
The incomparable platelet: holy alveoli!无与伦比的血小板:神圣的肺泡!
Blood. 2018 Sep 13;132(11):1088-1089. doi: 10.1182/blood-2018-06-856351.
9
Platelets play an essential role in murine lung development through Clec-2/podoplanin interaction.血小板通过 Clec-2/ podoplanin 相互作用在小鼠肺发育中发挥重要作用。
Blood. 2018 Sep 13;132(11):1167-1179. doi: 10.1182/blood-2017-12-823369. Epub 2018 May 31.
10
Platelets and vascular integrity.血小板与血管完整性。
Platelets. 2018 Sep;29(6):549-555. doi: 10.1080/09537104.2018.1428739. Epub 2018 Feb 15.