• 文献检索
  • 文档翻译
  • 深度研究
  • 学术资讯
  • Suppr Zotero 插件Zotero 插件
  • 邀请有礼
  • 套餐&价格
  • 历史记录
应用&插件
Suppr Zotero 插件Zotero 插件浏览器插件Mac 客户端Windows 客户端微信小程序
定价
高级版会员购买积分包购买API积分包
服务
文献检索文档翻译深度研究API 文档MCP 服务
关于我们
关于 Suppr公司介绍联系我们用户协议隐私条款
关注我们

Suppr 超能文献

核心技术专利:CN118964589B侵权必究
粤ICP备2023148730 号-1Suppr @ 2026

文献检索

告别复杂PubMed语法,用中文像聊天一样搜索,搜遍4000万医学文献。AI智能推荐,让科研检索更轻松。

立即免费搜索

文件翻译

保留排版,准确专业,支持PDF/Word/PPT等文件格式,支持 12+语言互译。

免费翻译文档

深度研究

AI帮你快速写综述,25分钟生成高质量综述,智能提取关键信息,辅助科研写作。

立即免费体验

DRACIN 作为一种新的诊断标志物,预测脑胶质瘤患者预后不良。

DRAXIN as a Novel Diagnostic Marker to Predict the Poor Prognosis of Glioma Patients.

机构信息

Department of Neurosurgery, School of Clinical Medicine, Henan Provincial People's Hospital, People's Hospital of Zhengzhou University, Henan University, Zhengzhou, China.

Department of Orthopedics, School of Clinical Medicine, Henan Provincial People's Hospital, People's Hospital of Zhengzhou University, Henan University, Zhengzhou, Henan, China.

出版信息

J Mol Neurosci. 2022 Oct;72(10):2136-2149. doi: 10.1007/s12031-022-02054-2. Epub 2022 Aug 30.

DOI:10.1007/s12031-022-02054-2
PMID:36040678
原文链接:https://pmc.ncbi.nlm.nih.gov/articles/PMC9596576/
Abstract

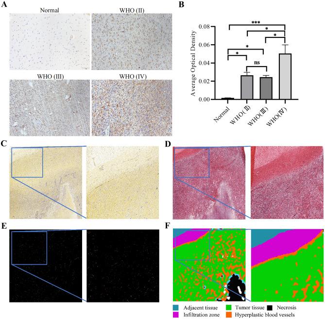
An increasing number of evidences have shown that the carcinogenic effect of DRAXIN plays an important role in the malignant process of tumors, but the mechanism of its involvement in glioma has not yet been revealed. The main aim of this study is to explore the relationship between DRAXIN and the prognosis and pathogenesis of glioma through a large quality of data analysis. Firstly, thousands of tissue samples with clinical information were collected based on various public databases. Then, a series of bioinformatics analyses were performed to mine data from information of glioma samples extracted from several reputable databases to reveal the key role of DRAXIN in glioma development and progression, with the confirmation of basic experiments. Our results showed that high expression of the oncogene DRAXIN in tumor tissue and cells could be used as an independent risk factor for poor prognosis in glioma patients and was strongly associated with clinical risk features. The reverse transcription-quantitative PCR technique was then utilized to validate the DRAXIN expression results we obtained. In addition, co-expression analysis identified, respectively, top 10 genes that were closely associated with DRAXIN positively or negatively. Finally, in vitro experiments demonstrated that knockdown of DRAXIN significantly inhibited proliferation and invasion of glioma cell. To sum up, this is the first report of DRAXIN being highly expressed in gliomas and leading to poor prognosis of glioma patients. DRAXIN may not only benefit to explore the pathogenesis of gliomas, but also serve as a novel biological target for the treatment of glioma.

摘要

越来越多的证据表明,DRACIN 的致癌作用在肿瘤的恶性过程中起着重要作用,但它在神经胶质瘤中的作用机制尚未揭示。本研究的主要目的是通过大量质量数据分析探讨 DRACIN 与神经胶质瘤的预后和发病机制之间的关系。首先,基于各种公共数据库收集了数千个具有临床信息的组织样本。然后,通过对从几个著名数据库中提取的神经胶质瘤样本信息进行一系列生物信息学分析,挖掘数据,以揭示 DRACIN 在神经胶质瘤发生和发展中的关键作用,并通过基础实验进行验证。我们的研究结果表明,肿瘤组织和细胞中癌基因 DRACIN 的高表达可以作为神经胶质瘤患者预后不良的独立危险因素,与临床风险特征密切相关。然后,采用逆转录定量 PCR 技术验证我们获得的 DRACIN 表达结果。此外,通过共表达分析,分别确定了与 DRACIN 呈正相关或负相关的前 10 个密切相关的基因。最后,体外实验表明,DRACIN 敲低显著抑制了神经胶质瘤细胞的增殖和侵袭。总之,这是第一个报道 DRACIN 在神经胶质瘤中高表达并导致神经胶质瘤患者预后不良的报告。DRACIN 不仅有助于探讨神经胶质瘤的发病机制,而且可能成为治疗神经胶质瘤的新的生物学靶点。

https://cdn.ncbi.nlm.nih.gov/pmc/blobs/7153/9596576/eb9463b896be/12031_2022_2054_Fig7_HTML.jpg
https://cdn.ncbi.nlm.nih.gov/pmc/blobs/7153/9596576/755d32241c0e/12031_2022_2054_Fig1_HTML.jpg
https://cdn.ncbi.nlm.nih.gov/pmc/blobs/7153/9596576/ecd80953eb25/12031_2022_2054_Fig2_HTML.jpg
https://cdn.ncbi.nlm.nih.gov/pmc/blobs/7153/9596576/e2991c3fd576/12031_2022_2054_Fig3_HTML.jpg
https://cdn.ncbi.nlm.nih.gov/pmc/blobs/7153/9596576/891817adf526/12031_2022_2054_Fig4_HTML.jpg
https://cdn.ncbi.nlm.nih.gov/pmc/blobs/7153/9596576/08dbb93df748/12031_2022_2054_Fig5_HTML.jpg
https://cdn.ncbi.nlm.nih.gov/pmc/blobs/7153/9596576/3848e1ca20ac/12031_2022_2054_Fig6_HTML.jpg
https://cdn.ncbi.nlm.nih.gov/pmc/blobs/7153/9596576/eb9463b896be/12031_2022_2054_Fig7_HTML.jpg
https://cdn.ncbi.nlm.nih.gov/pmc/blobs/7153/9596576/755d32241c0e/12031_2022_2054_Fig1_HTML.jpg
https://cdn.ncbi.nlm.nih.gov/pmc/blobs/7153/9596576/ecd80953eb25/12031_2022_2054_Fig2_HTML.jpg
https://cdn.ncbi.nlm.nih.gov/pmc/blobs/7153/9596576/e2991c3fd576/12031_2022_2054_Fig3_HTML.jpg
https://cdn.ncbi.nlm.nih.gov/pmc/blobs/7153/9596576/891817adf526/12031_2022_2054_Fig4_HTML.jpg
https://cdn.ncbi.nlm.nih.gov/pmc/blobs/7153/9596576/08dbb93df748/12031_2022_2054_Fig5_HTML.jpg
https://cdn.ncbi.nlm.nih.gov/pmc/blobs/7153/9596576/3848e1ca20ac/12031_2022_2054_Fig6_HTML.jpg
https://cdn.ncbi.nlm.nih.gov/pmc/blobs/7153/9596576/eb9463b896be/12031_2022_2054_Fig7_HTML.jpg

相似文献

1
DRAXIN as a Novel Diagnostic Marker to Predict the Poor Prognosis of Glioma Patients.DRACIN 作为一种新的诊断标志物,预测脑胶质瘤患者预后不良。
J Mol Neurosci. 2022 Oct;72(10):2136-2149. doi: 10.1007/s12031-022-02054-2. Epub 2022 Aug 30.
2
Upregulated Expression of CUX1 Correlates with Poor Prognosis in Glioma Patients: a Bioinformatic Analysis.CUX1 表达上调与胶质瘤患者预后不良相关:生物信息学分析。
J Mol Neurosci. 2019 Dec;69(4):527-537. doi: 10.1007/s12031-019-01355-3. Epub 2019 Aug 3.
3
Significantly high expression of NUP37 leads to poor prognosis of glioma patients by promoting the proliferation of glioma cells.NUP37 的高表达水平通过促进神经胶质瘤细胞的增殖导致神经胶质瘤患者的预后不良。
Cancer Med. 2021 Aug;10(15):5218-5234. doi: 10.1002/cam4.3954. Epub 2021 Jul 15.
4
miR-139 Functions as An Antioncomir to Repress Glioma Progression Through Targeting IGF-1 R, AMY-1, and PGC-1β.miR-139 通过靶向 IGF-1 R、AMY-1 和 PGC-1β 发挥反义 miRNA 的作用抑制胶质瘤进展。
Technol Cancer Res Treat. 2017 Aug;16(4):497-511. doi: 10.1177/1533034616630866. Epub 2016 Feb 10.
5
Prognostic Significance of mRNA Expression RBBP8 or Its Methylation in Gliomas.RBBP8 mRNA表达或其甲基化在胶质瘤中的预后意义
Cell Mol Neurobiol. 2023 Jan;43(1):409-422. doi: 10.1007/s10571-022-01198-4. Epub 2022 Feb 1.
6
STAT-1 expression is regulated by IGFBP-3 in malignant glioma cells and is a strong predictor of poor survival in patients with glioblastoma.信号转导和转录激活因子1(STAT-1)的表达在恶性胶质瘤细胞中受胰岛素样生长因子结合蛋白3(IGFBP-3)调控,并且是胶质母细胞瘤患者生存预后不良的有力预测指标。
J Neurosurg. 2014 Aug;121(2):374-83. doi: 10.3171/2014.4.JNS131198. Epub 2014 May 30.
7
High expression of PIWIL2 promotes tumor cell proliferation, migration and predicts a poor prognosis in glioma.PIWIL2的高表达促进肿瘤细胞增殖、迁移,并预示着胶质瘤患者预后不良。
Oncol Rep. 2017 Jul;38(1):183-192. doi: 10.3892/or.2017.5647. Epub 2017 May 17.
8
TUBA1C expression promotes proliferation by regulating the cell cycle and indicates poor prognosis in glioma.TUBA1C 表达通过调节细胞周期促进增殖,并预示着胶质瘤的不良预后。
Biochem Biophys Res Commun. 2021 Nov 5;577:130-138. doi: 10.1016/j.bbrc.2021.08.079. Epub 2021 Sep 8.
9
The expression of SALL4 in patients with gliomas: high level of SALL4 expression is correlated with poor outcome.SALL4在神经胶质瘤患者中的表达:SALL4高表达与不良预后相关。
J Neurooncol. 2015 Jan;121(2):261-8. doi: 10.1007/s11060-014-1646-4. Epub 2014 Oct 31.
10
CKS2 (CDC28 protein kinase regulatory subunit 2) is a prognostic biomarker in lower grade glioma: a study based on bioinformatic analysis and immunohistochemistry.CKS2(CDC28 蛋白激酶调节亚基 2)是低级别胶质瘤的预后生物标志物:基于生物信息学分析和免疫组织化学的研究。
Bioengineered. 2021 Dec;12(1):5996-6009. doi: 10.1080/21655979.2021.1972197.

引用本文的文献

1
Transforming Properties of E6/E7 Oncogenes from Beta-2 HPV80 in Primary Human Fibroblasts.β-2型人乳头瘤病毒80型E6/E7癌基因在原代人成纤维细胞中的转化特性
Int J Mol Sci. 2025 Jun 2;26(11):5347. doi: 10.3390/ijms26115347.
2
Functional Investigations of p53 Acetylation Enabled by Heterobifunctional Molecules.由异双功能分子实现的p53乙酰化的功能研究。
ACS Chem Biol. 2024 Sep 20;19(9):1918-1929. doi: 10.1021/acschembio.4c00438. Epub 2024 Sep 9.

本文引用的文献

1
Screening and identification of LMNB1 and DLGAP5, two key biomarkers in gliomas.筛查和鉴定神经胶质瘤中的两个关键生物标志物:LMNB1 和 DLGAP5。
Biosci Rep. 2021 May 28;41(5). doi: 10.1042/BSR20210231.
2
S100A11 Promotes Glioma Cell Proliferation and Predicts Grade-Correlated Unfavorable Prognosis.S100A11 促进神经胶质瘤细胞增殖并预测与分级相关的不良预后。
Technol Cancer Res Treat. 2021 Jan-Dec;20:15330338211011961. doi: 10.1177/15330338211011961.
3
LSR Promotes Cell Proliferation and Invasion in Lung Cancer.LSR 促进肺癌细胞增殖和侵袭。
Comput Math Methods Med. 2021 Mar 8;2021:6651907. doi: 10.1155/2021/6651907. eCollection 2021.
4
KIF23 enhances cell proliferation in pancreatic ductal adenocarcinoma and is a potent therapeutic target.KIF23增强胰腺导管腺癌的细胞增殖,是一个有效的治疗靶点。
Ann Transl Med. 2020 Nov;8(21):1394. doi: 10.21037/atm-20-1970.
5
Transformation Foci in IDH1-mutated Gliomas Show STAT3 Phosphorylation and Downregulate the Metabolic Enzyme ETNPPL, a Negative Regulator of Glioma Growth.IDH1 突变型胶质瘤中的转化焦点显示 STAT3 磷酸化,并下调代谢酶 ETNPPL,后者是胶质瘤生长的负调控因子。
Sci Rep. 2020 Mar 26;10(1):5504. doi: 10.1038/s41598-020-62145-1.
6
Bioinformatical Analysis of Gene Expression Omnibus Database Associates TAF7/CCNB1, TAF7/CCNA2, and GTF2E2/CDC20 Pathways with Glioblastoma Development and Prognosis.基于基因表达综合数据库的生物信息学分析提示 TAF7/CCNB1、TAF7/CCNA2 和 GTF2E2/CDC20 通路与胶质母细胞瘤的发生发展和预后相关。
World Neurosurg. 2020 Jun;138:e492-e514. doi: 10.1016/j.wneu.2020.02.159. Epub 2020 Mar 5.
7
Simultaneous targeting of DNA replication and homologous recombination in glioblastoma with a polyether ionophore.聚醚类离子载体同时靶向胶质母细胞瘤中的 DNA 复制和同源重组。
Neuro Oncol. 2020 Feb 20;22(2):216-228. doi: 10.1093/neuonc/noz159.
8
Systematically characterize the clinical and biological significances of 1p19q genes in 1p/19q non-codeletion glioma.系统地描述 1p/19q 非缺失型脑胶质瘤中 1p19q 基因的临床和生物学意义。
Carcinogenesis. 2019 Oct 16;40(10):1229-1239. doi: 10.1093/carcin/bgz102.
9
Applications of molecular neuro-oncology - a review of diffuse glioma integrated diagnosis and emerging molecular entities.分子神经肿瘤学的应用——弥漫性胶质瘤综合诊断及新兴分子实体综述
Diagn Pathol. 2019 Apr 9;14(1):29. doi: 10.1186/s13000-019-0802-8.
10
CADM2 inhibits human glioma proliferation, migration and invasion.CADM2 抑制人神经胶质瘤的增殖、迁移和侵袭。
Oncol Rep. 2019 Apr;41(4):2273-2280. doi: 10.3892/or.2019.7010. Epub 2019 Feb 13.