• 文献检索
  • 文档翻译
  • 深度研究
  • 学术资讯
  • Suppr Zotero 插件Zotero 插件
  • 邀请有礼
  • 套餐&价格
  • 历史记录
应用&插件
Suppr Zotero 插件Zotero 插件浏览器插件Mac 客户端Windows 客户端微信小程序
定价
高级版会员购买积分包购买API积分包
服务
文献检索文档翻译深度研究API 文档MCP 服务
关于我们
关于 Suppr公司介绍联系我们用户协议隐私条款
关注我们

Suppr 超能文献

核心技术专利:CN118964589B侵权必究
粤ICP备2023148730 号-1Suppr @ 2026

文献检索

告别复杂PubMed语法,用中文像聊天一样搜索,搜遍4000万医学文献。AI智能推荐,让科研检索更轻松。

立即免费搜索

文件翻译

保留排版,准确专业,支持PDF/Word/PPT等文件格式,支持 12+语言互译。

免费翻译文档

深度研究

AI帮你快速写综述,25分钟生成高质量综述,智能提取关键信息,辅助科研写作。

立即免费体验

BIRC5调节肺腺癌中PD-L1的表达和免疫浸润。

BIRC5 Modulates PD-L1 Expression and Immune Infiltration in Lung Adenocarcinoma.

作者信息

Ma Teng, Gu Jie, Wen Haoyu, Xu Fengkai, Ge Di

机构信息

Department of Thoracic Surgery, Zhongshan Hospital, Fudan University, Shanghai, China.

出版信息

J Cancer. 2022 Aug 21;13(10):3140-3150. doi: 10.7150/jca.69236. eCollection 2022.

DOI:10.7150/jca.69236
PMID:36046648
原文链接:https://pmc.ncbi.nlm.nih.gov/articles/PMC9414029/
Abstract

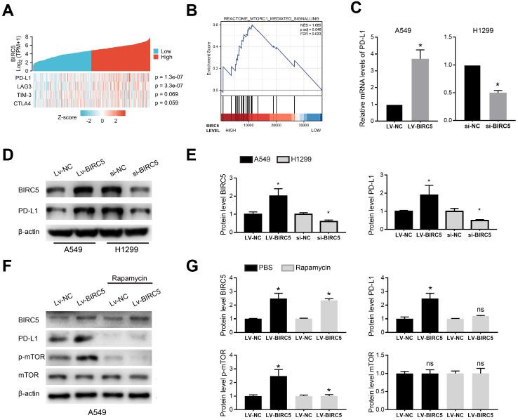
Lung adenocarcinoma (LUAD) is the most prevalent thoracic cancer with the highest incidence and mortality worldwide. Baculoviral IAP Repeat Containing 5 (BIRC5) is well studied in many malignancies, its prognosis value and correlation with the tumor microenvironment (TME) in LAUD remains largely elusive. The Wilcoxon signed-rank test and logistic regression were used to evaluate the relationship between clinical features and BIRC5 expression in LUAD. To assess the impact of BIRC5 on prognosis, the Kaplan-Meier plotter analysis and Cox regression were used, as well as a receiver operating characteristic (ROC) curve and nomogram. Gene set enrichment analysis (GSEA) and single-sample gene set enrichment analysis (ssGSEA) were recruited to predict the association between BIRC5 and immune cell infiltrations. Furthermore, qRT-PCR and western bolt were utilized to confirm gene expression on mRNA and protein levels. The proliferation of A549 and H1299 cells was evaluated using CCK8 and EdU assay. Cell mobility was tested by transwell assay and wound healing assay. Detection of PD-L1 and infiltrated CD8 T cells in xenograft tumors was done by flow cytometry. BIRC5 expression was found to be substantially greater in LUAD patients. According to KM-plotter analysis, patients with high levels of BIRC5 had shorter survival rates. Multivariate Cox analysis revealed that elevated BIRC5 expression was an independent risk factor for OS and PFS in LUAD patients. High BIRC5 expression was predicted to be associated with chemokine activity and immune cell chemotaxis, whereas ssGSEA suggested that BIRC5 is highly associated with CD8 T cell infiltration and PD-L1 levels. experiments suggested overexpression of BIRC5 promoted the proliferation, mobility, and PD-L1 level of A549 cells, and vice versa in H1299 cells. Furthermore, study suggested elevated tumor weight and PD-L1 levels in xenograft tumors generated from LLC cells with overexpressed BIRC5. BIRC5 promotes lung adenocarcinoma progression by modulating PD-L1 expression and inducing tumor immune evasion.

摘要

肺腺癌(LUAD)是全球发病率和死亡率最高的最常见的胸段癌症。杆状病毒IAP重复序列包含蛋白5(BIRC5)在许多恶性肿瘤中都有深入研究,但其在LUAD中的预后价值以及与肿瘤微环境(TME)的相关性仍 largely难以捉摸。采用Wilcoxon符号秩检验和逻辑回归来评估LUAD临床特征与BIRC5表达之间的关系。为评估BIRC5对预后的影响,使用了Kaplan-Meier绘图仪分析和Cox回归,以及受试者工作特征(ROC)曲线和列线图。采用基因集富集分析(GSEA)和单样本基因集富集分析(ssGSEA)来预测BIRC5与免疫细胞浸润之间的关联。此外,利用qRT-PCR和蛋白质免疫印迹法在mRNA和蛋白质水平上确认基因表达。使用CCK8和EdU检测法评估A549和H1299细胞的增殖。通过Transwell检测法和伤口愈合检测法测试细胞迁移能力。通过流式细胞术检测异种移植肿瘤中的PD-L1和浸润的CD8 T细胞。发现LUAD患者中BIRC5表达明显更高得多。根据KM绘图仪分析,BIRC5水平高的患者生存率较短。多变量Cox分析显示,BIRC5表达升高是LUAD患者总生存期(OS)和无进展生存期(PFS)的独立危险因素。预测高BIRC5表达与趋化因子活性和免疫细胞趋化性相关,而ssGSEA表明BIRC5与CD8 T细胞浸润和PD-L1水平高度相关。实验表明,BIRC5过表达促进了A549细胞的增殖、迁移能力和PD-L1水平,而在H1299细胞中则相反。此外,研究表明,在过表达BIRC5的LLC细胞产生的异种移植肿瘤中,肿瘤重量和PD-L1水平升高。BIRC5通过调节PD-L1表达和诱导肿瘤免疫逃逸促进肺腺癌进展。

https://cdn.ncbi.nlm.nih.gov/pmc/blobs/5943/9414029/a498c4d19372/jcav13p3140g006.jpg
https://cdn.ncbi.nlm.nih.gov/pmc/blobs/5943/9414029/4d5ec3a4ecf8/jcav13p3140g001.jpg
https://cdn.ncbi.nlm.nih.gov/pmc/blobs/5943/9414029/ad5980e9cfff/jcav13p3140g002.jpg
https://cdn.ncbi.nlm.nih.gov/pmc/blobs/5943/9414029/d92fcb71ec10/jcav13p3140g003.jpg
https://cdn.ncbi.nlm.nih.gov/pmc/blobs/5943/9414029/5518716a6276/jcav13p3140g004.jpg
https://cdn.ncbi.nlm.nih.gov/pmc/blobs/5943/9414029/b972e4b4d813/jcav13p3140g005.jpg
https://cdn.ncbi.nlm.nih.gov/pmc/blobs/5943/9414029/a498c4d19372/jcav13p3140g006.jpg
https://cdn.ncbi.nlm.nih.gov/pmc/blobs/5943/9414029/4d5ec3a4ecf8/jcav13p3140g001.jpg
https://cdn.ncbi.nlm.nih.gov/pmc/blobs/5943/9414029/ad5980e9cfff/jcav13p3140g002.jpg
https://cdn.ncbi.nlm.nih.gov/pmc/blobs/5943/9414029/d92fcb71ec10/jcav13p3140g003.jpg
https://cdn.ncbi.nlm.nih.gov/pmc/blobs/5943/9414029/5518716a6276/jcav13p3140g004.jpg
https://cdn.ncbi.nlm.nih.gov/pmc/blobs/5943/9414029/b972e4b4d813/jcav13p3140g005.jpg
https://cdn.ncbi.nlm.nih.gov/pmc/blobs/5943/9414029/a498c4d19372/jcav13p3140g006.jpg

相似文献

1
BIRC5 Modulates PD-L1 Expression and Immune Infiltration in Lung Adenocarcinoma.BIRC5调节肺腺癌中PD-L1的表达和免疫浸润。
J Cancer. 2022 Aug 21;13(10):3140-3150. doi: 10.7150/jca.69236. eCollection 2022.
2
Cyclic adenosine monophosphate/phosphodiesterase 4 pathway associated with immune infiltration and PD-L1 expression in lung adenocarcinoma cells.环磷酸腺苷/磷酸二酯酶4通路与肺腺癌细胞中的免疫浸润及程序性死亡配体1表达相关。
Front Oncol. 2022 Aug 1;12:904969. doi: 10.3389/fonc.2022.904969. eCollection 2022.
3
Silencing of Perilipin 3 Inhibits Lung Adenocarcinoma Cell Immune Resistance by Regulating the Transcription of PD-L1 Through c-Myc.沉默 perilipin 3 通过调控 c-Myc 转录抑制 PD-L1 表达从而抑制肺腺癌细胞免疫逃逸。
Immunol Invest. 2023 Nov;52(7):815-831. doi: 10.1080/08820139.2023.2244976. Epub 2023 Aug 14.
4
Serum exosomal miR-16-5p functions as a tumor inhibitor and a new biomarker for PD-L1 inhibitor-dependent immunotherapy in lung adenocarcinoma by regulating PD-L1 expression.血清外泌体 miR-16-5p 通过调节 PD-L1 表达,作为肺腺癌中 PD-L1 抑制剂依赖性免疫治疗的肿瘤抑制剂和新型生物标志物。
Cancer Med. 2022 Jul;11(13):2627-2643. doi: 10.1002/cam4.4638. Epub 2022 Mar 28.
5
Ferroptosis and WDFY4 as novel targets for immunotherapy of lung adenocarcinoma.铁死亡与WDFY4作为肺腺癌免疫治疗的新靶点。
Aging (Albany NY). 2023 Sep 19;15(18):9676-9694. doi: 10.18632/aging.205042.
6
Pan-Cancer Analysis of Immune Cell Infiltration Identifies a Prognostic Immune-Cell Characteristic Score (ICCS) in Lung Adenocarcinoma.泛癌症分析免疫细胞浸润鉴定出肺腺癌预后免疫细胞特征评分(ICCS)。
Front Immunol. 2020 Jun 30;11:1218. doi: 10.3389/fimmu.2020.01218. eCollection 2020.
7
SNCA correlates with immune infiltration and serves as a prognostic biomarker in lung adenocarcinoma.SNCA 与免疫浸润相关,可作为肺腺癌的预后生物标志物。
BMC Cancer. 2022 Apr 14;22(1):406. doi: 10.1186/s12885-022-09289-7.
8
Identification of CNKSR1 as a biomarker for "cold" tumor microenvironment in lung adenocarcinoma: An integrative analysis based on a novel workflow.鉴定CNKSR1作为肺腺癌“冷”肿瘤微环境的生物标志物:基于新工作流程的综合分析
Heliyon. 2024 Apr 4;10(8):e29126. doi: 10.1016/j.heliyon.2024.e29126. eCollection 2024 Apr 30.
9
A Novel Necroptosis-Related lncRNA Signature Predicts the Prognosis of Lung Adenocarcinoma.一种新型坏死性凋亡相关lncRNA特征预测肺腺癌预后
Front Genet. 2022 Mar 17;13:862741. doi: 10.3389/fgene.2022.862741. eCollection 2022.
10
BIRC5 Inhibition Is Associated with Pyroptotic Cell Death via Caspase3-GSDME Pathway in Lung Adenocarcinoma Cells.BIRC5 抑制通过 Caspase3-GSDME 通路与肺腺癌细胞中的细胞焦亡死亡相关。
Int J Mol Sci. 2023 Sep 28;24(19):14663. doi: 10.3390/ijms241914663.

引用本文的文献

1
Omics Integration Uncovers Mechanisms Associated with HIV Viral Load and Potential Therapeutic Insights.组学整合揭示与HIV病毒载量相关的机制及潜在治疗见解。
medRxiv. 2025 Jul 30:2025.07.29.25332397. doi: 10.1101/2025.07.29.25332397.
2
A manganese metabolism-related gene signature stratifies prognosis and immunotherapy efficacy in kidney cancer.一种与锰代谢相关的基因特征可对肾癌的预后和免疫治疗疗效进行分层。
Discov Oncol. 2025 Jul 1;16(1):1242. doi: 10.1007/s12672-025-03050-9.
3
Machine learning-driven identification of exosome- related biomarkers in head and neck squamous cell carcinoma.

本文引用的文献

1
Lung cancer.肺癌。
Lancet. 2021 Aug 7;398(10299):535-554. doi: 10.1016/S0140-6736(21)00312-3. Epub 2021 Jul 21.
2
Angiogenesis-Related Immune Signatures Correlate With Prognosis, Tumor Microenvironment, and Therapeutic Sensitivity in Hepatocellular Carcinoma.血管生成相关免疫特征与肝细胞癌的预后、肿瘤微环境及治疗敏感性相关。
Front Mol Biosci. 2021 Jun 28;8:690206. doi: 10.3389/fmolb.2021.690206. eCollection 2021.
3
An Immune-Related Signature Predicted Survival in Patients With Kidney Papillary Cell Carcinoma.一种免疫相关特征可预测肾乳头状细胞癌患者的生存情况。
机器学习驱动的头颈部鳞状细胞癌中外泌体相关生物标志物的识别
Front Immunol. 2025 May 22;16:1590331. doi: 10.3389/fimmu.2025.1590331. eCollection 2025.
4
Pan-cancer analyses reveal cancer-type-specific autophagy signatures with potential implications for prognosis and therapy response.泛癌分析揭示了癌症类型特异性自噬特征,对预后和治疗反应具有潜在影响。
J Cancer. 2025 Jan 1;16(1):122-134. doi: 10.7150/jca.101046. eCollection 2025.
5
Unraveling the immune landscape of lung adenocarcinoma: insights for tailoring therapeutic approaches.解析肺腺癌的免疫格局:定制治疗方法的见解
Discov Oncol. 2024 Sep 27;15(1):470. doi: 10.1007/s12672-024-01396-0.
6
Upregulation of POC1A in lung adenocarcinoma promotes tumour progression and predicts poor prognosis.肺腺癌中 POC1A 的上调促进肿瘤进展并预示不良预后。
J Cell Mol Med. 2024 Mar;28(6):e18135. doi: 10.1111/jcmm.18135.
7
Combinational Pulsing of TAAs Enforces Dendritic Cell-Based Immunotherapy through T-Cell Proliferation and Interferon-γ Secretion in LLC1 Mouse Model.在LLC1小鼠模型中,肿瘤相关抗原(TAAs)的联合脉冲通过T细胞增殖和干扰素-γ分泌增强基于树突状细胞的免疫疗法。
Cancers (Basel). 2024 Jan 18;16(2):409. doi: 10.3390/cancers16020409.
8
BIRC5 Inhibition Is Associated with Pyroptotic Cell Death via Caspase3-GSDME Pathway in Lung Adenocarcinoma Cells.BIRC5 抑制通过 Caspase3-GSDME 通路与肺腺癌细胞中的细胞焦亡死亡相关。
Int J Mol Sci. 2023 Sep 28;24(19):14663. doi: 10.3390/ijms241914663.
9
Establishing a prognostic model based on immune-related genes and identification of BIRC5 as a potential biomarker for lung adenocarcinoma patients.基于免疫相关基因建立预后模型,并鉴定 BIRC5 作为肺腺癌患者的潜在生物标志物。
BMC Cancer. 2023 Sep 23;23(1):897. doi: 10.1186/s12885-023-11249-8.
10
Association of survivin positive circulating tumor cell levels with immune escape and prognosis of osteosarcoma.存活素阳性循环肿瘤细胞水平与骨肉瘤免疫逃逸及预后的相关性
J Cancer Res Clin Oncol. 2023 Nov;149(15):13741-13751. doi: 10.1007/s00432-023-05165-4. Epub 2023 Aug 1.
Front Oncol. 2021 Jun 7;11:670047. doi: 10.3389/fonc.2021.670047. eCollection 2021.
4
Targeting WD repeat domain 5 enhances chemosensitivity and inhibits proliferation and programmed death-ligand 1 expression in bladder cancer.靶向 WD 重复结构域 5 增强膀胱癌的化疗敏感性并抑制其增殖和程序性死亡配体 1 的表达。
J Exp Clin Cancer Res. 2021 Jun 21;40(1):203. doi: 10.1186/s13046-021-01989-5.
5
Targeting regulator of G protein signaling 1 in tumor-specific T cells enhances their trafficking to breast cancer.靶向肿瘤特异性 T 细胞中的 G 蛋白信号转导调节因子 1 可增强其向乳腺癌的迁移。
Nat Immunol. 2021 Jul;22(7):865-879. doi: 10.1038/s41590-021-00939-9. Epub 2021 Jun 17.
6
ENO1 promotes antitumor immunity by destabilizing PD-L1 in NSCLC.ENO1通过使非小细胞肺癌中的PD-L1不稳定来促进抗肿瘤免疫。
Cell Mol Immunol. 2021 Aug;18(8):2045-2047. doi: 10.1038/s41423-021-00710-y. Epub 2021 Jun 7.
7
Five-Year Outcomes With Pembrolizumab Versus Chemotherapy for Metastatic Non-Small-Cell Lung Cancer With PD-L1 Tumor Proportion Score ≥ 50.帕博利珠单抗对比化疗用于 PD-L1 肿瘤比例分数≥50%的转移性非小细胞肺癌的 5 年结果。
J Clin Oncol. 2021 Jul 20;39(21):2339-2349. doi: 10.1200/JCO.21.00174. Epub 2021 Apr 19.
8
An update on the immune landscape in lung and head and neck cancers.肺癌和头颈部癌免疫图谱的最新进展。
CA Cancer J Clin. 2020 Nov;70(6):505-517. doi: 10.3322/caac.21630. Epub 2020 Aug 25.
9
The Effect of Advances in Lung-Cancer Treatment on Population Mortality.肺癌治疗进展对人群死亡率的影响。
N Engl J Med. 2020 Aug 13;383(7):640-649. doi: 10.1056/NEJMoa1916623.
10
Identification of Crucial Genes Associated With Immune Cell Infiltration in Hepatocellular Carcinoma by Weighted Gene Co-expression Network Analysis.通过加权基因共表达网络分析鉴定肝细胞癌中与免疫细胞浸润相关的关键基因
Front Genet. 2020 Apr 24;11:342. doi: 10.3389/fgene.2020.00342. eCollection 2020.